《皮肤的秘密》笔记

ISBN 978-7-5207-0513-4
前言
皮肤的作用:阻挡入侵者、隔热保暖、防止水分过量蒸发、测量气温、将多余的水分与分泌物排出体外、吸收阳光并转化为热量、感觉
不同的人有不同气味。为了繁衍出健康强壮的后代,自然力求让基因尽可能好地相结合,两种不同类型皮肤的相遇,可确保后代会是基因有利结合的产物。它所寻求的是基因多样性。
皮肤外观如何,与内在休戚与共,它所展现的不仅包括膳食营养,还包括心理状况。
惊吓与开心都会让人泛起鸡皮疙瘩。过多糖、奶、精白面的摄入会引发丘疹,肥胖容易导致皮肤褶皱内部感染,干燥、汗湿的皮肤可能意味着甲状腺功能异常……
第一部分 地下停车场——皮肤的分层结构
第 1 章 地下一层:表皮——为死而生

阳光照射于角质层上。角质层由坚固透明的材料构成,部分紫外线可以照射到下一层的表皮,甚至是下二层的真皮,第三层内则通常十分昏暗。
表皮仅有 0.05~0.1 毫米厚。它可以承担持久性重压,比如脚底的表皮能增厚到 2 毫米,甚至结出更厚的硬茧。表皮抵御化学制剂、有毒物质、过敏原和各种病原体的侵袭,对抗机械性的冲击与碰撞。
手掌与脚掌拥有独特的嵴状皮肤,人皆不同。指纹识别便是利用这一独特性来实现身份确定。
为何表皮要大费周折赋予手脚两种不同的皮肤类型呢?嵴状皮肤更稳固,有利于奔跑、触摸、抓握。嵴状皮肤上没有毛发也没有皮脂腺,取而代之的是更多的汗腺。
虽然湿手与(出汗导致的)臭脚十分讨厌,但这其实是人类演化进程的安排:汗水让皮肤更容易抓握。比如,当突然不知从哪儿窜出一只熊时,湿润的脚掌更有利于我们逃跑;需要爬树时,湿润的手掌可以更好地黏附树干,便于我们攀爬。也就是说,这一切都属于我们的生存优势。
现代人的身体与皮肤的进化水平依旧停留在石器时代,时刻警惕来自周围野生动物的袭击。
1.1 石石相垒:皮肤保护屏障
表皮的结构:
- 幼儿细胞层(基底细胞层)
- 青春期活跃生长层(棘层)
- 成人层(颗粒层)
- 死去细胞层(角质层)
以四星期为周期,基底细胞层逐渐向上推移、角化、变形,直到成为顶部的屏障层,表皮细胞也就从内到外漫游完了自己的一生。
棘层细胞生产坚固的角蛋白(角质),因此,棘层细胞又叫作角化细胞。角质不仅组成了毛发与指甲,对于构建坚固的皮肤保护屏障,角质也发挥着举足轻重的作用。
颗粒层细胞死去后会转变为角质层细胞,形成抵御外界侵扰的保护屏障。
迷你稳固、没有生命的角质细胞可以有效杜绝异物乘虚而入。
保持角质层的屏障功能,在所有护肤措施上享有绝对优先权,在它受损时也应及时修复。
倘若皮肤保护屏障受损甚至穿孔,致敏原、病原体和化学制剂等入侵者们,会在皮肤深处横行肆虐。此时,组织液将无法被正常封闭,会大量溢出体外。失去脂肪和水分的皮肤会渐渐失去光泽,干枯起皱,通常还会开始瘙痒。雪上加霜的是,此时还可能出现细裂纹样的乏脂性湿疹,乃至更严重的过敏性接触性皮炎。
您一定听说过“本品含有珍贵的神经酰胺”,此类产品试图模拟出皮肤屏障脂质。但迄今为止,还没有任何科学家,能成功一对一仿制出生理脂质,只有人体本身才能合成。
1.2 皮屑
追踪犬是接受过特殊训练的寻人犬,嗅闻对象脱落的皮屑。
我们时时刻刻都在失去微小的过期角质细胞,而它们的脱落为的是给新生细胞腾出空位——我们每分钟大约要脱落 40000 片皮屑,每天能达到 10 克!
皮屑变得可见是皮肤问题的征兆,比如细胞补给来得过快过强,依然存活的棘细胞跳过颗粒细胞阶段,直接过渡到角质细胞层。
皮屑通常由表皮发炎导致。当皮屑可见时,意味着身体多多少少有些问题,应及时自我调节或赶紧去看医生。
除了干燥、过敏、刺激性接触性皮炎,还有伴随油腻皮屑的脂溢性皮炎。当皮肤过油时,喜脂的真菌会一边大快朵颐,一边在毛孔里大量繁殖,而它们的排泄物会刺激皮肤,接着皮屑开始脱落。
男性常常饱受脂溢性皮炎之苦,我经常遇见病人在我说完“这不是干性湿疹,相反是脂溢性皮炎”后,对方会义正词严地解释道:“不!大夫,我的皮肤确实特别干燥。”
出现油性或脂溢性皮炎(的部位,往往是皮脂腺较大且产油量高的头部、耳部、面部T区(额头、眉部与鼻部)。关于消炎与对抗真菌,建议是:使用无脂香波或少脂凝胶,症状严重时可通过药物来抑制过多油脂的生成。
1.3 酸性保护膜与微生物
pH 值中性为 7。强腐蚀性的硫酸 pH 值低于 1。有趣的是,胃酸 pH 值约为 1~1.5,在厚厚的黏液层与弱碱性黏液的保护下,我们的胃幸免于胃酸的腐蚀。柠檬汁的 pH 值为 2.4,醋酸为 2.5,阴道内部为 3.8~4.5。人体皮肤表面的 pH 值为 4.7~5.5,pH值 6.5~7.4 的唾液已具有弱碱性,皂液的 pH 值为 9~11,氢氧化钠溶液的碱性最高,约为 14。
皮肤的酸来自角质细胞废料、皮脂、汗水等新陈代谢产物。汗水中含有乳酸与其他酸性物质,类似于很多护肤品承诺的“轻度刷酸磨皮”效果。这些酸性物质分布于我们的角质砖墙,不仅可以降低皮肤的 pH 值,还会凝结水分提供给最上层的皮肤,因此被称为“天然保湿因子”。
皮肤充满了激烈的巷战。由病毒、真菌、螨虫及其他成百上千种细菌组成的各大帮派,长年马不停蹄地相互竞争牵制。人类微生物群系分布在皮肤、口腔、生殖器、肛门、肠道内,其中只有 1/4 来自人体本身,其余 75% 则是定居在我们体内外的“客人”。每个人身上都生活着不计其数的细菌,大概是世界总人口数的上千倍。
皮肤上的微生物群系有时甚至要比早已为人熟知的肠道菌群更为重要。多亏不同菌落相互牵制,皮肤才不会发炎。皮肤的酸性环境为它们提供了良好的气候与舒适的栖息地。
每平方厘米皮肤上,大约居住着上百万微生物,微生物会守卫我们的健康,没有它们后果将不堪设想。
不幸的是,各种卫生措施、皮肤护理、药物、服装、疫苗、消毒剂、抗生素、饮食、紫外线等都在改变着微生物的生存环境,仅仅是洗手,都会连坐一些重要的微生物。
剖腹产不利于婴儿皮肤微生物菌落的形成,因为他们失去了获得母亲阴道细菌的机会——妈妈送给孩子免疫系统的第一份礼物。
1.4 皮肤褶皱
皮肤褶皱内部环境长期昏暗缺氧,栖居着无数的皮肤病原菌。尤其是腋窝、臀部、腹股沟、乳房下,以及肥胖人士的腹部、背部褶皱,这些部位温暖潮湿、阴暗幽静,还有充足的养料,是病原体们无拘无束大肆繁衍的乐园。
气味腺会将原本酸性的皮肤碱性化,尤其是腋下、臀部、生殖器部位。气味腺是一种特殊的汗腺,是人体自带的香水瓶,它们与毛囊相连,以散发出吸引异性的费洛蒙。
随着青春期荷尔蒙的转变,气味腺也随之活跃起来,其分泌物呈乳白色、微黏,具有弱碱性,受自主神经系统与交感神经系统支配。怕狗人士在遇到狗时,会当即吓得六神无主,而这一紧张反应会刺激到他(她)的气味腺,导致分泌更多吸引狗的气味。很多狗狗总喜欢不雅地嗅闻人的两腿间,同样也是气味腺的“功劳”,这种气味对狗狗来说简直美妙绝伦。
身体褶皱部位相互挤在一起的皮肤发生摩擦,有时还会造成轻微红肿破皮,超重人群皮肤摩擦面更大且皮肤褶皱更深,再加出汗量大,早已软化的保护屏障更容易发生机械性磨损,更容易出现皮肤刺激与感染问题。
如果使用碱性肥皂清洗皮肤褶皱,则会将皮肤的 pH 值恶化到 8~9,喜食汗腺与气味腺分泌物的细菌菌落会大量滋生,并带来恶心的副产品:难闻的甜腻体味。
被忽略的往往还有耳后的皮肤。每当我的主治医集中注意力若有所思时,总会习惯性地刮搓耳朵后面,然后娴熟地将抠下来的死皮用手指碾碎,最后还会很享受地闻一闻。我甚至都闻见了真菌甜甜的味道。然而工作讨论结束后,他还总会非常真挚地与我握手——用他那沾满皮脂的大汗手。
这显示了人对自身产物的浓烈兴趣。那些在别人身上很恶心的东西,放到自己身上却完全可以接受,甚至还能乐在其中,心理分析学把这种现象称为“自体性行为刺激”。
按照心理分析学,这种对自体分泌物、气味,甚至是臭味的喜好,属于儿童性心理发展肛门期的遗留习惯,这一阶段的人类会对自己的排泄物引以为豪。
性感女神万岁——然而臀部也会郁闷
臀部褶皱是女神最大的身体褶皱。当说到肛周皱襞(褶子、皱纹)时,人们会产生五花八门与皮肤褶皱无关的联想,比如有人会立马想到排便,有人会想到卫生清洁,还有人会想到肛交。
肛门附近的皮肤十分敏感娇嫩,分布有很多神经纤维,也属于性敏感带。肛周皱襞是极度敏感、抵抗力差的部位。
男子坚挺紧致的臀部是性能力强的暗示,女子圆润丰满的臀部彰显了旺盛的生育力。
臭味预示着潜在的危险,有时可能是疾病风险。
几乎每个人一生当中至少都要面对一次臀部瘙痒问题,但却没有人愿意谈论这个褶皱中的大忌。引发肛门瘙痒的原因很多,皮肤褶皱下的敏感部位对任何刺激都会产生强烈反应,肛门皮肤极其柔嫩,任何由粗暴清洗摩擦造成的微小伤口、性行为带来的创口、运动时汗水与臀部褶皱处毛发的摩擦都会引发严重瘙痒。
最常见的原因,并非大部分人所想的清洁不到位,正相反,过度使用洁肤皂,臀部会严重受损。当人们感到臀部痒痒时,总会觉得应该好好洗一下褶皱那里,“一定是因为太脏了”,于是便立马拿上碱性肥皂开始蹂躏已经受损的肌肤。在如此这般的强力清洗后,往往仍会有些许气味残留,这让很多人十分苦恼,于是他们会再用肥皂认认真真地洗一遍,甚至还会拿香味纸巾擦一擦——一切照旧。
任何清洁产品都无法去除肛门的独特气味!它并不是污垢或残留排泄物的气味,而是来自于人体气味腺。对此,您应平静下来,任其自然,对生殖器部位的气味也是。
括约肌——肛门最外部的闭合肌——上面布满细小的褶皱,看上去跟玫瑰花似的。这些柔嫩的小褶皱是联结肛门黏膜的过渡区,里面可以容纳各种各样的东西,残留的皂液对该敏感带来说相当于毒药,甚至还会引发奇痒难忍的肛门湿疹。
常见的臀部褶皱疾病包括银屑病、异位性皮炎、痔疮。痔疮是生长在肛门内的静脉曲张瘤,位于括约肌之后,三人内必有其一饱受痔疮之苦,它会像可膨胀的密封圈一样堵塞肛门,阻碍大便与黏膜液的排出。当这些血管像用旧的水管一样失去弹性后,关闭机制会出现泄漏,从而产生少量渗液并积聚在肛门及皱襞内,引发皮肤瘙痒,以致肛门湿疹。
鸡犬不宁的瘙痒——那啥太可气了
幼儿园的小朋友们最容易染上蛲虫,它们躲藏在肛门皱襞中,将面临酷刑般的瘙痒感,有时女性儿童会出现阴道炎与分泌物异常。异体感染通常来自皮肤接触、不干净的食物和衣物,甚至可经口鼻吸入飞扬的虫卵(这些虫卵从别的患者肛门掉落,沾到其手指上,从而到处传播)。因此,在这里给孩子与大人们都提个醒儿:如厕后务必洗手,一定要认真洗去在擦屁股时不小心沾到手上的虫卵。
皮肤褶皱护理法
关于皮肤褶皱部位的护理,主要有以下几点建议:
- 请使用酸性(非碱性)的人工合成清洁剂,它的 pH 值为 5.5,十分亲和皮肤。
- 为保持皮肤间接触部位干爽,应选择透气性好的纯棉衣裤,丁字裤会造成额外摩擦。乳房较大的女性在选择文胸时,应保证面料透气,有较好的紧致功能,从而避免乳房与腹部皮肤相贴,或者也可以在乳下垫衬一层医用薄纱布。
- 回避人造纤维内衣,不仅不透气不吸汗,还无法用热水清洗。人造纤维织物只能承受低温清洗,而这样就无法完全去除顽固的细菌,于是在吸汗后,难闻的气味会永远滞留在衣物上,即便是干洗也无力回天。比如积攒了无数个舞夜汗水的礼服,干洗后往往余味袅袅;请您最好拒绝聚酯纤维的女性内衣和男士平角裤,而是选择质地优良的纯棉织物。
- 护理小秘方:用温和的白色锌软膏涂抹脆弱的褶皱部位,一些产品中同时还含有抗真菌剂,可以有效对抗顽固的真菌。药膏中的锌可以缓解皮肤炎症,吸走多余的水分。质量好的锌软膏在涂抹数小时后依然可见,而不是很容易就能被皮肤吸收。
- 对于皮下脂肪过厚导致的重度皮肤褶皱,唯一有效的解决办法是:减肥。
1.5 肤色
表皮中的黑素细胞决定肤色。
另一个影响肤色的因素是真皮部位的血液循环,比如羞赧的样子,因运动、发烧、性爱带来的红润脸颊,以及过多的毛细血管扩张引起的永久性皮肤发红。
肤色苍白可能是血液循环较差或血红蛋白缺乏。
皮肤拥有很多隐含信息的指示色,蓝色反映的是血液循环减弱而产生的体寒,或是由肺病、血栓导致的血液性缺氧,缺氧会阻碍血液循环,使得血液无法及时流回心脏。蓝色的静脉血属于正常现象,它会从心脏流到肺部被人体重新回收利用。有一种青紫色的皮肤病叫作发绀;皮肤发黑通常是由于老旧的血液堆积在一起,但也有可能是组织坏死,医学上称之为坏疽。黄疸属于肝脏疾病,是由于肝脏无法正常代谢胆色素,致使其淤积在身体组织各个部位,就连皮肤与眼睛也会被它染黄。
每人每日应摄入 2~4 毫克胡萝卜素。
大量饮用胡萝卜汁,会把皮肤染成橘黄色,这是来自天然 ß-胡萝卜素中的健康色素。
不过,只有当每天拿 1 斤胡萝卜生吃或榨成汁喝,持续三周时间,肤色才会略微变橙。这种轻微的着色可以增强皮肤对阳光的抵抗力,因此,日光性皮炎患者在度假前可以摄入一些 ß-胡萝卜素进行预防。
如果您想成为海滩万人迷,橙色肌肤是最具有吸引力的。有过这样一项调查:参与者们分到一些脸部特写照片,要从中选出自己认为最具魅力的肤色。结果显示,橙色的胡萝卜素肤色完胜晒得黝黑的。在没有防晒霜与任何防护措施保护的前提下,胡萝卜素肤色可以让人在阳光下停留 1 个小时,而普通皮肤最多只能忍受 10~20 分钟。
此外,ß-胡萝卜素还是食物中维生素 A 的重要前体元素(它也被称为维生素 A 原),它会在人体内转化为维生素 A。维生素 A 对眼睛好处多多,缺乏时会导致夜盲症。维生素 A 对皮肤与黏膜同样十分重要,它可以促进细胞生长、预防皮肤受损、促进伤口修复,还能提高皮肤免疫力。医学建议,每天食用 1~2 个胡萝卜即可满足维生素 A 的每日摄取量,同时摄入几滴食用油更有利于肠道吸收。
菠菜、羽衣甘蓝、柿子椒、番薯、甜菜根以及柿、杏、沙棘、油桃、芒果等橙色系水果也含有 ß-胡萝卜素。另一种重要的类胡萝卜素叫作番茄红素,它可以有效抵抗并清除自由基,延缓衰老,抗癌抑癌。这也是为什么药店会销售各种番茄红素胶囊补充剂,当然,营养补充剂要比一管番茄酱贵很多。事实上,新鲜西红柿已富含大量的番茄红素,天然浓缩果浆的含量则会更高。
自体遮阳伞
肤色透露显示了我们的皮肤能与哪一纬度地区的环境更协调。
每平方毫米皮肤上平均大约有 900~1500 个黑素细胞,面部可达 2000 个,生殖器部位则有 2400 个,而脚底与手掌仅有 100~200 个。一旦有阳光照射,黑素细胞所产生的黑色素便会欢呼雀跃地把皮肤染成棕褐色。
深浅肤色都有着同等数量的黑素细胞。不同之处在于,深色与黑色皮肤中的每个黑素细胞能产生 600 个色素小球,而浅色皮肤仅会产生 2~12 个,并且前者的体积也要大很多。此外,肤色还取决于皮肤中的两种黑色素比例,即棕黑系的真黑素与红黄系的褐黑素,哪种占的份额多,肤色、发色与眼睛便倾向于哪种色系。
黑色素如同终极防晒霜,能吸收所有波长的光,不止可见光,还能吸收非可见光——红外线和紫外线等。其中真黑素可以有效降低紫外线对人体的伤害,保护细胞内的遗传基因免遭射线伤害。褐黑素则会削弱这一防御功能。皮肤特别白的红发人体内,褐黑素占主导,对阳光十分敏感。但对于纬度偏北的地区,终年日照稀少,当地人较白的肤色对他们来说则是优势,因为这样的肤色更容易被微弱的紫外线穿透,从而可以保障人体能吸收到足够的阳光来合成维生素 D。只有当他们去到偏南地区,在强烈的日照下才会处于劣势。此外,浅色皮肤抵抗紫外线的能力较弱,往往更容易长皱纹,甚至罹患皮肤癌。
在日照强烈的赤道地区,深色皮肤可以有效防止紫外线分解人体维生素 B 族的叶酸,叶酸缺乏会引起男性精子数量减少,增加胎儿畸形的风险。除此之外,黑色素还可以抵御红外线辐射(温暖的红外线长波辐射是太阳光的一部分),因此,在同样日照条件下,深色皮肤的体温升起来不会像浅色皮肤的那样快,也就是说,阳光下粉白皮肤的人更容易体温升高,大量出汗,这也便是很多人拒绝日光浴的原因。
色素沉着——面部与生殖器的棕色斑块
黑素细胞对荷尔蒙敏感,使得性激素丰富的生殖器与肛门部位颜色要深一些,这些部位的色素沉着通常开始于青春期。然而现如今,色情行业的私处漂白不仅成为一种时尚,还开辟了一种对尚未成熟、全然粉色的私处的喜好,不知大家是否意识到了这一点?真正的成年男女意味着色素沉着,年纪越大,皮肤呈现的色彩越多。
老年斑是皮肤的抗议反应,表明皮肤终生可接收的紫外线早已达到上限。
雀斑的形成与基因有关,通常会出现在面部、胳膊甚至全身,夏天色深冬天色浅,此类皮肤对阳光十分敏感,深发色深肤色的人有时也会长有雀斑。
同老年斑一样,人从 35 岁开始就可能长出老年疣,随着时间推移其数量增多,有时甚至会长满全身。在洗完澡擦干时,角质赘生物会扑簌簌地脱落,样子十分可怕;唯一值得庆幸的是,这种皮肤病永远不会恶化。
皮肤发炎也会造成色素沉淀,强烈的炎症反应使得黑色素从地下一层滴渗到了二层,能滞留数月之久。如果皮肤发炎、破损、烧伤,黑色素将向这些伤口蔓延,如果是挤破痘痘,更深处的真皮也会受染。擦香水的部位在阳光照射下——通常是脖颈——会产生黄褐斑,这是因为香水中的芳香物质可引发光毒性皮炎,属于严重的日光性皮炎。
总之,一块黯淡的色斑可能基于数月前就愈合了的一颗丘疹,很多炎症都会导致各种后遗症与色素过度沉着问题。色素代谢远远要比其形成过程缓慢得多。
第 2 章 楼层之间
2.1 痣
基底膜带住着黑素细胞的亲姐妹——痣细胞,当大量黑素细胞或痣细胞以巢状聚集时,会形成痣。痣细胞是黑素细胞的变体。痣细胞对人体来说没有任何用处。
很多痣都是随着时间推移渐渐出现的,由浅到深,越来越明显,在某天跃然而出之前,其实早已在组织深处蠢蠢欲动多年。通常人在 30 岁左右或女性妊娠期,皮肤很容易出现色斑与痣;而上了年纪后,一部分痣会返沉回组织深处。胎记是一种天生的痣。
虽然痣属于良性肿瘤,但有时也会恶变为黑色素瘤,发生癌变的黑素细胞会游散到眼部、淋巴结、肠道或其他内脏中,也就是说,黑色皮肤癌也可能出现在皮肤以外的部位。
2.2 水疱,伤口,瘢痕
基底膜带很容易产生水疱,比如光脚穿糙鞋便会引发。水疱是一种表皮与真皮间聚集淋巴液的现象,里面分布有大量的神经,因此通常会伴随阵痛,特别是当水疱破裂,暴露出内里的皮肤时。
水疱“盖”来源于表皮,十分薄透,很容易破裂。当水疱内充满大量体液或破皮后,感觉神经元与痛感神经纤维会向身体发出警报,提醒身体水疱可能会继续膨胀,或是现已发生体液泄漏,要警惕细菌入侵。为避免上述情形发生,把水疱刺破有时能得到一丝缓解,一定要防止感染:首先,您应给水疱及周围皮肤认真消毒;然后,用烧红的针或是药店购买的无菌针头将水疱小心翼翼地刺破。完成这一步后,可以让水疱盖作为自体有机创可贴留在那里;或是小心将其揭去,涂上消毒软膏,必要时再在破皮处贴一张水疱专用创可贴。如果什么也不做,任其膨胀,水疱也会自行破裂。
针对皮肤擦伤与烧伤,优先选择现代伤口护理术,我们会利用到自体愈合剂——淋巴液。告别疮痂,快试试伤口湿润疗法!常见现代伤口贴包括:水胶体绷带、水凝胶伤口贴、绷带型藻酸盐敷料、聚氨酯泡沫敷料,这些产品又叫作有限期皮肤替代品。湿润疗法意味着伤口不会结痂——由于痂皮十分坚硬,且为坏死组织,会阻碍新生细胞从伤口边缘处进入皮肤,延缓皮肤愈合。与湿润疗法相比,传统的普通创可贴并不可取。
保持伤口湿润通风,有利于表皮新生出饱满的愈合因子。现代伤口贴不但透气性很好,还可以有效防止细菌侵入。同时,由免疫细胞、信使物质、蛋白质、酶合成的伤口渗液汇聚在伤口贴下,会如同高效有机肥般促进新生细胞增殖。
仅仅一口烟的吞吐就会杀死皮肤上无数新生的愈合因子!也就是说,吸烟会严重干扰伤口的愈合。
无赖的痂皮
伤口分泌物干燥后会形成痂皮,不同颜色代表着不同问题:流血形成的痂皮呈红黑色。当水疱破裂,组织液(血清和淋巴液)溢出干燥后会形成淡黄色的痂。橙色或蜜黄色的痂皮则是细菌性感染的产物,来自于干燥的脓液,通常由高传染性的细菌引起,又叫作脓疱疮。
黑灰色是组织坏死的反映,这种痂皮有时还会散发腐臭味,属于严重的皮肤病,其坏死状况还有可能进一步引发血管炎、血管堵塞以及严重的带状疱疹。
如果痂皮呈块状、色泽发白发黄,那么多数情况下意味着有角质细胞掺杂进了清澈的伤口渗液里,不碍什么事。
“暴食”的瘢痕
一些人因他们的瘢痕而出名,比如男演员尤尔根·普罗斯诺与他的痤疮瘢痕。决斗刀疤——面额刀伤,愈合后会形成十分独特的瘢痕,如今在一些老先生脸上可以看到这种疤,那是属于他们当年在学生社团的烙印,特别是第二次世界大战期间,决斗刀疤成为受过大学教育的男性标志。现在,一些原始部落的居民还保留着古老的装饰瘢痕,类似于嬉皮士们流行的“瘢痕文身”。
几乎每个人身上都会有块儿疤,成因通常来自扎根较深的丘疹、水痘,或由事故、烧伤、外科手术所致。
瘢痕形成是由于基底膜带大面积受损,表皮过度损耗,导致皮肤不得不妥协使用劣质的瘢痕代替组织来修复受损部位。瘢痕初始阶段发红是因为里面布满血管,这些血管就像建筑工地的传送通道一样,为瘢痕的新生提供修复材料。随着时间推移,瘢痕会由红色淡化成粉色,最后变成质地坚硬、毫无弹性的白色。上面没有汗腺、皮脂腺,也没有毛囊、黑素细胞,甚至不会被晒黑,就这么一直光秃秃地待着,无论如何,至少它把伤口给合上了。
表皮擦伤时总会特别疼,这是因为由于破皮敏感的神经末梢暴露了出来,这种伤口愈合后通常不会形成瘢痕。
当擦伤较深,在创口面出现小出血点时,意味着伤口愈合后将会形成瘢痕,因为此时的基底膜带已千疮百孔,甚至可以望穿到真皮层上的血管。基底膜带损伤越严重,越容易形成瘢痕;倘若表皮跟基底膜带全都没了,瘢痕之约便一锤定音。同样,手术需要划破的基底膜带,术后会给患者留下“纪念品”。
当瘢痕影响美观,或是位于关节处导致行动不便,以及各种瘙痒、阵痛、紧缩、硬化问题,其存在对人来说确实很痛苦。一些瘢痕甚至还会变厚,在原伤口的基础上隆起,医学上称为肥厚性瘢痕。
当瘢痕蔓延出伤口初始边界,就成了瘢痕疙瘩。瘢痕疙瘩外观发红、肥厚,伴随炎症,里面交织有神经纤维,当扩散到炎症部位时还会引发瘙痒。瘢痕疙瘩内部充满了一种生产过度的特殊纤维组织,无法被分解,就好像销售不出的大量存货。瘢痕疙瘩受控于炎症信使,没日没夜地做着不必要的生产。此外,瘢痕疙瘩具有基因遗传性。
瘢痕疙瘩的红绒球疙瘩还喜欢出现在耳洞上,以及烧伤的皮肤、很深的痤疮痘、胸部。尤其对女性来说,由于地心引力,胸部承担的额外运动会不断刺激伤口,给瘢痕有规律地不断施压。长在关节处或者骨头凸出部位的瘢痕也一样,每一个动作都能牵扯到它,因此,负责伤口愈合的组织在这些部位的活跃度要比其他部位高出好几倍。
有一个促进伤口愈合的小贴士:当瘢痕停止渗液后,在上面涂抹适量硅霜或贴上硅凝胶伤口贴,数周或数月之后便会愈合。透气性好的硅制剂可以有效镇静瘢痕,并有助于瘢痕储水保湿。
通过适当按摩关节部位的瘢痕,可以防止其皱缩,直到疮疤相对稳固。痂皮的脱落通常需要四周时间,此后形成的白色瘢痕可以通过接近肤色的永久化妆或文身遮盖处理。
对于顽固的瘢痕疙瘩,医学上通常采用压力垫疗法或给患处注射激素类药物,以促进瘢痕收缩,其他医疗手段包括激光疗法、热针、冷冻疗法(至零下 196 摄氏度),以及 X 射线放射疗法。总而言之,只有强效疗法才能根治瘢痕疙瘩。此外,最好不要给它动手术,尤其是瘢痕疙瘩原本来自于手术后遗症,很容易复发。
2.3 生长纹(也称之为膨胀纹)
在没有 Photoshop 美化照片的过去,长有斑纹、凹凸不平的女性皮肤属于常见现象。她们难道真的认为自己必须完美无疵,否则将不会获得爱神的眷顾吗?
根据我的经验,别人身上长没长斑纹,对男性来说完全无所谓,说得更实际点儿,就连你做了新发型,买了新鞋,他们往往根本不会察觉。总而言之,重要的是女性本身,重要的是人类身体作为一件大自然的艺术品,这里那里出现一点瑕疵都属于正常现象。在怀孕的最后一段时间里,一些女性腹部会长出妊娠纹,这让很多丈夫感到骄傲,妻子怀孕增大的腹部,像花栗鼠一样可爱有趣的腹部斑纹,一切的一切都是两人爱的结晶。
事实上,大家对生长纹也十分包容理解,绝不会有任何歧视之意。再说了,大部分人其实根本不会注意到别人身上的斑纹,就算看到了也不会觉得异样。当然我很能理解,这些对他们来说起不到安慰作用,他们依然饱受着自己臆想出的瑕疵之苦。
出生剪掉脐带后,肚脐眼除了积攒一些脏物外,便不再具有任何作用,有时甚至可能会因积聚过多的角质、油脂、细菌而形成脐石。
倘若演化继续下去,下一步或许是淘汰掉脚趾甲,毕竟人类的脚不再需要利爪来攀爬紧抓。
人体生长由纵向生长与横向生长两部分组成,纵向生长通常发生在 16~18 岁之前,横向则没有任何限制。青春期女性在雌激素的影响下,腹部、胸部、腿部和臀部会渐渐丰满起来,这一切都完美地定义了“女性”。皮肤忠诚地伴随我们一起成长,尽一切可能为身体定型,而这一切全部都归功于真皮层内充满弹性的纤维组织,它们健壮灵活,像弹力织物一样延展自如。父母则是决定我们皮肤弹性的人,皮肤弹性是由基因决定的。
如果某个部位的皮肤延展过度,则需要对其采取加固措施。小腿肚增肌过快;女性妊娠期乳腺增大,乳房迅速从 B 变成 D;随着宝宝变大与脂肪层的不断增厚,腰围也跟着不断增加……这些都会导致真皮层内纤维组织互相分离,直到某一刻伸展过度发生断裂。为了修复结缔组织网中的裂痕,真皮会很快利用纤维组织编出额外的“缝合线”,对受损部位进行持久加固。缝合线在表皮下隐约可见,它们会渐渐伸展变细。就像受伤导致的瘢痕,新生的生长纹也呈红色,但这个时期往往不为人注意,而在几天后,皮肤上相间的白色条纹看上去跟瘢痕很像。
关于妊娠纹的预防,准妈妈们可以在孕期对皮肤进行弹拨按摩,具体做法如下:使用油性护肤霜或软膏作为按摩润滑油,或是药店里添加有橄榄油的产品;千万不要用纯净油来按摩皮肤,也不要使用很油腻的护理霜。一切准备就绪后,首先,双手蘸取适量按摩膏;然后,用沾了油的大拇指和食指抓捏起腹部或臀部的脂肪,就像捏起一根香肠一样;接着,用手指挤捏这块脂肪,稍稍提起然后放下,继续挤捏,完成后再对下一个部位进行按摩,总之您可以按摩任何可能生成妊娠纹的部位。为确保皮肤弹性纤维组织时刻都拥有充足的“建筑原料”,应保持血液内微量营养素平衡,找医生做个检查便能确定,必要时可以通过饮食调节或摄入膳食补充剂。
虽然完全祛除生长纹是不可能的,但医疗美容至少能给改善一下,比如微针滚针、发热的黄金微针、激光。平时煮过鸡蛋的都知道,蛋白质对热度十分敏感,因此高温也可以改变瘢痕内部的蛋白质结构。
激光可以祛除生长纹中红色的血管,但如果皮肤是过于松软、微微颤颤的情况,则需要求助于外科医生,通过剪掉皮肤的多余部分,再用手术缝合器将切口缝合绷紧。但无论如何,生长纹总是一直可见的,长期治疗下,也需要数月乃至数年才能逐步改善。
第 3 章 地下二层:真皮
真皮赐予皮肤坚韧的抗拉强度,还使皮肤充满弹性。人体的整个皮肤空调系统也位于真皮层,巨大的血管网布满真皮,通过血液循环来调节身体散热。需要降温时,皮肤中的汗腺会蒸发体内水分,开启制冷模式;需要保暖时,皮肤会减慢血液循环,使身体进入低耗能模式。除了保持体温,真皮还有其他很多功能,比如为皮肤提供氧气与营养物质,向大脑传送重要信息,支援我们的免疫系统等。
3.1 安全—信息—侦查—谍报总部
与单薄的表皮相比,真皮大约有 2 毫米厚,里面充满了致密的结缔组织,赋予皮肤一定的稳固性。结缔组织中的胶原蛋白纤维有着很高的抗拉强度,与可伸缩的弹性纤维以螺旋状交织在一起,从而保证皮肤在被拉扯后能回归原位。不幸的是,随着时间推移,皮肤会渐渐变得松弛无力,一方面来自于自然老化过程,另一方面则是加速老化进程的外界“催化剂”所致,日晒、日光浴、烟草、压力、睡眠不足、营养不良、缺乏运动等都会加速弹性纤维的流失。
臀部一生都很少见光。在此基础上如果没有常年烟瘾,那么您的臀部肌肤仅仅只会有自然老化的痕迹;面部则相反,由于一出生就开始与空气和紫外线接触,上面会有各种各样的产物,从这儿您便可以体会到光老化的惊人作用。
大部分老人们的臀部皮肤都十分平滑白皙,没有任何斑点与皱纹。面部却恰恰相反,大部分人在 35 岁左右便已经长有很多小皱纹,接着会出现黄褐斑、毛细血管、很深的皱纹,甚至发生皮肤下垂。如果从青春期开始就常常光顾日光浴室,那么他(她)的皮肤在三十岁时便会像皮鞋一样粗糙。皮肤失去大量的弹性纤维后会僵化、增厚,这一变化会最先体现在眼睛的下睑部位,这里的皮肤格外娇嫩,因此阳光下和日光浴室中,极具破坏性的紫外线 UVA 会入侵到比其他皮肤部位更深的位置。
如果您想测测自己的下睑皮肤还剩多少弹性,那么可以“狠心”做下这个测试:向下轻拉您的下睑皮肤,直到离开眼球的眼白部分,然后以最快的速度松手。如果眼睑迅速回归原位,照旧依偎在眼球上,那么恭喜您,您的下睑皮肤仍然完好!但如果归位时稍微需要一点时间(两秒或更长),那么很不幸,您是众多老化加速牺牲者中的一员了。
毛细血管与密封圈
皮肤擦伤后,往往会看到白色、带有小红点的粗糙创口面,这便是皮肤擦破后暴露出来的真皮,基底膜带下的波浪部位和毛细血管通通暴露了出来。
毛细血管是最细的血管,直径约为 5~10 微米(一根头发的直径为 80 微米),毛细血管连接着“供货商管道”动脉与“废料排出管”静脉。
血液在肺部进行气体交换后,动脉会将颜色鲜红、充满氧气的新鲜血液输送到心脏、其他器官及皮肤,然后再由毛细血管进一步蜿蜒曲折地输送给表皮。通过极小的缝隙,毛细血管同时还输送给表皮水分、氧气与营养物质(氨基酸、微量元素、化合物和维生素),吸收并清除由细胞的新陈代谢产生的二氧化碳和其他代谢物。缺氧血通过血管流到肺部,进行气体交换后,再将充氧血送回心脏,其余废料的解毒工作则会交给肝脏与肾脏。
真皮内的神经纤维会将不同温度信息经由快速或慢速的神经脉冲,通过神经纤维和脊髓,传送到大脑。人体的体温调节中枢位于大脑的下丘脑,下丘脑发挥着人体调控中心的功能,负责体温、性交、人体循环、饮食、昼夜交替等生物节律。它会一边测量实时血液温度,一边接收来自身体与皮肤的温度信号,然后向皮肤血液循环下达温度高低的指令。
冬日里冰凉的皮肤
天很冷时,毛细血管循环几乎停顿。为了让血液尽快返回身体内部,避免体表散失过多热量,导致体内温度骤降,皮肤血液循环会整体减弱。这意味着在寒冷的环境中,皮肤获得的氧气量会减少,短时间可以承受;但鼻子、手指、脚趾、耳朵这些末端部位则会面临危险。
或许您一直认为,只有当气温降到零下时皮肤才会冻伤。当周围温度达到 4℃ 时皮肤便会出现冻疮,普通的冰箱冷藏温度足以限制血液循环,使皮肤发炎肿胀起来。
冬季,暖气的热风与室外干燥的空气都会使皮肤丧失大量水分,变得干燥。尽管如此,也无需频繁涂擦润肤霜,而是当皮肤感觉特别干时再用。保湿霜应仅在晚上睡前使用,且也是在必要时,否则将会导致皮肤变得更干。如果在特别冷的天里涂完保湿霜就立马出门,由于护肤霜的高含水量,皮肤很容易冻伤。
冻伤还会发生硬化,内部组织肿胀,整体变成紫红色,并伴随痛感,这些症状往往会持续数周以上。因此,当护肤品的成分表里写有“水”时,请您最好只在室内或天气温暖时使用该产品,而当天气寒冷时,最好使用不含水的油性软膏。这里我有意写了“软膏”,是因为护肤霜通常含水量都很高,而软膏则几乎不含水。
寒冷季节里的皮肤干燥问题还来自于一个根本原因。人体共有两种皮肤油脂来源,一种是角质层的屏障脂质,另一种是由皮脂腺产生的脂质。皮脂腺大量分布在头部、耳部与面部,特别是由额头、鼻子和下巴组成的面部 T 区。**唇部则相反,上面没有任何皮脂腺,因而只能从周围区域的皮脂腺匀取油脂。**脂质如同黄油,当气温较高时,皮脂会一滴滴渗出毛孔,在温暖的室内,皮脂甚至会像黄油一样涂抹开来,脸庞便被一滴滴的皮脂匀满。当气温下降到冰箱的冷藏温度时,皮脂则会变硬。因此,在寒冷的冬季,皮脂的分配会弱化很多,于是皮肤会变得干巴巴,尤其对难以获取其他部位皮脂滋润的嘴唇,很容易发生皴裂。这种情况下,用舌头舔舐嘴唇有害无益,相当于在油脂匮乏的情况下增加湿润度,增加冻伤风险。
冬天痤疮和脂溢性皮炎往往难以痊愈,都是由皮脂溢的加重所致,究其原因在于,阳光失去了对皮肤的消炎功效。阳光中的紫外线可以有效抑制很多种皮肤炎症,就像激素药膏一样;具有类似疗效的还有死海浴,以及用来治疗异位性皮炎与银屑病的医用紫外线光疗舱。
沉醉于血液循环的皮肤
高温环境中,在副交感神经指令下血管发生扩张,于是,血液会很快充涌到皮肤血管。因此,在桑拿房走道里常常可以看到一些人腿上布满红色血管网。通过这种方式,身体适应着高温环境,此时的汗腺也处于活跃状态,协助皮肤表面蒸发散热。
皮肤发炎时血液循环也会加强,从而刺激更多的免疫细胞和抗体赶到发炎部位,这种情况下的血液循环则是由大量的炎症信使所引发。
被毒性很强的昆虫蜇伤后,过敏反应会导致血管瞬间穿孔,于是少量血液渗入真皮层;剧烈呕吐时,头部会受到很大的压力,有时也会造成出血。
如果您身上有块儿红迹,想弄清楚究竟是单纯的血液循环增加,还是里面潜伏有血管出血,下面的自我检测法可以帮到您:取一只透明玻璃杯,用力将之按在发红部位,如果红迹因挤压而消失,则是无害的血液循环增加;如果依旧存在,那么意味着皮下出血,您应该尽快去看医生。
淋巴——免疫系统的间谍
除了自体空调与循环系统,真皮层内还广泛分布着淋巴管网与毛细血管网,这些网络服务于免疫系统的间谍活动,必要时还会派出侦察部队,或直接下达特殊指令。
淋巴液是一种浑浊的黄色液体,其中的白细胞是免疫系统对抗敌人的弹药,经由人体组织运输到身体各处。一般情况下,病原体在伤口附近就会被淋巴细胞迅速拘留逮捕,然后押送到淋巴结,由“杀手细胞”与吞噬细胞通过“抗体弹药”了结。
淋巴结分布于身体各处,有的位置较深,有的紧贴皮肤。当淋巴结活跃时,也就是体积增大、往往还伴随痛感的时候,我们可以感受到它,耳后、腋下、腹股沟等部位都比较明显。剃完比基尼毛后,细菌有可能趁机通过小伤口进入组织,于是腹股沟淋巴结会将其迅速歼灭,此时的淋巴结往往都能摸到。
到处散漫闲逛的癌细胞同样也会袭击淋巴结:当淋巴结过滤癌细胞时,这些恶性细胞会停留附着在淋巴上,并开始大量滋生。癌细胞扩散与淋巴癌都会使淋巴结体积显著增大。
淋巴结应激增大是一件好事,表明身体健康,反应正常。良性淋巴结为豆形,可以用手指推来推去。恶性淋巴癌则相反,通常要么为球状质软,按压时伴随疼痛;要么个子很大,摸起来软软的,但无痛感。总之,如果淋巴结肿大三周还没有缩小,一定要去找医生做检查。
3.2 皮肤—大脑:神经、保护性退避反应、疼痛及毛发矗立
对新生儿来说,与周围世界近距离接触至关重要。13 世纪时,国王腓特烈二世曾拿孤儿做过一个惨无人道的实验:除了喂养与清洁,禁止任何人靠近这些婴儿,结果,从未获得爱与皮肤接触的孩子们,后来全部死于安全感匮乏。现在我们已经知道,皮肤接触对婴幼儿来说性命攸关,让早产儿多躺在父母身边,与父母裸露的肌肤相触,要比一直待在保温箱里更有利于他们成长发育。
腓特烈二世将一些新生儿托付给聋哑人,让他们完全与外界隔离,最终都成了低能儿。
苏格兰的国王詹姆斯四世也用两个婴儿做过类似的实验,结局是这两个婴儿最终学会了用手势交流。
王莽篡夺帝位后,五岁的刘婴被囚禁,不允许任何人与他交流,导致他成年后成了一个弱智,最后在 21 岁时被杀。
时年两岁的朱文圭被朱棣捕获,命令手下把他当猪狗一样囚禁起来,不给他常人的教育,不把他当人看。这样的非人囚禁一直持续到明英宗复辟时期,中间已经经过了 50 多年。此时的朱文圭外表是个老人,可智力水平还停留在婴儿阶段。英宗动了恻隐之心,下令释放这位无辜的亲戚。然而被放出来的朱文圭根本无法适应人类社会,这位 57 岁的老人在放出来不久后就死了。
哈洛的恒河猴实验:小猴子一出生就被放到有两个假妈妈的笼子里面。一个是铁丝妈妈,一个是绒布妈妈。铁丝妈妈没有温度,但有奶;绒布妈妈有温度,但没有奶。小猴子更喜欢绒布妈妈。在实验的 164 天里,小猴子只有饿的时候才去铁丝妈妈那边,其余时间都会回到绒布妈妈的身边。当哈洛用一个机器怪去吓唬小猴子的时候,小猴子会不假思索地跳到绒布妈妈的怀里。即使是没有生命,但是有温度的触觉,就能传递爱与关怀的情感。(* 已查证)
为什么爱抚如此美妙?为什么轻抚后背时会泛起鸡皮疙瘩?为什么即使有点疼,抓挠与掐捏打闹依然很有意思?
皮肤是大脑的前哨,受任区域是真皮。窃听、侦察、传递信息……一切均由神经系统的基础组件,即神经元、神经纤维与神经递质来实现。
神经系统由中枢神经系统与周围神经系统两部分组成,周围神经系统又分为躯体神经系统与自主神经系统。自主神经系统完全不受意志控制,昏迷时它依然会保持运转,维持呼吸、体循环、消化、睡眠节律、排汗、瞳孔直径、生殖系统、新陈代谢。自主神经系统由交感神经、副交感神经、腹部的内脏神经系统组成,交感神经与副交感神经相互颉颃,前者注重的永远是效率和速度,有着高度的时间观念,随时做好准备执行任务;副交感神经则相反,它更喜欢安安静静地休息、消化、放松。
整个神经系统就像电路,神经纤维相当于电线,中枢神经系统、大脑与脊髓组成控制中心。脊髓好比宽广的信息高速公路,在周围神经系统的联系下,大脑与身体各个部位的交流成为可能。
手跟腿的有意识运动属于大脑决定的结果,当控制中心作出决定后,便会将信号传递到相应的执行器官。比方说,我们之所以会与他人握手,是因为大脑认为此时伸出胳膊、打开手掌、与对方握手,符合此情此景,并且合乎礼貌。此外,根据我们想表达的态度,温和谦恭还是坚毅果断,手掌会产生相应的压力。至于任务完成得是否出色,大脑会通过感觉是否良好(无痛感)、情况气氛如何、有没有达到预期效果来进行判断,而这些又都来自于传感器与测量器的通信,其中皮肤发挥着主导作用。
遍布全身的感觉接收器,采集着周遭的一切信息:触摸、压力、震动、温度、痛感。就握手而言,当两人发自肺腑地真挚握手时,他们的手不仅会受到压力与晃动,还会明显注意到对方手掌是干燥还是多汗黏腻,冰凉或是温暖。所有这些信息均由皮肤通过真皮内巨大的神经纤维网传递给中枢神经系统,在中枢神经系统加工后,反应脉冲会被寄向身体与皮肤。当握手时长差不多后,大脑会发布新的命令结束这一行为。
自主神经系统还调节着皮肤内的血管收缩与扩张,激起鸡皮疙瘩使毛发直竖,触发人体汗腺等。
在一些特殊情况下,我们并没有时间与大脑通信,倘若等信息到达大脑,再得到相应的反应指令,一切将为时过晚。因此,特定情形会由更快的保护性反射进行处理,即直接受令于脊髓。比如当我们呛到时,会出现咳嗽反射或咽反射,当昆虫不小心飞到眼睛里时,会有角膜反射。
少了退避反应,皮肤将不再是防御前哨。退避反应主要针对高温与疼痛,而疼痛对身体来说是一种重要的警告功能,高温、严寒、伤口、酸、碱、压力、牵引力、发炎、中毒等都会触发该反应。当然,疼痛接收器也不会过度灵敏,而是需要一定力度的刺激才会作出反应,其灵敏度则由组织内部的化学信使来调节与适应。
当皮肤、牙齿或别的部位发炎时,人体组织会将体内环境酸性化,此时会产生大量的化学信使,用来降低我们的疼痛阈,这意味着人体将变得更为敏感。患有头痛与关节炎的人有时会感到浑身上下甚至连头发根儿都疼痛难忍,这便是身体为了避免遭受更多的创伤而强迫我们卧床休息,提醒我们要耐心静待痊愈。
当皮肤内的疼痛接收器预感到危险时,会迅速向中枢神经系统发出警告,“注意,左大腿发痛!”“小心,右手掌面临烧伤!”于是人体便会很快作出反应——抽回手,撤入安全区域,远离危险——这些反射性反应我们都不会意识到。由疼痛与危险引发的紧急信息会触发受脊髓控制的退避反应,片刻之后信息才会抵达大脑,来思考接下来的预防措施并制定回避策略。
此外,身体的疼痛经历也会造成心理影响,根据所有忍耐过的疼痛经历,在每个人心里都会生成独特的个人痛感等级表。过去所经历的疼痛会被作为记忆储存起来,**对长期忍受剧痛的人来说,只要一点点疼痛便能激发他们身体的痛感反应。**因此,疼痛医师建议,当某个部位发疼时,为防止身体将疼痛记忆起来,应预防性地及时服用止痛药,而不是忍耐到痛感消失。这样可以降低以后对疼痛的敏感度,避免打开高倍镇痛剂的阀门。
肉体与精神痛苦不仅会给人内心留下无形的伤疤,还大大有害于身体健康。童年时,孩子从父母、祖父母、幼儿园获得的经历,会在以后的疼痛处理中扮演重要角色。恐惧取代疼痛,或是被别人要求忽视疼痛的情况时有发生。童年时,由于身体疼痛而获得更多关注、安慰与关爱的孩子,在以后的生活中往往更容易表达自己的痛感。
不同病人对打针的反应大相径庭。人们对疼痛的忍耐程度取决于性格因素——禁欲主义、大无畏、神经质、歇斯底里、受虐狂、胆小鬼,出生地因素——不同社会对疼痛的认识有着各自的文化背景,以及独特的个人压力标尺。一些看上去十分健壮的肌肉男在文身和打孔时会变得极为敏感,甚至刚坐下打完麻药就已经吓虚脱了……
有的人光是看到针头便会吓得魂飞魄散,甚至还会紧张到抽搐,焦心等待着即将来袭的刺痛。这里有一个小窍门可供同行参考:如果病人对疼痛十分敏感,可提前按压将要接受针刺的部位,术语叫作加压麻醉。其原理在于,按压皮肤所产生的刺激会叠加于痛感刺激上,从而相对减轻痛感。当我给病人注射疫苗或打针时,都会采用这种方法——首先用手指轻轻捏压患者相应的皮肤部位,之后他(她)便几乎察觉不到针刺,甚至还把我当作“打针神医”。
感觉
紧急情况下,比如具有危险性的疼痛,神经纤维会闪电般地将信息传送给中枢神经系统;对于不是很紧急的感觉,神经系统则会不紧不慢地让大脑判定刺激等级后,再平静地发布通知,比如触摸、按压、震动、温度、轻微的闷疼等都由速度较慢的神经纤维来处理。
皮肤到大脑的慢速信息流约为每秒 0.5~2 米,高速则可达每秒 90 米。皮肤到处都分布有触手般的游离神经末梢。它们负责监控由温度、机械或化学作用等造成的痛感刺激。当我们梳好头或是发型被风吹乱后,居住在发根中的触皮肤中的传感器觉小体们便会窸窸窣窣,报告发型看上去怎么样。
传入神经末梢在释放标准信使的同时还会夹带私货,并使这些添加物进入人体组织。“卧底们”的并行任务便是引起组织发炎:通过挑衅免疫系统,不仅会招来白细胞、吞噬细胞和脓细胞,还会引来常驻在组织中的肥大细胞,从而刺激传入神经末梢释放更多的信使,导致皮肤瘙痒、灼烧、发炎肿胀。大多数皮肤病与并发症恰恰正是由这类神经活动所引起。
神经密集的皮肤部位在大脑中占有很大面积,分布稀疏的部位则会分到较小面积。倘若将这些分区以人的形式映射出来,那么站在我们面前的会是一个长着巨手、巨指和怪异大嘴的不明物,也就是说,这几个部位的感觉最为集中。
施虐—受虐—世界和平荷尔蒙
大脑中的痛感中心和愉悦中心紧挨在一起,所受刺激由它俩一同加工处理。当身体感到疼痛时,会产生能够引发逃跑反应与压力反应的肾上腺素及其他镇痛物质,这些鸦片类的化学物质可以麻醉痛感,让人感到欢愉,这种现象也伴随于性交:性高潮会触及愉悦与痛感间的边界区,此时人们可体会到类似于鸦片的化学物质,因此有让人患上性瘾的可能。
真正的愉悦往往来自克服不悦,心理分析也对此坚信不疑。
美妙又可怕的痛感有很多舒适感竞争者,触碰、抚摸、轻挠、按摩,这一切都经由我们的皮肤来感知。它会触发一切积极情绪,同时还会刺激脑垂体分泌催产素。
催产素可以促进乳房分泌乳汁;此外还会让母亲变得温柔耐心,将母亲与婴儿紧密地联结在一起。催产素的另一常见功能是促使子宫收缩,分娩前短时间内进行性交同样可以引发宫缩,原理在于性交可以刺激男女双方分泌催产素。
近些年,科学家们发现了催产素的更多作用:用来缓解产后抑郁症;有助于男性性交时达到性高潮,催产素的分泌能增进伴侣间感情和谐,因此也被称为“忠诚荷尔蒙”,它可以提高两人彼此间的吸引力,减少争吵,缓解压力——催产素会刺激皮质醇分泌,从而让人放松、感到幸福。紧握、抚摸、触碰、亲吻、性行为都可以提高催产素水平,当爱侣们情绪上互相疏远时,可以有意识地通过肌肤之亲来提高催产素水平,再次点燃爱情之火。
现实生活中有很多得不到爱抚的人们,可能是单身群体,可能是孤单的老人,或是宗教信仰限制与他人身体接触。缺乏舒适的皮肤触摸会导致人体催产素不足,容易感到压力、恐惧,甚至影响人际关系。
时隔多年依然动人的主张“Make love, not war!”与“Petting statt Pershing(爱抚取代导弹)”,其实都有着明确的神经科学背景,确实有利于和平与健康。您还在等什么呢?
瘙痒可能还有别的事儿!
抓挠其实会加重瘙痒感。
精神分析学的一种解释是,我们的意志有时过于薄弱来抵抗抓挠的冲动。尽管我们知道这样做会伤到自己,会把细菌搔入皮肤,甚至还会抓出伤口,挠痛自己。毫无疑问,这背后隐藏有一定的受虐心理,而不同的人程度不同。挠痒有着令人愉悦的一面。
很多皮肤病都伴随有瘙痒症状,此时的信号不会由紧急神经纤维迅速传递到大脑,而是经由慢速通道,还有可能通过专门负责瘙痒信号的神经纤维进行传送。
疼痛或温度刺激可以转移瘙痒造成的不适感,也就是说,按压、戳刺、高温、寒冷等都会让神经纤维的注意力转移到别的轨道上。
挠法种类丰富:异位性皮炎患者在被蚊子叮咬,或是出现接触性皮炎时喜欢擦蹭;糖尿病、肝病、肾病患者非得拿指甲把皮肤挠出血才会感到轻松;麻疹患者喜欢保持皮肤凉爽;扁平苔藓患者通常会小心翼翼地摩擦患处。皮肤瘙痒从远古时期便开始折磨人类,那时的瘙痒促使人们用指甲把寄生虫从皮肤中抠出来。
慢性感染、糖尿病、肝炎、肾炎、甲状腺病、癌症都会引发“无故瘙痒”,即与皮肤疾病无关。
皮肤在偷听
寒冷、轻轻吹拂与抚摸都能让皮肤泛起鸡皮疙瘩。立毛肌受控于自主神经系统,因此我们无法下意识去操控。
有时伴随鸡皮疙瘩而来的,还有一阵通体的寒栗,这是因为鸡皮疙瘩使得皮肤表面积增大,散热加快,排汗量增多,于是人体会感受到蒸发散热带来的凉意。
在寒冷环境中泛起鸡皮疙瘩也属于原始时代的本能。胳膊上竖起来的细小毛发相当于我们的皮毛,就好像暖水瓶两层瓶壁间的真空构造,是为了防止热量散失。人体被自己的毛发挟裹,可以防止皮肤周遭的空气冷却下来。
科学家曾提出,是否一些声音频率,比如粉笔划过黑板、指甲刮擦泡沫塑料的刺耳声,与动物或人类幼儿在找不到母亲时的尖叫声十分接近,甚至是餐刀刮在瓷盘上的尖锐噪音也属于危险的警告信号。
总而言之,噪声对我们的内心与皮肤影响很大。
不仅如此,科学家们还发现皮肤也有听觉,至少在毛茸茸的脚踝,倘若同它们讲话,皮肤与毛发会觉察到来自空气振动的微微刺激。即使受检人佩戴隔音耳机,他们的脚踝依然能够注意到附近的声响,甚至连脖颈与双手等其他部位皮肤也会参与这种“趋气性”的聆听。还有,有毛的腿的听觉要比脱过毛的好,这似乎是在暗示男性的性别优势——如果女性不再剃腿毛,她们的听力是不是会比男性的好?(* 或许接受到的振动未转化为听觉信号)
3.3 腺体与分泌物:引诱剂、汗水、鼻屎——皮肤闻起来怎么样
当我还小的时候,在一次家庭节日晚宴上,母亲的女友在餐桌上大谈阔论,表示性交时的男人味是世间最美妙的气味。我清楚地记得,当时我的父母尴尬到不知该看哪儿,我也不确定他们是否是因为我的在场而如此窘迫。作为小孩子的我只能屏着呼吸,静静地观察面前的每一个人。显然,当时所有人的脑海里都在放着各自的小电影,都在脑补同桌的那位丈夫闻上去到底什么味儿……
合成一个人独特体味的“秘方”包括:皮肤腺与它们的分泌物,再加以分泌物为生的微生物种群同它们新陈代谢的产物。
我们有两种皮肤腺:一种是常规的汗腺,另一种是汗腺的变体——气味腺,前者数量占据多数。除去唇部和龟头,皮肤上的全部汗腺大约总计 300 万个,它们成团聚集在真皮深处,排泄管则通向皮肤表面。
脚底(每平方厘米 700个)与腋下(每平方厘米 150 个)分布有大量汗腺,相对来说背部则较少,每平方厘米仅有 64 个。此外,运动员的汗腺要比一般人的大,有时甚至一天就能出 10 升汗,而平常的排汗量大约为 100~200 毫升。如果您好奇为什么我们每天至少得喝 1.5 升水,答案便是:由于大小便、呼吸与皮肤不可见的蒸发,人体每天都会丧失大量水分。
不管是高温、超重等外界条件,还是紧张、愉悦等感受,都能激活汗腺。当我们紧张时,手脚会变得汗湿,从而有利于抓握——对石器时代的祖先来说,他们的压力主要来自于入侵者的威胁,及时润湿手脚可以避免在逃跑时滑倒。汗水中 99% 的成分是来自血液的水,汗水的作用在于保持皮肤的酸性性质,维护酸性保护膜,调节体温,比如出汗会让我们凉快下来。
汗液中可能会残留有一些血液成分,包括:食盐、钾、氨、乳酸、尿素、氨基酸、蛋白质、葡萄糖、化学信使、酵素,以及药物残余和病毒等。
刚脱过毛的皮肤,保护屏障被大大削弱。
铝是自然界储量第三的元素,通过饮食人每天都会摄入大量的铝,尤其是用铝箔和烧烤碗碟烹制酸咸菜肴时,用具更容易分解出大量的铝。不仅如此,很多化妆品、防晒霜、牙膏、口红中的铝含量同疫苗、胃药中的也不相上下。
出汗量大的人的皮肤保护屏障长期处于湿润状态,十分容易导致细菌大量滋生。健康的汗液是无异味的,只有在细菌的腐化作用下才会变得刺鼻难闻,尤其是气味腺产生的汗水,与细菌“消化”过的皮肤脂肪酸和角质细胞产生的混合气味。短链脂肪酸会散发臭味,干酪、变质黄油、羊圈、呕吐物等都含有短链脂肪酸。
有趣的是,食品化工业会将这些汗酸物质用于酸奶或甜品的香味合成,比如我们常见的人工香蕉、菠萝口味,尝起来都美滋滋的,不是吗?
密封的鞋子、透气性差的皮肤褶皱、紧夹的胳肢窝,都是“气味天堂”,就连小宝宝的脚趾也会有味儿。细菌专心“劳作”的时间越长,味道的浓烈程度越强。
爱之湖与择偶
由于富含脂肪与蛋白质,气味腺分泌的汗液呈略微黏稠的乳状。性交时,人体不仅会大量出汗,产生体味,筋疲力尽的情人们的肚脐里往往还会聚集一汪混浊的“汗湖”——气味腺分泌物构成的爱之湖。
男性的汗味较为辛辣,女性则偏酸。
气味腺的排泄管并不像汗腺那样直接通向皮肤表层,而是引向毛发,也就是说,阴毛与头发无时无刻不在向外界扩散着我们的性引诱剂费洛蒙。当我们大汗淋漓时,腋毛与阴毛又像垫片一样,防止腋下、生殖部位的皮肤相贴,保证少量空气进入,从而有利于皮肤蒸发散热。同理,要是脚趾头间能长点儿毛,将会有效杜绝脚臭问题。
特爱干净的人们发现,即使自己认认真真地清洗身体后,还是会余味袅袅,这要“归功”于气味腺源源不断的补给。从青春期开始,人体生殖器及肛门、腋下、面部部分区域、头部、躯干、乳头等部位都会分泌独特的自身气味物质,相当于自带的个人香水。人与人的交流沟通不仅基于语言、举止、表情、手势,还包括体味交流,一部分体味很容易为人察觉,比如混合着油脂的汗味和脚臭,而另一部分往往不会有所注意。
浑身上下充满恐惧气味的怕狗人士反倒会让狗狗们兴致大开,倒霉蛋儿甚至还会被吧嗒一口,他们身上的气味信息对聪明的流浪狗来说简直是气味宝藏。
我们通常更愿意与“闻起来很好”的人交往,香气独特让人心神荡漾,也更容易催化进一步的好感。同男性相比,女性拥有十分灵敏的嗅觉,再结合其他天赋异禀,往往更能够准确读懂他人的面部表情,更善于经营日常生活与人际关系。
当男性想要展示自己的魅力时,将两腿叉开,潇洒自然地将手臂枕在脑后,通过晾出胯部与腋下的方式,令人倾倒的男性信息素费洛蒙将会扩散出去。女性们时不时拨弄抚摸自己的头发,不仅仅是在花枝招展地展示自己,而是通过掩人耳目的方式来给自己腋下进点儿风,从而吸引男性。
总而言之,两性间的一切化学反应都倚赖于气味物质:男性拥有的大量男性香料——雄二烯酮,主要存在于精液、腋毛与腋下皮肤中,雄二烯酮开始无味,随着分解扩散,先会散发出类似于尿液的气味,然后变得更像是麝香与檀香。在合适的情境下,这种“男人味儿”能为女性带来积极情绪。来自女性的雌四烯醇不但会引起男性注意,甚至还会影响到他们的自主神经系统;相反,女性眼泪中所含有的费洛蒙则会让男性性欲下降。
当多名女性同住一起时,气味物质会同步大家的月经周期,“受害者”显然是坐拥后宫的男人们……此外,找座位时人们往往更愿选择之前被异性坐过的位置,相关实验也研究证明了:当给椅子喷洒两性费洛蒙气味液后,受检者会无意识地在异性气味吸引下,将其选为自己喜欢的座位。
择偶时,我们都会留心未来伴侣的免疫系统在基因上是否与自己匹配,是否能够共同培育出健康的下一代。曾有过这样一个实验:研究员向受检女性提供一些男性穿过的T恤,让她们在嗅闻后从中选出自己“有感觉”的那件。结果显示,被选中的试穿男性都分别与相应的女性有着完全不同的免疫系统特征,即每一对的 MHC 基因差异都很大。同一家族的内部成员都拥有相似的基因标记,从而保证我们能够识别出任何与自己有关的同族成员,防止乱伦,避免同系繁衍带来的不良后果。也就是说,这种择偶本能带给我们的是与自己免疫系统特征完全不同的伴侣。
尽管外貌与性格都属于择偶的重要因素,但两人间的生物化学作用仍发挥着很大影响。
倘若改变或掩盖自己的体味会产生一定后果。如果约会期间女性有服用避孕药,停药后情侣两人便可能忽然再也“闻不出”对方。购买香水时,人们都喜欢追随直觉来选出自己所爱,实则是在加强自己的气味信息。但铺天盖地的护肤液、香皂、洗发水、喷雾剂、止汗剂、身体乳、香水等人工产品,都会把我们的真正气味及所含的重要信息与细微差别统统抹去,误导嗅觉系统,于是,在形形色色的“气味沙拉”迷幻下,选择错误的另一半共寝,步入婚姻的殿堂……
除了坐拥 350 个不同嗅觉接收器的鼻子,肠、肾脏、前列腺和皮肤也都拥有嗅觉接收器,都可以嗅闻。皮肤中的嗅觉接收器位于角化细胞内,能够识别出檀香型气味。正如之前所提到的,男性汗水在分解过程中会散发出类似于檀香的气味,有研究指出,激活嗅觉接收器可以促进皮肤伤口愈合。不过,男性的汗水是否真的具有治疗功效还尚存疑问,而至于到底要不要把春药中的檀香香料也添加进未来的创伤软膏中,还有待科学考证。
精液也拥有嗅觉接收器,实验室中的它们会因人工铃兰香气变得亢奋狂野,在口香糖与薄荷脑香味刺激下也会出现相同反应,变得“性致勃勃”。实验室之外,精子会从卵子中的雌激素“引诱剂”黄体酮来获取满足感。
鼻屎、鼻涕与痂皮
当不小心瞥见一个正在全神贯注挖鼻孔的同类,那般深入钻探挖掘的努力劲儿再加抠出来的“不可描述”之物,随之而来的反胃感都得好一阵子平复。但神奇的是,我们却从来不会嫌弃自己的“不可描述”之物,有时还会把玩儿、打量一番它们的颜色和坚固度,看看包在纸巾里的产物这次又是什么样儿,甚至还会两指一捏,兴致勃勃地到敞亮处悉心观察。是啊,大自然赋予我们灵活敏捷的手指,可不就是来给鼻子大扫除的嘛。
鼻屎和鼻涕的成分有很多,包括鼻腺的黏稠分泌物和由杯状细胞生成的黏液。杯状细胞坐落于黏膜内,通过释放自己的内部物质来润湿鼻黏膜,黏液物质则会为鼻腺所产生的水状物赋予胶水性或干燥的坚固性,也就是形态不一但都统称为“鼻屎”的物质。而在灰尘、血液、脓液或病原体的影响下,鼻屎最后多多少少都会变成干燥的分泌物。
有时,鼻窦也会为鼻屎提供“补给”。鼻窦内环境十分黑暗,就像是满满覆盖着黏膜的颅内小斗室。鼻窦保持颅内良好的透气性。此外,鼻窦能够温热润湿吸入的空气,然后再将加工好的气体输送到气管与肺部。
颅内最大的洞穴是额骨与上颌骨部位,这里通风性较差,当洞穴入口的窗口由于感冒而鼓起时,其内部会很快变得憋闷狭窄。这种环境对细菌十分有利,它们会欢乐地肆意游荡到洞穴各处,让人感到剧痛。
病菌、污物、灰尘,这些由鼻子吸入的物质,通常都会被黏黏的鼻屎黏液拦下;较大的脏粒和昆虫则会由呼吸道守卫鼻毛拒之门外。不幸的是,鼻子的过滤系统还不足以抵御悬浮颗粒物,施工现场肉眼可见的灰尘同样也都能侵入到小肺泡中。
鼻黏膜上的纤毛也十分重要:它们就像传送带一样,会把鼻涕传运到咽喉,在与“滑梯”小舌的共同协作下,让人不经意地将脏物吞咽下胃部,经由胃酸腐蚀后排出体外。冬季,暖气的使用会让鼻黏膜变得十分干燥,使得病原体的清除难上加难,这便是为什么冬天人更容易生病。
表皮摆脱病原体与刺激物的方式是脱落皮屑;而当鼻子感染病菌时,为了自救,它会开始流鼻涕。因此,感冒挖鼻孔的一时爽快,往往会导致更严重后果。几乎没有人在挖完鼻子后会去洗手,于是,各种与人握手、抓这儿摸那儿、抓握公交车扶栏时,又会把病菌病毒继续传播出去。如果后来人免疫系统虚弱,那么他们很容易便会传染上(流行性)感冒。总之,千万不要忘记饭前洗手!
不仅如此,鼻腔的细菌病毒还会感染皮肤,甚至引来传染性极高的链球菌与葡萄球菌,更有甚者鼻唇及下颌部位还会长出蜜黄色痂皮。这种由手指从鼻子里带到鼻口,再四处扩散的皮肤病叫作脓疱疮。
油腻腻的耳垢
人体所有的开放部位都拥有各自完善的保护系统,会将潜在威胁与各种入侵者抵挡在外。
对昆虫来说,人的耳朵是可怕的魔窟,因为耳垢让耳内环境苦如胆汁,小家伙们更愿意避而远之。
耳内腺体有两种:一种是气味腺的变体,另一种为大型皮脂腺,二者分泌内含 1000 种成分又黏又苦的耳垢。医生劝诫大家不要自己清理耳朵,因为用棉签抠耳道其实很容易把耳垢推得更深,而不是将其清出。倘使耳垢堆积在鼓膜部位,很可能变硬结块,导致听觉障碍,此时就需要去耳鼻喉科让医生用专业仪器将结石取出。
苦味剂与耳垢油脂不仅能把昆虫、病菌、灰尘、水阻挡在外,同时还发挥着自净功能,保持耳道清洁。对于健康的耳朵,用温水简单清洗就足够了,但大多数人依旧喜欢用棉签戳来戳去,很多人也十分享受,“轻拢慢拈”直让人心里痒痒;不过,有时也会由于刺激到咳嗽反应神经而引发阵嗽。
皮脂腺与皮脂蠕形螨
仅次于屏障脂质,皮脂是皮肤的第二大油脂来源,发挥着保养与保护功能。对皮肤来说,皮脂相当于一种混合有多种脂肪与蜡的营养护肤霜,可以保持皮肤柔软,散发健康的淡淡光泽。梳头与头部按摩可以增加头发光泽度,是因为皮脂在梳按过程中从头部转移到了头发上。您与皮脂最成功的“公关”案例主要集中在鼻子上,即用手指挤鼻子上的毛孔,挤出皮脂蠕形螨。就好像每人每年大约要产生 11 千米之多的皮脂蠕形螨。如果不拿手挤,就会油满自溢,也就是常常看到的有小滴油脂溢出毛孔,匀在皮肤上,属于人体自身的护肤霜涂抹系统。
油油的皮脂功能多多:将病菌限制在一定范围内以防扩散——皮脂并不适合大部分病原体栖居,因此,较油的部位通常分布有相对较少的病原体家族。尽管如此,也无法阻止喜脂类病菌肆虐,比如蠕形螨、糠秕孢子菌、喜欢痤疮丘疹的痤疮丙酸杆菌与棒状杆菌——幸运的是,后者致力于营造健康的皮肤环境,它们会分离皮肤脂肪,释放脂肪酸,从而维系皮肤的酸性环境,为建构酸性保护膜出一份力。
大型皮脂腺主要分布在头皮、额头与鼻子组成的 T 区、下颌、背部、胸部,小型皮脂腺则稀稀拉拉地分布在胳膊与腿部,这也是为什么胳膊与腿很容易发干。随着时间推移年龄增大,腺体的活跃度也会随着荷尔蒙水平的降低而明显下降,皮肤会变得更加干燥。而受痤疮或避孕药的影响,皮脂腺往往会增大且过度活跃,导致严重的皮脂溢。
许多护肤品都宣扬能够调控皮脂腺,有效控制皮肤出油。简直是一派胡言!皮脂腺位于皮肤深处,油脂位于地下二层,任何护肤霜都无法渗入这里,就连抗痤疮的处方药也对皮脂的过度分泌无可奈何。
至于能够干燥皮肤的酊剂和凝胶的强效药,带走的也仅仅只是脂质屏障,损伤皮肤保护层,而皮脂腺根本不会受到任何影响,一切照常,该怎样就怎样,于是很多患者同时饱受干皮与油田双重折磨。过度活跃的皮脂腺总会弄得到处油光可鉴,此时擦抹很容易把屏障脂质一同揩去,如果再拿磨砂膏和控油爽肤水进一步深加工,后果将是火上浇油,皮肤状况会越来越糟。
虽然皮脂腺对任何表面治疗都雷打不动,但会受男性荷尔蒙影响,想想不长痤疮的宦官您便明白。此外,增长信使“胰岛素样生长因子”,以及不健康的工业化饮食,过多糖奶、精面、快餐等的摄入都可能引起皮脂腺功能异常。
第4章 地下三层:皮下组织——外皮与内馅
皮下组织不仅是人体减震器,柔软的天然缓冲垫,同时还赋予了身体优美的曲线与轮廓;没有皮下组织,所有的骨骼与关节将会凸显出来,人会变得棱角分明;保温防寒的绝缘层皮下脂肪组织也在这里,体形较瘦的人往往要比拥有好几厘米脂肪组织的丰满人群更怕冷。此外,皮肤不仅是我们最大的器官,还是分量最重的器官,如果去掉皮下脂肪组织,剩下的全部皮肤只有 3 千克,加上它则会涨到 20 千克。
4.1 脂肪团:鲁本斯万岁!
我小时候的梦中情人是目光灼热深邃、充满爱意的白马王子,正如热情活泼、肌肉发达的骑士卡斯托(Castor)与他的伙伴帕勒克(Pallux),在彼得·保罗·鲁本斯(Peter Paul Rubens)的油画中,他俩试图将两个赤裸的丰盈美人拉上自己的骏马,也就是有名的“劫夺留奇波斯的女儿(Der Raub der Töchter des Leukippos)”图。
这幅 1618 年的油画渗透着巴洛克式的肉欲,到处都是性感裸露的肉体。画中描摹的两个少女明显有着丰厚的皮下脂肪,甚至还有条条“肉卷”,连大腿上都隐约布满浅窝……
放到现在,画里的姑娘们可得拿 Photoshop 好好重塑一番。但从演化角度来看,女性丰富的脂肪储备意义非凡:闹饥荒时,她也能有足够的能量来供养腹中的下一代,而寻求交配的男性也希望自己拥有健康的子孙后代。
巴洛克油画中的女性胴体是当时的完美女性典范,如今,媒体与时尚却把我们引向极端的病态美。到处都在宣扬骨感与减肥节食,T 台上僵直的模特们都像是随时会散架的衣架子。凡事有度,比如肋骨部位应该适当有点脂肪。
脂肪分为有害脂肪、中性脂肪与有益脂肪三种。有害脂肪集中分布在大肚子的超重人群腹部和器官内外四周,会释放出大量有害的炎症信使,会增加罹患高血压、心肌梗死、中风、糖尿病、癌症等疾病的风险。
有益脂肪是一种十分罕见的棕色脂肪,仅存在于特定部位;中性脂肪则分布在皮下脂肪组织中,属于人体重要的脂肪储备,用来应对食物短缺等突发情况,稍微多一点也没关系。但皮下脂肪组织的吸纳能力有限,如果长期依赖高热量饮食,大量的脂肪便会囤积在腹部与内脏,成为有害致病脂肪。
胴体酒窝与床垫现象
皮下脂肪组织丰厚一点儿基本上无关大碍,算不上严重的健康问题。各种听上去十分严重的描述,其实只是一些分布在女性臀部、腹部与大腿上常见的凹凸不平。
如果您想测测自己的脂肪团严重等级,那么请脱下裤子站在镜子前。为确保能看清所有部位,灯光最好来自头顶上方。
脂肪团大致分为以下三个阶段:
阶段 1:平躺与站立时皮肤光滑平整;一旦推捏皮肤,就会出现明显的蜂房状凹陷;
阶段 2:平躺时基本光滑,但站立时会出现明显的凹凸不平,细心敏感的皮肤医生称之为“床垫现象”,比如鲁本斯油画中两姐妹的脂肪团就处于第 2、3 阶段;
阶段 3:站立与平躺时,床垫现象跟橘皮组织都显而易见,且在穿较薄的裤子、裙子时也能看到。这一阶段的女性朋友们很容易被各种昂贵的产品广告误导,再加节食、按摩,还有各种高温、低温、振动、真空、撞击疗法——成功率普遍都很低,就算有效,能保持的时间也很短。
皮下组织中的性别歧视
不论胖瘦,女性总是橘皮组织首当其冲的受害者。在雌激素的作用下,脂肪层会向上凸起。这一构造的意义在于,一旦怀孕,母亲可以很快攒够重要的脂肪储备。
男性的纤维组织多种多样,不仅有垂直状,还幸运地获得了对角阵式的纤维网,把脂肪巧妙地交错分割开来。因此,即使微胖的身材看上去依然紧致魁梧。
经常运动、做按摩可以促进淋巴系统循环,有利于脂肪组织排出多余的水分,且至少能保持数小时。摄入富含抗氧化成分的食物,做好防晒,不吸烟,都有利于保持结缔组织长期紧致,也有利于脂肪紧合在一起,而不是耷拉在老化的纤维网上。
4.2 脂肪代谢
女性更年期当卵巢长期“休耕”后,脂肪组织还会继续生产雌激素雌酮与雌二醇,它们能让女性保持年轻活力,享受性爱乐趣。适当有点儿皮下脂肪还是很有用的。不过请注意,是适量!倘若长期过度填喂皮下脂肪,身体将会把多余的那部分作为储备资源囤积下来,变成之前提到的有害脂肪。
近年来研究证实,婴幼儿时期的棕色脂肪会随着时间逐渐消失,这种脂肪内含有大量的线粒体,外观呈棕色,是名副其实的“细胞发电站”。在线粒体的作用下,棕色脂肪能够通过脂肪燃烧产生热能,而宝宝们尚未具备在寒冷时震颤肌肉的能力,因此,棕色脂肪可以防止他们体温降得过低。
如此看来,只要拥有大量的棕色脂肪,便能在保温的同时轻松燃脂,实现瘦身目的。但这真的可能吗?有没有什么办法阻止这一特种脂肪的衰减呢?
研究表明,通过对成人进行有规律的冷冻刺激(略低于体感舒适温度,17℃ 左右),其体内的褐色细胞会再次增加,此时被称为“米色脂肪”。您可以试着在大冬天穿少点儿去做耐力运动,检验一下这个冷冻刺激法到底是真是假,管不管用。
第二部分 是谁在干扰皮肤——它那风雨飘摇的一生
第 5 章 生命伴侣
5.1 婴儿皮肤
宝宝们柔嫩光滑的皮肤总让人忍不住去爱抚、亲吻、依偎,而肌肤之亲也恰恰正是他们所需要的,亲密的皮肤接触是奠定孩子一生幸福的基石。
出世较晚的宝宝们的手指往往会发皱;当我们泡澡过久时,手指也总会变得皱巴巴的。正常出世、“成熟”的新生儿则会拥有完好无损的皮肤。宝宝们的皮肤厚度仅有成年人的一半,连角质层也都还很娇嫩,不过,不同皮肤区域根据各自所承受的负荷,也都会迅速增厚起来,这一变化在脚部体现得尤为明显:在宝宝们开始行走前,他们的脚底都像黄油般柔嫩;一旦开始走步,脚底便很快会产生硬皮。
新生儿对阳光十分敏感。他们的皮肤很容易出现水疱。
出生后一周的哺乳期婴儿,有时会长出新生儿痤疮和伴随头皮屑、丘疹、黑头的脂溢性皮炎,其成因在于:宝宝从母乳中摄入了过多的雄激素,以及自身合成的雄激素,再加之前通过胎盘获得的母体激素,同青春期旺盛的雄激素一样会刺激皮脂腺,招来大量的喜脂丘疹制造者“马拉色菌”,导致发黄油腻、无瘙痒感的头皮屑,也就是脂溢性皮炎。
好气又好笑的是,每每临近给宝宝拍纪念照的日子时,各种丘疹痘痘往往“如约而至”,于是很多纪念照上的宝宝们都光秃秃的,尽管之前大家都曾一头密发……唉,都怪雄性激素。
5.2 青少年皮肤
青春期,生殖腺活跃度大大增加,肾上腺、卵巢、睾丸分泌的各种激素大量涌入人体,于是男女性征便渐渐显现出来。其中,女孩也会拥有睾酮等雄性激素,但含量要远远少于男孩的。
皮脂腺蜷伏在真皮层中,其排泄管通向毛发的毛囊导管,疯狂生产皮脂。
奇怪的是,皮脂腺竟会如此忘我:完成生产使命后,皮脂腺细胞会自行破裂,将内部物质呕泄到毛孔和毛囊导管中,并同时自我溶解。
大约需要六天时间,皮脂便能沿着毛发倾泻到皮肤上,温柔地为我们护理面部与唇部,并把不请自来的病原体抵挡在外,还会给头发上上油,增增亮。
但如果过多的雄激素进入血液,或是毛囊导管过于敏感,皮脂腺细胞就会运作过度,导致大量的皮脂堆积在毛囊导管口,给喜脂的病原体摆一大桌饕餮盛宴。比如能够代谢脂肪的真菌会排出大量的脂肪酸。脂肪酸会严重刺激柔软的毛孔内壁,而为了摆脱污物困扰,毛孔壁细胞会源源不断地增加。于是悲剧出现了,毛孔出口处会因此形成一种角质栓堵塞出口,也就是黑头。
最常见的一种黑头是中心有个小黑点的开放性粉刺“blackheads”。很多人以为这些黑点是嵌在毛孔里的脏东西,但事实上,这是一些来自皮肤黑色素的沉淀物。想要去除黑头,仅靠不断清洗是没有用的。
白头(whitehead)即闭合型粉刺;而在不同粉刺的交替地带,又隐隐闪烁着神秘的黄白色物质……
黑头追求更高的境界——成熟为丘疹。当“角质栓”完全卡在黑头中时,会导致大量来自皮肤深处的皮脂无法正常排出,一股股地积聚在角质栓前;此时的毛孔会被越撑越大,濒临破裂。接着,大堵塞会触发炎症信号,引发真正的炎症信号弹,会十分直观地反映到皮肤上。大堵塞产物还会逐步变红、变大、隆起——在顶端生出一个小脓疱。
如果毛孔排泄管没有及时清空,混合有皮脂、细菌与大量角质的丘疹将无法把自己向外排出,而是全部向内倾入真皮。您可以想象,这下真皮层内会变得多脏。接着,由于炎症在皮肤深处肆虐已久,清理工作基本无法进行。结局很悲惨,防御细胞与吞噬细胞不得不无功折返,而瘢痕通常却会留下来。对此,皮肤医生又别出心裁地把这种瘢痕命名为“虫蚀样瘢痕”或“冰锥样瘢痕”。
金黄色葡萄球菌可导致小型化脓丘疹,它们十分顽固,会出现在身体任何部位,有时甚至十分危险。长有小脓疱的丘疹叫作脓疱,脓疱是一种小型脓疡,即充满脓液的小水疱。
黄色的脓显示了金黄色葡萄球菌感染;蓝绿色的脓则与一种叫绿脓杆菌的病菌有关;如果有血液混入,脓会呈红褐色;如果闻上去十分恶心刺鼻,则与大肠杆菌或其他肠道细菌有关,这类细菌只能在无氧的环境中生存,因此又叫作厌氧生物。此外,皮肤真菌,会导致脓疱。
也存在无菌、不具传染性的脓疱,比如一些长在手部与脚部上的脓疱便与病菌毫无关联,而这里的脓仅仅是丧命于防御战的报废白色免疫细胞的尸体。
丘疹与火山
黑头是痤疮问题的罪魁祸首。
痤疮丘疹里的物质颜色上通常有白色、黄色或琥珀色。
痤疮丘疹同火山十分相像:火山锥相当于肿胀堆起的皮肤;火山口常常被乱石与泥土堵塞,也就是皮肤上的黑头塞;充满火山岩浆的火山筒相当于充满皮脂、脱落的孔壁细胞和细菌的痤疮丘疹;位于火山最底部的岩浆房便是永不停歇的皮脂腺。一次火山喷发可以减轻岩体压力,同样,丘疹在正常破裂后也会渐渐痊愈。但一次爆发则会让整个火山体灰飞烟灭,岩浆房、火山筒、火山口荡然无存;而丘疹内爆的后果同样也是灾难性的,往往还会形成平平的或洼陷的瘢痕。
在明显的瘢痕周围,即使是很轻微的痤疮,也会让毛孔进一步变得粗大,这便是“地下”微炎症带来的后果。纤维化、硬化了的毛孔排泄管伤痕累累,坏到再也好不起来,再也无法恢复到原来的纤细柔软。
为什么布满毛发和大型皮脂腺、盛产皮脂的头部却安然无恙?头部毛孔中粗壮结实的头发会像排水设备一样将皮脂引流到头皮上,即使皮脂腺又多又大,皮脂也很容易排出。因此,不管头油的有多快有多夸张,都不会长痘痘。与此完全相反的是面部与身体皮肤,在这里,一些部位上分布有大型皮脂腺,但与之相配的却是细微柔软的体毛,几乎看都看不见,于是很难将大量的皮脂向外引流。当泄洪般的皮脂溢汹涌而来时,毛孔便会被迅速堵塞。
挤压
不少人都知道,喜欢手贱抠痘痘的恶习会酿成难看的瘢痕,但那些熟透诱人的痘痘,总会魅惑地撩拨我们,让人心里直犯痒痒,难以抗拒。对此,皮肤医生真心奉劝大家,千万不要小觑挤压丘疹带来的危险。
事已至此,如果还是控制不住挤痘痘的手,那么不妨来看一下对此可采取的安全措施:请认真清洗您的手与手指,剪短指甲,然后对即将要抓挠的皮肤部位进行消毒。这样,您可以降低把更多的细菌带入皮肤的风险,防止引发丘疹外部感染。要知道,长指甲很容易给皮肤造成微小伤口,同时还会损伤皮肤保护屏障,让更多的细菌病菌有机可乘。
当轻微施压什么都没有爆出时,大家都喜欢加大力度再使劲挤一把,千万别!此举后果是灾难性的,因为脏物会先被从毛孔挤出,然后再退回到皮肤更深处,原本严重膨大发炎的毛孔里的内压早已蓄势待发,这么一来很容易在真皮层内引发内爆。紧急警报!长疤!
严重发炎的丘疹在痊愈后往往会留下难看的褐色斑点,很难消失,而错误的挤压方式则会大大提高这一风险——丘疹虽去,斑点仍在。有一个好办法是,用向外拉取代挤压:轻轻地按压,放松,向两边拉,再轻轻地按压……就像挤牛奶似的一下一下拉挤出痘痘。当然,这只是一个技术上的建议,不是必须要挤。更重要的是,上唇上方的面部丘疹属于高危部位,这里分布有大量血管,一些甚至还与大脑相连,非专业的手法挤压很可能会让病菌向上传播,严重者还会导致脑静脉炎。
丘疹能够得到很好的医治。对于由普通痘痘组成的“普通痤疮”,可以通过处方药霜和凝胶来抑制毛孔角化,从外部进行消炎。而对于皮脂过剩问题,正如之前所讲,外用措施均无济于事,市场上的各种抗痘产品往往只能让屏障脂质变干。至于大型深度丘疹和瘢痕问题,则必须通过内服疗法来医治。
千万不要把青少年严重的痤疮问题当作“普通糟心事”,觉得这只是青春期必经的正常现象,相反,请务必及时采取措施。
对于皮脂腺生产过剩,可通过内服异维 A 酸来干预,市场上的这种维生素 A 酸衍化物多为软胶囊形式。需要注意的是,内服异维 A 酸并非完全没有副作用,特别是年轻女性一定要知道,维生素 A 与其衍化物会给胚胎带来严重伤害,因此,如果有生宝宝的愿望,一定要在终止该疗程至少一个月之后。
尽管如此,异维 A 酸算得上是很多患者的救星,只要女性同胞多加注意(对男性来说就简单多啦),通过内服异维 A 酸不仅能够治愈痤疮,还能年轻肌肤,预防皮肤癌,尽管未得到公允,但该收效已经得到很多研究证实。针对青少年病患,通常采取的是半年期大剂量疗法(每天 30~40 毫克),成年人则更适合采用较长期的低剂量疗法(每周 20~40 毫克)。
避孕药能够降低女性体内的雄性激素水平,从而有一定的美容美肤效果,但有时有很大的副作用:除了体重增加、身体水肿外,还会刺激乳腺组织,增高罹患恶性肿瘤的风险,并且还会降低性欲。
显然,这么一圈儿下来,风险最低的治疗方案便是饮食调节,据此来控制皮脂的过度生产和炎症活动:完全告别精制白面、糖、大量牛奶和反式脂肪等典型的“文明食品”,多多食用蔬菜、全麦、坚果、鱼类及鱼油,这些食物都富含重要的 Ω-3 脂肪酸。此外摄入一定的益生菌,能够获取具有消炎作用的肠道细菌,或者也可以通过高纤维饮食来自己培植。以上这些都可以助您远离痤疮,保持肌肤健康。
维生素 B2 + 维生素 B6 药片,每日服用三次可以帮助皮肤有效控油。
5.3 成人皮肤
成人有时也会长痘痘,除过激素和饮食因素外,还有一个更本质性的诱因:当人感到压力时会分泌一种压力荷尔蒙,会大大提高皮脂腺的油脂产量,刺激炎症活跃度。除了青春期激素变化,不恰当的避孕药和宫内节育器也会导致痤疮,因为二者所含的黄体酮都会多多少少造成类似雄激素的影响。
此外,长期使用质地油腻的防晒霜、日霜、化妆品、润发油、发蜡等,都会导致毛孔堵塞,阻碍皮脂排出,尤其是含有石蜡或硅油等矿物油的产品,会加倍堵塞毛孔。因此,最简单的办法就是把这些统统扔掉;而容易长痘的体质,应选用标明“不含致痘成分”“不致黑头”的产品。
痘痘所处的部位往往还隐含有致痘原因,比如 T 区(额头、鼻子)大量的黑头是典型的青春期标志。相比之下,成年女性则更容易在面颊与脖颈部位长痘,这些痘痘扎根很深,并伴随痛感。每每当女性排卵期快要到来时,尤其是月经前几天,致痘的黄体酮最为活跃;雪上加霜的是,在来月经前,具有抗痘美肤功能的雌激素水平还会下降,于是,女性同胞们的皮肤状况在这几天总会很糟。丘疹偏爱隆起的面部皮肤,比如脸颊、额头、鼻子、下巴,严重者还会招来酒渣鼻。痤疮与酒渣鼻的一大区别在于,酒渣鼻上没有黑头,且出现在成年以后,并更容易发生在浅肤色人群身上——此类皮肤更为敏感,稍加刺激毛细血管就会扩张并长出丘疹,不少患者还同时饱受眼疾和胃肠问题折磨。
如果嘴巴周围一圈呈肤色,而在下颌、鼻唇沟、眼睑部位集中出现小小的、微痒的丘疹,疹子里是水而非脂质,那么很有可能是所谓的“空姐职业病”口周皮炎。化妆品过度使用(化浓妆的空姐们,为对抗干燥的机舱大量使用保湿霜),或在面部涂激素霜,都会导致毛孔因过度湿润而发生膨胀。
导致口周皮炎患者数目骤增的另一幕后黑手还有先进的高清电视,HD 彩电能清晰生动地展示每一根鼻毛、每一条皱纹和每一个毛孔,让电影和电视工作者们不得不在入镜前认认真真搽脂抹粉。不幸的是,化妆品中所含的大量硅油会导致毛孔堵塞,于是“空姐职业病”也会在女主持人和女演员脸上爆发,甚至还会结伴就医,不但如此,影视行业的男性工作者们也开始纷纷“遇害”……
卧之美
从出生第一天起就已开始衰老,而只有在三十五岁左右时才会明显可见。至于来得有多快有多强,则与个人生活习惯密切相关,而这,首先会体现在皮肤上。
皮肤老化主要发生在真皮层,波及的一是结缔组织细胞,即通常所说的成纤维细胞,它们形态各异,散落分布于真皮层中;二是由成纤维细胞的产物结缔组织纤维,即胶原蛋白和弹性蛋白,构造就像尼龙长袜,可以抻很长。
胶原蛋白由坚韧的蛋白质纤维组成,赋予皮肤稳定性和抗张能力;弹性蛋白则是构成弹性纤维的主要成分,赋予皮肤延展性。弹性纤维的半衰期很长,约为 70 年;但它只会在我们一岁时生长成型,往后再也不会长出新的,没了也就真的没了。
随着年龄增长,不仅胶原蛋白与弹性纤维会减少,血管也会。血管同样也由弹性纤维包围,而这些弹性纤维也会老化。一些中年人、老人,他们的鼻子和脸颊部位都分布有十分明显的血管:原因在于,年纪大了部件老化,这些血管再也无法收紧,于是红色的毛细血管便透过皮肤显现了出来。
人老后表皮细胞的新陈代谢也由过去的 28 天变成了 50 天,伤口愈合也会越来越慢,指甲长得也没那么快了,这意味着患有甲癣的老年人甚至需要一年的时间才能完成治疗,因为此时要长出整一块健康的新指甲确实需要如此之久。女性绝经后雌激素水平下降,男性睾酮持久力下降,都会使头上曾经风光的“繁茂草原”变得稀稀拉拉。
水嫩的年轻面孔没有棱角、没有皱纹,要归功于皮下组织中的脂肪垫,那些本来不胖却非要减肥的年轻人们一定要知道,正是这些脂肪维系着青春与美!面部脂肪垫像小沙包一样躺在结缔组织小舱室内,而当人站立时,因受重力作用,脂肪垫会向地面方向下垂,出现面颊、眼窝凹陷。同年轻时的照片相比,总会觉得年老后的照片看上去更为憔悴、干瘪,甚至还有一丝疲惫。青春的脸庞就像一个倒三角,数十年之后却会倒转过来。

肥胖只能在较小程度上延缓三角转向,皮肤脂肪过多反倒会让“小沙包”过沉下坠。总之,没人能幸免于面部松弛下垂的现实。
有的人泪沟区虽然不会眼窝凹陷,但却会出现眼袋浮肿,同样也是典型的衰老迹象。
结缔组织之所以会失去弹性,一方面在于性激素水平的下降,另一方面则是生长激素分泌减少,以及其他额外有损健康的因素。自由基是加速老化的催化剂,会损害人体组织、蛋白质结构、糖分子、脂肪分子与细胞中的遗传信息。借助维生素与酶类物质,人体可以中和一部分自由基,但长时间的紫外线照射、吸烟,则会严重扰乱精密的身体自我修复系统。于是,自由基将会激活某些能够分解、耗散胶原蛋白的有害酶,使结缔组织变得脆弱易碎,并阻碍新生物质的合成。
成人皮肤往往还要忍受剃毛之苦,不少男性女性有时还会长出丘疹——皮肤病原体造成的轻度发炎。有一个小贴士:旧刀片尤其不可取;湿性剃毛比干性剃毛更具刺激性;镍制及其他劣质金属刀片、剃须泡沫、须后水、一次性脱毛贴,都可能引发皮肤发炎和接触性过敏。
为降低刮胡子损伤皮肤的可能性,皮肤医生建议您:请使用锋利的剃刀,并认真消毒,最好的办法是使用电动剃须刀干剃。此外,有效的抗菌办法是在剃须前后都使用杀菌泡沫润滑剂(一种药店配制的内含 1% 三氯生的搽剂),性质温和,可替代剃须泡沫使用。注意,含酒精的溶液与香水都是敏感肌的大忌。
5.4 衰老的皮肤
皮肤走到老年阶段往往五彩缤纷。面部、胸口、手、胳膊等长期暴露于阳光下的部位不但布满白色、褐色斑点,往往还生出无数红红的毛细血管。皮肤老化的其他表现还包括局部干燥,皱纹松弛,以及皮肤变得十分单薄脆弱,有时容易破皮流血。
皮肤失去了稳定性,不再水嫩 Q 弹,渐渐开始走形。较为油腻的护肤霜只是可以让角质层挺立几个小时,不管是所谓的年轻化还是抗衰老功效,无论在任何年龄阶段使用,软绵绵的皱纹纤维都会沉睡在风平浪静的地下二层。
绝经后,雌激素水平会急剧下降到最低谷,且在前五年内,皮肤中的胶原蛋白会缩减 30%。
男性激素水平下降期来得很晚,喜欢运动、身材苗条的男性,其睾酮水平还会维持更长时间。不过,一旦睾酮水平开始下降,男性便很容易发胖,大肚子加细腿的情形已经屡见不鲜。有的老年男性肥胖起来不仅腹部长肉,还有阴阜部位,也就是说,激素水平的转变会让男性阴茎缩短,乳腺组织增长。
结缔组织分解会导致面部毛孔变大,进而皮脂腺变得躁动活跃。男性面部不仅容易出现良性皮脂腺囊肿,还容易患上酒渣鼻。还有一些男性有着粗糙肥厚的颈部皮肤,上面往往布满菱形或斜方形纹路。
此外,男性同样无法幸免于阳光的伤害。受损表现包括颈部长出巨大的黑头、皮肤变得棕白红相间,。对于耳下的小斑痕,基本上擦点粉底就能遮盖,留长发的话,更能轻而易举地遮盖脖颈部位。但短发人士可就遭殃了,他们毫无遮拦的脖子成了阳光的自由大道。您可以留心下 50 岁以上的男性,除了成功富有,您还会在一些人身上发现皮肤异色症。
皱纹的形成一方面是因为皮肤弹性降低,脂肪减少;另一方面则是丰富的面部表情,衰老的皮肤的反弹归位力会大大减弱。
表情肌赋予我们面部展现喜怒哀乐的能力,皮肤反弹力越弱,表情皱纹就越为明显,对此可以通过注射肉毒杆菌针剂来缓和。
由于免疫系统功能衰弱,老年人常常会罹患带状疱疹和甲癣等疾病。由于手部足部远离身体中心,血液循环范围有限,如果出现静脉曲张而未及时医治,很可能导致下肢溃疡。
长年累月,老人们的脖颈、肩部、躯体积攒了各种各样的副产品,从血管瘤到老年疣,再到摇摇欲坠或是纹丝不动的赘物;时不时还要跟(早期)皮肤癌斗一斗,面部与胸口便是高危区。
当然,与年龄伴随而来的还有很多美好的方面:变得智慧,充满对生活的乐趣;大风大浪一路走来,希望继续经历下去;找到了你爱的人和爱你的人——如果没有了这些,唉,老年生活该会是多么的艰难沮丧。
第 6 章 夏日,太阳,晒斑:皮肤与光
雀斑是趋光型色斑,阳光照射在面部蛰伏而出,冬季又渐渐淡去的浅棕色斑点,雀斑的黑色素散布于表皮中,大多都对阳光极为敏感。不过,色素细胞与黑素细胞在大小、形状、数量上都不会改变,它们心如止水,只有当阳光强烈时才会一跃而出。
老年斑实质上是晒伤的皮肤在竭力拒绝更多的紫外线照射,不管夏天还是冬天,曝晒后的部位永远星星点点,如此看来,老年斑真该改叫晒斑。
对于皮肤的苦苦哀求,我们能否给予关注,多上点儿心,并从今往后开始使用防晒霜和遮阳帽?
棕色斑点痣,有的先天形成,有的后天获得,是黑素细胞筑构在表皮、真皮或二者夹层部位的巢网,属于良性色素瘤。一些人的身上就像瓢虫一样斑斑点点,有的人却像白瓷娃娃般几乎什么也没有。日照会使痣恶变。大部分人身上最多长有 30~40 个痣,15% 的人有 100 个以上,此外,30 岁前从皮肤深处钻出来的痣,50 岁以后往往会再次潜回组织深处。为什么会有痣的存在,至今仍是未解之谜。
科学家发现,痣多的人拥有较大的端粒储备,这意味着他们坐拥维持年轻长寿的宝藏。衰老先兆出现在“斑点人”身上的时间要晚很多,原因出在染色体末端上,即端粒。绕线模样的染色体承载着我们的遗传基因,而位于它们末端的端粒就像帽子一样发挥着保护作用。随着年龄增长,端粒会不断消耗,细胞每分裂一次,每条染色体的端粒就会逐次变短一些,一旦消耗殆尽,细胞将因再也无法分裂而凋亡。
6.1 我们为什么需要光,光对皮肤的作用
过多的阳光有害身体健康,但出于多种原因,它仍然是我们机体的必需品。
日光是多种光线的结合体,虽然其中一部分肉眼不可见,但依然对机体发挥着利弊皆有的重要影响。
不管是可见光还是不可见的光,物理学上都统统叫作“电磁波”。
电磁波承载着快速运动的能量粒子,即光子。人眼的可见光范围是彩虹的颜色,从蓝紫色的短波到红色的长波。短波意味着能量粒子在空气中颠簸时方向变换很小,十分剧烈,极具攻击性;长波则是光子微粒以较长的弧形路径飞行,运动较为和缓,之于我们的身体也很轻柔。
可见光范围之外,还有其他波长存在。紧随长波末端的是温暖的红外线,也就是阳光下的那份惬意的和煦。原则上来讲,热辐射没有危险,注意,仅仅是“原则上”,因为正是与红外线邻接的近红外线促成了人体皮肤组织的老化。
与短波邻接的是由紫外线组成的电磁波频谱,连皮肤医生都望而生畏。太阳传送来的紫外线,首先是波长较长的 UVA(长波紫外线),接着是较短一些且具有攻击性的 UVB(中波紫外线),最后是极度危险的 UVC(短波紫外线)。UVC 是唯一不会到达地面的波,因为在它通过臭氧层与氧气层时就已经几乎被完全吸收,当然,前提是臭氧层未出现大面积空洞。众所周知,现如今的臭氧层空洞已导致过多紫外线到达地面,澳大利亚皮肤癌患者暴增。
电磁波的波长越短,对人体危险越大。短波会带来皱纹甚至癌症,更短的电磁波如伽马射线则会致命。
不同亮度和色调的光色与光斑能够营造出不同的气氛,对我们的心情造成不同影响。而当缺少阳光时,人会感到疲倦、精神涣散甚至抑郁。总之,因光照与光照缺乏所带来的积极与消极影响,都能由神经生理学作出合理解释。
美容觉,春天的感觉与皮肤海洛因
褪黑素控制昼夜节律,黑暗中褪黑素水平会上升,光照下则会降低。
褪黑素不但是有效的睡眠荷尔蒙,让人感到疲倦继而入睡;还是抗氧化剂、抗癌因子与抗老化因子,甚至是高效生发剂。夜幕降临后,褪黑素从血清素中产生,在我们睡觉时与其他遗传—维修中心的同事们孜孜不倦地修复皮肤的晒伤部位。只可惜无法根除皮肤癌,也不能延缓皱纹出现。不过,要是没有了基础“美容觉”服务我们会老得更快……
褪黑素会刺激免疫系统,并与之共同抵挡皮肤癌的入侵。然而,压力大、睡眠不足、开灯睡觉,都会导致人体血液中褪黑素水平过低,更易产生悲伤情绪,加速衰老。冬季,不少人都饱受疲倦和抑郁折磨,究其原因在于体内褪黑素水平过高。白昼较短,睡眠荷尔蒙在白天未能充分分解,于是人变得没精打采、少气无力。总而言之,晚上我们需要的是褪黑素,白天则是血清素,这样才能保证机体正常运转。
光照充足时,尤其是夏季(还有体育运动时),人体会分泌出大量的血清素,作为褪黑素的材料提供商,血清素还是一种有效的抗抑郁剂。黑暗、睡眠、光线三者间的协调对于褪黑素和血清素的平衡直接关系到平和与幸福。春天万物的交配意愿,都和春天里万物褪黑素水平下降,日照时间更长有着密切联系,至少在动物界是这样的。
褪黑素的生产与代谢发生在皮肤细胞中。直射到皮肤上的日光会影响血清素与褪黑素的新陈代谢。除此之外,褪黑素还充当着基因守卫,保护着遗传物质与蛋白质结构,后者便是构建表皮与真皮的重要元素。而说到保护作用,褪黑素要比维生素 E、维生素 C 高效很多。关于对抗脱发,已经有了一种很管用的疗法,即往头皮上涂抹褪黑素,刺激毛发生长。
阳光会让血清素水平上升,让人感到心情愉悦,这也很好地解释了为什么光照短缺时会出现冬季抑郁,以及为什么人们很喜欢日光浴。
许多对日晒成瘾的少男少女频繁光顾日光浴室,或去室外接受日晒的成瘾行为,一方面是受“快乐荷尔蒙”血清素的影响,另一方面则与患者的自我认知紊乱有关。此外,研究人员还进一步发现了真正的成瘾荷尔蒙:日光浴时,阳光会刺激人体释放大量的 β-内啡肽,内啡肽与海洛因类鸦片制剂作用于同样的通路,不但可以镇痛,还会让人上瘾。
在紫外线照射下,会使皮肤棕化,与之而来的副产品还有 β-内啡肽。β-内啡肽会触发成瘾行为。不过,或许这是自然设定,因为对阳光成瘾至少能保证皮肤在紫外线作用下合成重要的维生素 D。
维生素D
在阳光的协助下皮肤会合成维生素 D。于是,这便成为很多人放弃使用防晒霜的有力辩词,他们担心 UVB 会因此被阻挡在外,导致皮肤无法合成足够的维生素 D。
幸好除了太阳,还有第二种重要的维生素 D 来源,大自然创造出两种获取必需物质的途径,对人类来说可非同儿戏,即通过膳食来获取。尤其是诸如鲑鱼、鲱鱼、金枪鱼、沙丁鱼、鳗鱼等高脂鱼类和鱼肝油中,富含有大量维生素 D;牛肝、蛋黄,以及部分食用菌也含有少量维生素 D。另外,人体由维生素 D 前体合成的维生素 D,其性质更接近于荷尔蒙。
维生素 D 对人体健康影响之大,从各科专家的专题会议便可看出,大家都声称,维生素 D 对于自己学科所涉及的器官与系统是多么的重要。据精神病专家报道,维生素 D 的抗抑郁功效能帮助我们克服春倦症和冬季抑郁,改善睡眠障碍;免疫学家赞美了维生素 D 提高人体防御系统的功能;多年以前,妇科医生就已指出维生素 D 对于防治骨质疏松的重要性。
就连运动医学家也加入了献给维生素 D 的颂歌:我们的整套运动系统——骨骼、关节、肌肉全都受益于维生素 D,它不仅能提高健康水平和工作效率,还能缓解关节疼痛。内科医生、肿瘤学家和神经病学专家们当然不甘落后,他们也报告了维生素 D 在防治心血管疾病、中风、淋巴癌及其他癌症、自体免疫性疾病和糖尿病上的积极作用,并已证实维生素 D 对于治疗多发性硬化症与慢性疼痛,确保肝脏代谢健康,缓解肺部疾病的重要意义。最后,皮肤医生也总结提出了维生素 D 在预防非黑色素瘤皮肤癌与黑色素瘤皮肤癌,缓解脱发,治愈皮肤感染和银屑病上的显著功劳。
至少 60% 的人,其血液中 25-羟基维生素 D含量偏低。由于冬季阳光匮乏,人体的维生素 D 库存早已耗竭;还有,出于宗教原因,一些女性不得不将自己完全遮盖,因此即便她们生活在沙漠或赤道地区,也很容易严重缺乏维生素 D,并进一步患上严重的骨质疏松症。
关于阳光的重要性还有以下几点:只有 UVB 才能促使皮肤中维生素 D 的合成,UVA 可不行。因此,在主要放射 UVA 的日光浴室晒一晒对于维生素 D 的合成没有任何意义。
研究证实,涂抹了防晒霜的受试者们,血液中的维生素 D 水平并没有下降。
不管有没有涂防晒霜,大多数人的维生素 D 水平都低于最新建议量,更糟糕的是,即便是在夏天,即便定期去到室外,比如网球教练、园丁和水手们,也都存在维生素 D 缺乏问题。
去医生那里检测一下自己血液中的维生素 D 水平还是值得的,必要时,您可以根据缺乏程度服用一定的营养补充剂。德国营养协会也建议维生素 D 的额外补充,包括婴儿、儿童和成人。
其他获取维生素 D 的途径还包括:每天吃点味道怪怪的鱼肝油,每天早上食用 400 克高脂鲭鱼……再或吃 10 千克布里乳酪或小牛肝,或 18 个左右的鸡蛋,20 升全脂牛奶,600 克牛油果,1 千克食用菌——注意,是每天哦。医学上的维生素 D 每日建议摄入量为 400 国际单位,或是数天内服用总量不超过 20000 国际单位。对照来看:在最佳条件下,进行 15~30 分钟日光浴,人体便能制造出 20000 单位的维生素 D,此时的维生素 D 会由皮肤直接吸收,而非肠胃系统,属于不同的新陈代谢类型。
我们最好这样妥协一下:请您至少保护好敏感的面部,毕竟脸庞终生都在饱受日晒,面临很高的癌症风险。取而代之的是,您可以在阳光下裸露腹部或臀部,接收 15 分钟的光照,糙点儿的皮肤最多 30 分钟也就够了。总之,晒太阳时务必多加注意,防患于未然。
晒太阳可以有效缓解慢性皮肤病,其原理在于阳光就像激素霜一样,可以抑制失调的皮肤免疫系统,这种利用阳光进行治疗的方法叫作“日光疗法”。在以色列,穿过万里无云的晴空的高纯度紫外线,已被人们利用数十载,同时再结合死海浴疗效果会更好。死海富含大量盐分与矿物质,因此对皮肤有着很好的消炎作用。
6.2 太阳的阴暗面
阳光也有它不好的一面:日光性皮炎、皱纹、斑点、阳光过敏。阳光会使黑头恶化,还可能催生出红斑狼疮、酒渣鼻和疱疹等自体免疫性疾病;甚至还会造成结膜炎、白内障,以及视网膜损伤与晶状体混浊,最严重的可导致皮肤癌。
阳光过敏与马洛卡痤疮
容易长油性丘疹的人,应选用“无致粉刺性”的防晒霜,其成分“不会堵塞毛孔”,因此不会引起丘疹。过油的护肤品往往会摊在毛孔上锁住毛孔,从而导致黑头。紫外线也会让痘痘爆发,属于一种痤疮与阳光过敏的综合征,叫作“马洛卡痤疮”,医学上称为日光疹。
“阳光过敏”这一概念几乎涵盖了皮肤对阳光的所有不良反应,表现为发痒的红色小痘痘、小水疱,或较平的凸起肿块和伴随灼烧感的皮炎,致病因素则多种多样:内服药物沉积在皮肤中,在阳光照射下发生有害反应,从而出现过敏性或日光性皮炎;含有香料、色素、乳化剂、防腐剂的护肤品与防晒霜,黏附在皮肤上也会造成日光过敏。甚至是化学防晒过滤物质被阳光毁损后,也会变成致敏原。因此,一定要选用合格的或敏感肌专用的防晒霜。要克服阳光过敏,关键在于减弱造成瘙痒发炎问题的紫外线。身体护理产品当然也应选用温和不致敏的,对旅店里的沐浴露和身体乳也要多个心眼。除此之外,其他预防措施还包括:让自己渐渐适应阳光,多多摄入橙色的 β-胡萝卜素。
皮肤皮革样化
皮肤晒成棕色对现代中欧人来说是一种地位的象征,一个黝黑的人就好像一个写满“热爱运动、年轻健康、精力充沛”的行走招牌。
事实上,所谓“健康的棕色”本身就是自相矛盾,根本不存在,任何皮肤发棕、发红无疑都是皮肤对紫外线绝望的反应。
如今,我们在与各种轻率接触阳光而导致的后果要在 20~30 年之后见分晓。自皮肤癌数据统计开始,现在已经达到最高水平,且该数值在持续急剧增长。
皮肤一生都处在太阳和日光浴灯管的炙烤下,弹性丧失,不但会变得粗糙、皮革化,还会布满皱纹与斑点。皮肤中的血管也不再紧致,不再纤细如初,而是步入风烛残年,发生扩张老化。
如果皮肤已经步入这般田地,就只能借助激光器、手术刀、超声波和光线疗法来进行微型修缮(也就是说需要投入大量的精力、耐心、金钱,还要受一些皮肉之苦……)。
6.3 皮肤癌
UVA 会导致严重的皮肤癌,因为它会抑制皮肤的肿瘤防御机制和免疫系统,阻碍人体同癌症的抗争。高活性氧簇被释放了出来,即破坏遗传物质的自由基。
UVA 的长波能够侵入皮肤深处,虽然它对遗传物质的杀伤力没有 UVB 那么大,但却有着更为险恶的阴招儿。
红外线也被发现具有危险性。那些在阳光下体温容易升高的人,对此应给予足够重视,尽量待在阴凉的地方。防晒霜并不能抵抗红外线辐射,不过可以涂抹药店销售的抗氧化剂和修复酶产品,缓解红外线对皮肤造成的伤害。
波长较短的 UVB 只能渗透到表皮层,不会向地下二层推进,但在驻扎期间,它们会大肆破坏,对遗传物质造成直接伤害。如果人体自身的修复系统无法成功排除这些伤害,便会形成皮肤癌。
“自由基”是一种过度活跃、极具攻击性的氧化物。
日晒、烟熏、老化、运动、压力等都会促使单个活性氧的形成,它总在盘算着“求合体”。它们会大肆厚颜无耻地掳获、对接,一旦勾当得逞,便会严重损害人体组织,使得皮肤提前老化,还会进一步催生癌症。
爱拯救生命!
第一个注意到皮肤癌的很多时候都是患者身旁亲密的枕边人。只要互相留意对方的身体,爱往往会为生命带来光明。
一两处的斑点更接近于隆起的肿块,是他在爱抚妻子时注意到的,当时用手揣测了许久。
没有清晰轮廓、没有斑纹图样的痣,很可能潜藏有恶变风险。这种皮肤定时炸弹叫作发育不良痣或非典型痣,如果在自己身上有发现嫌疑痣,那么应密切注意其发展趋势,尽快将其切除。
进行预防检查时,患者应完全脱去衣物,袜子也不行!请彻底脱去所有衣物!作为皮肤医生,也必须检查到身体的所有部位,包括被头发覆盖的头部、耳后、嘴部、眼睛、指甲、臀部褶皱、生殖器部位,要知道,就连包皮底下都可能潜伏有恶性斑点。
黑与白
皮肤癌有两种变体。大部分黑色素瘤由痣衍变而来,且很少出现在青春期之前,然而有 10%~20% 的病例发生在完全正常的皮肤上。黑色素瘤可能出现在皮肤的任何部位,包括黏膜,甚至是淋巴结等十分隐蔽的体内部位。男性患者的黑色素瘤最常出现在上半身,女性则相反,受袭部位往往是面部和小腿。最危险的要数脚部的黑色素瘤,当它们隐匿在茧皮之下时,很容易被误判成脏东西,于是埋下高度转移风险。
高强度日射、日光浴室,再加上皮肤色浅都是主要的风险因素,在此基础之上,还会受遗传基因、免疫系统虚弱、与致癌物(例如砷)接触的影响。
寻常疣是一种较为常见、由人乳头瘤病毒感染所引起的皮肤良性肿瘤,多见于手指和足部。此外,大部分生殖器疣(也称尖锐湿疣)是无害的,但也存在一些可引发皮肤癌的亚型,常分布于子宫口、阴茎和乳房。
对于浅色皮肤的人,如果不采取任何防护措施,完全暴露于强烈的紫外线下,其一生中患上皮肤癌的概率几乎为 100%。大部分(约 80%)皮肤伤害往往集中在人生前 20 年,至于后果的显现则要等到 20~30 年之后。
美国黑人罹患恶性黑色素瘤的风险要比浅色皮肤的人低 20 倍,澳大利亚人的发病率居世界最高。
很多非洲人、亚洲人、西班牙裔人面临着危险的黏膜恶性黑色素瘤,即光照波及不到的部位。
皮肤癌快速排检
在活体组织切片检查前,千万不要草率地把痣拿激光点去,否则将无法递给病理学家做进一步观察,只有通过显微镜才能确诊到底是普通痣还是风险痣,是否潜伏有皮肤癌隐患。

不规则度越高,风险系数越高。
倘若痣不清晰、不规律,则是一个不好的征兆。
倘若痣有很多颜色,包括褐色、黑色、灰色、红色、淡白色、紫色,情况则不容乐观;反之,颜色单一的浅色到中褐色通常表示一切正常。
直径小于 0.5 厘米的痣大多为良性,大于或等于 0.5 厘米且在不断变大的则属于不良征兆。
倘若一颗痣一直以来处于凸起状态,胖乎乎的还能左右颤动,则一般为永久良性;而当一颗原本平坦的痣突然增厚隆起,则为十分迫切的警报信号,必须立即切除。
瘙痒、出血、发生扩散的斑点同样也都是警报。
拔除痣上的毛发并不安全。
表面粗糙且体积较大的褐色小肿块,大多数情况下为老年疣。但对外行来说,要将老年疣与黑素瘤区分开来十分困难。
出于某种原因,“老年疣”的叫法有损业务兴隆,有时还会惹恼患者,因此皮肤医生更倾向于采用“脂溢性角化病”的说法。
区别于病毒疣,老年疣不具传染性。
皮肤类型检测
关于黑色素瘤的风险因素数不胜数,对儿童来说,包括晒太阳、去日光浴室,出现日光性皮炎;对成人来说还包括:身上的痣超过 50 个,有皮肤癌家族史,身体上有非典型即不规则的斑块,以及患有发育不良痣综合征的患者,都有罹患黑色素瘤的风险。
倘若您符合上述其中一条甚至多条风险因素,那么每年最好应该去看一次皮肤医生。

各种不同基因类型的皮肤,适应不同纬度的环境和日射率。北欧人皮肤较为苍白,为的是在日照匮乏时仍能摄入一定日光,维持体内维生素 D 水平;相反,赤道地区的偏深肤色,为的是充分抵御阳光中的有害部分。
6.4 规避,穿衣,涂防晒霜
身体拥有一些抵抗紫外线的自我保护机制,其中之一便是在日照下棕化。
UVA 对皮肤来说算得上是“快速美黑”,只要接触到阳光就会发生,肤色变棕的过程来自于预制的黑色素微粒推进到表皮,而棕色的黑色素前体尚未形成。此时的棕色往往更接近于浅灰棕,不具有持久性,对遗传物质的保护作用十分有限。
对保护机制更有调动性的是 UVB,它会促进新色素的生成,且大约需要三天时间,但能更好地保护遗传物质,结果则是古铜至咖啡棕的肤色。人体着色剂黑色素会停留在细胞核上发挥保护作用,就像内部防晒霜一样抵御紫外线辐射带来的伤害。同时,UVB 还会刺激黑色素的产量。
对细胞保护作用更重要的是表皮的增厚,它可以有效削减射入人体的有害光照,光化性角质增厚的形成大约需要三周时间。在肤白如酪时去度假,而在三周后假期将尽时,皮肤才会形成有效的“光照茧皮”,但不再需要它的日子正好也到了。当人体不再需要它时,茧皮便会自行脱落。于是美美地晒了一假期太阳后,会发现皮肤变得十分干燥,还产生了许多细小皮屑,大家会说:“你的皮肤在脱皮。”涂抹身体乳其实无济于事,皮肤的脱落、丢弃、清理工作,一切势在必行。
人体的保护机制可以将自我防御紫外线的功能延长 2~4 倍,但婴儿们尚不具备这一自我保护力。当然,成人也需要额外采取防护措施,特别是在不适合自己皮肤类型的地区驻足停留时,否则将会面临晚发损害。
衬衫、裤子、帽子……当北欧人“误入”南方,或是夏日里享受室外活动时,都应尽心尽责地协助自己的身体防晒机制。对此,皮肤医生给出的三准则是:规避,穿衣,涂防晒霜!
戴一顶精致的便帽,为面部、颈部、耳朵提供一丝阴凉;同时,墨镜也保护着眼周的细嫩肌肤。至于穿着,高针织密度且通气性好的长袖、长裤为最佳选择。
11 点~15 点间炎热的午时,最好午休一下——当地人的确会这么做。
紫外线指数(UV-Index)描述的是 UVB 的强度,在上述时间段内最为强烈。当紫外线指数为 3 时,比如中欧地区的秋季,也建议采取防晒措施;赤道地区可高达 11。每日紫外线指数在网上都找得到。
或许有人会想,好吧,那在午休前后晒一晒总行吧?警告!UVA 同样有害,且在 10 点~16 点最为强烈,其他日照期间的含量也不容小觑。在阴凉或遮阳伞的挡护下,仍会有 50% 的 UVA 无法避免,另外,UVA 还能穿透汽车和飞机的窗户,因此飞行员很容易出现皮肤癌早期症状与皮肤癌,他们罹患黑色素瘤的概率是我们普通人的一倍之多。
待在水里也不安全,50 厘米水深处仍会有 60% 紫外线射入,雪和水的反射作用还会将紫外线强度提高 50%~90%。注意!云层仅可削弱 10% 左右的辐射,这也是为什么阴天时还有人会出现日光性皮炎。
即便皮肤能生成一些色素,但并无法发挥足够的保护作用。总之,请务必使用防晒霜,并且要选择高倍防晒,加大剂量涂抹。
所有防晒霜外包装上都标有一个数字,意思是该产品的防晒指数(Sun Protection Factor)。例如,SPF50 表示可以将类型 1 皮肤的 10 分钟自体保护时间延长 50 倍。理论上讲,涂有 SPF50 防晒霜的英国人便能在阳光下待 500 分钟,也就是 8.3 个小时,但现实生活中根本达不到这么久!毕竟防晒霜不是黑色塑料膜,涂抹后依旧会有够量的紫外线穿透,而且很多时候大多数人涂得都过于稀薄。
您是否晓得,成人每次要使用 20ml 量的防晒霜,才能实现产品所承诺的效果?研究结果显示,与“每平方厘米皮肤上涂抹 2 毫克防晒霜”的要求相比,大多数人每平方厘米的皮肤上仅能抹够 0.5~1 毫克。如果全家人只带一管防晒霜去度假,假期结束都没用完,那么使用剂量绝对过少。除此之外,出汗、衣物摩擦、在海水中游泳等都会让防晒霜散失,所以游泳后一定要补涂防晒。这样虽然不能和想象中的那样延长防晒指数,但至少能够维持其效果。还有,很多时候我们都会漏涂一些部位。
油性皮肤的小伙子们总觉得护肤霜太黏了,于是不喜欢涂。针对这种情况,凝胶或液态防晒霜便能满足对清爽的需求,这类产品含有极少量油脂,不会堵塞毛孔,十分容易吸收,更不会闷汗。当然,再好的防晒霜,要是不用,也于事无补。
购买防晒霜时请您务必留心,在高倍防晒因子(50+)旁一定要有抗 UVA 的标识如果一款防晒霜不能防 UVA,那么尽管它可以抵御 UVB,防止皮肤晒伤,但却完全无法阻挡有害的 UVA 侵入皮肤。一旦皮肤拉响晒伤警报,应及时返回室内。
请您一定要留心高倍防晒因子和 UVA 圆圈标识,保证同时抵抗两种不同辐射。如果某款防晒霜包装上印有“防水”功能,请千万不要被其迷惑,这里“防水”意味着:洗澡或游泳后,最多有 50% 的有效防晒成分能保留在皮肤上。总而言之,一定要补涂防晒霜!
两岁以下的儿童不应直接暴露于阳光下,但这有时的确很难做到。对此,应给宝宝穿上透气性好的衣裤,遮好胳膊与腿部,另外还要给他们涂上婴儿高倍防晒霜。做好这些,才能有效降低损害健康的风险;否则,严重的晒伤将会影响孩子的一生。很多家长都十分关心防晒霜是否会引起过敏反应,是否含有激素,到底该使用化学还是物理防晒霜。对此给您的建议是:两种都可以,由于消费者对防晒霜的高要求,特别是药店的幼儿专用防晒霜,质量都可信赖。
现代防晒物质通常混合了化学防晒与物理防晒两种成分。
化学防晒霜可以吸收紫外线辐射,其分子在吸满一包光能量后,短时间内会变得十分活跃;接着,所吸收来的紫外线辐射会被转化为长波辐射或热辐射(红外辐射)并散发出去。不同化学防晒成分的相互合作,可以高效吸收不同长度的辐射,将 UVA 与 UVB 全部拦截。各成分间还会相互保护,于是阳光几乎无法毁损化学防晒网。通过不同过滤网的合作可以有效节省“劳动力”,也就是说,只需要较少量的化学防晒霜便能让皮肤利益最大化:杜绝化学防晒物质的分解产物,降低日光性过敏反应。
化学防晒霜长久以来饱受争议。如果有人总担心防晒霜会干扰人体激素,那么应该知道:从每天的饮食中,我们都会摄入大量的植物雌激素,远远超出任何防晒霜所含的激素剂量。就连饮用自来水有时也会摄入正儿八经的雌激素(来自摄入人体的避孕药,因尿液又重新返回水循环系统),很多化妆品也都含有激素活性防腐剂,比如对羟基苯甲酸酯。
儿童的化学性防晒霜相对较为可靠安全,大多数情况下还掺有物理防晒成分,在这儿“物理”指的是“矿物”,即精磨成粉的二氧化钛与氧化锌等微粒。物理性防晒霜基本不会甚至完全不会吸收紫外线,而是会像小镜子一样将其反射回去,那些精磨而成的微粒好似带有镜面反射功能的迷你遮阳伞。其优点在于:可以抵挡所有波长的辐射,不会被紫外线损毁,而且不会过度深入皮肤,完全不会干扰人体激素,也不会引起过敏。
如果不与化学性防晒结合,还要不影响美观,物理性防晒在技术上很难达到 20 以上的高倍防晒系数。物理防晒剂在使用后往往会在皮肤上呈白色,对小朋友来说没什么,但成人的话还是比较在意,毕竟大家更喜欢深一点的肤色,而不是白得像鬼。
不久前,这种有碍视觉效果的发白问题已被攻破,即把物理防晒成分进一步精化成纳米微粒。如此之小(小于 1000 纳米或 1 微米)的微粒可以进入角质层更深处,防晒功能也会保持更长,因为它们不会被轻易擦去,也不会因汗水和长时间戏水而耗损。与此同时,纳米微粒不反射可见光的特性,使得泛白问题不攻自破,美观效果稳稳在握。
虽然霜体过油有时会催生痘痘,且涂抹感较差,但总的来说矿物性的防晒产品较为温和。对问题皮肤来说,去药店走一趟还是值得的,毕竟这样才能找到真正适合自己的产品,易吸收、质地轻薄,避免油腻厚重。
许多女性选用附带防晒功能的护肤霜或化妆品,并十分信赖于其防晒效力。但很多产品往往只能抵御 UVB,并不包括 UVA。所以一定要留心,如果某产品上只标有 SPF15 但没提防 UVA,长期使用将会增加皱纹和皮肤癌的风险。
除此之外,早上涂过日霜后再涂一层防晒霜,容易使皮肤过载。更好的办法是使用复合型产品,即兼备防晒和保养或化妆功能的产品(同样需要注意抗 UVB 和 UVA 的功效),此类复合型产品通常为霜体或粉饼。不过请您务必牢记:过分保养反倒有损于皮肤健康。
放大招儿——防晒措施Plus
严格遵守防晒三原则——规避、穿衣、涂防晒霜,便基本能够实现有效防晒。
在此基础之上,您能做的还有很多。使用添加有维生素 A、C、E 等抗氧化剂的护肤品和防晒产品,从外部提高防晒效力。更好的方法则是内服抗氧化剂:食用各种色彩鲜艳的蔬果,特别是富含胡萝卜素、番茄红素的胡萝卜与番茄膏(最好是番茄红素更为浓缩的新鲜番茄),以及菠菜、羽衣甘蓝、甜菜、绿茶,饮用适量的红酒,都能从内部给皮肤助力。由于皮肤癌与皱纹有着同样的形成机制,因此食用抗氧化的蔬菜与维生素便能一箭双雕。
维生素 D。不管是依靠“皮肤自制”,还是通过膳食补充剂摄入,抑或品食高脂鱼类等,都是获取维生素 D 的有效途径。维生素 D 可以预防所有类型的皮肤癌,通过与皮肤中的接收器对接,从而抑制肿瘤的形成。
请佩戴质量好、镜片较大的墨镜:下眼睑部位的皮肤格外纤薄柔嫩,那里就相当于颧骨上的阳台,长年饱受风吹日晒,但只要一副太阳镜便能提供保护。给戴眼镜的人一个好消息:通常情况下,您下眼睑部位的皱纹要比不戴眼镜的人少,这是因为树脂镜片虽未经染色,但为了防止合成塑料因光照而变黄,在制作时添加了抗紫外线辐射的成分。
口红可以防御唇癌。不过要注意,含矿物油的唇部护理产品含有大量致癌物,比如作为芳香料的碳氢化合物等。因此,出于安全考虑,请您选用不含矿物油的口红;对唇部来说,这层颜色保护屏障已是抵御阳光的最佳选择。
甜蜜的美黑剂
美丽的漂白?
欧洲人较为陌生的另一面:各种过度美白措施。无数的非洲人、美国黑人、印度人都在试图淡化自己的肤色,甚至无畏于各种危险的副作用。在这些地方,浅色皮肤被认为更有魅力,象征着健康与较高的社会地位,甚至有利于事业和人际交往。在亚洲,特别是中国,一些女性在海边甚至还会带上“脸基尼(Face-kinis)”,这是一种带有孔洞的比基尼材质的面罩,为的是游泳时不会晒黑面部。此外,她们也倾向使用具有玩偶般瓷白色功效的化妆品。据世界卫生组织统计,77% 的尼日利亚女性和 40% 的亚洲女性有使用漂白剂来美白皮肤。
对于有碍美观的晒斑,做一次皮肤美白还是有意义的。比如可以使用减少黑色素产量的医疗美白产品,短期使用且不要大面积涂抹。除此之外,激光疗法也是十分有效的祛斑方式。
大量并大面积使用苯二酚、汞、强效(糖皮质)激素进行皮肤美白是极其危险的,并且会严重危害身体健康。一些外包装上印着诱人字眼的身体乳,诸如“超美玉肌”“美丽&白皙”“迅速清洁”等,在很多国家与地区的超市几乎常常被抢购一空。然而有些产品会带来灾难性后果:皮肤丧失弹性,生长纹蔓延,伴随暗沉扭曲、发褐发黑斑纹的皮肤炎症,脸部冒出丘疹和脓疱,触发真菌感染、伤口愈合并发症,体毛加重,毛细血管扩张,内分泌紊乱(糖皮质激素的大量使用)。动物试验表明,苯二酚具有致癌性;汞会严重损害人与动物的肾脏,影响大脑与神经,而这些均能通过水污染与土壤污染扩散到食物链中。
6.5 为什么蚊子和黄蜂会围着我们团团转?
只有雌蚊才会吸我们的血,它们要的是产卵所需的蛋白质和铁元素。其实,通过采食花蜜与清甜的植物汁液,雌蚊就能过得很好,但为了繁衍后代,它们不得不放弃素食,去叮食人类或动物的血液。这些蚊子母亲们能够精准地穿刺到人与动物真皮层中的毛细血管,每一叮会窃走受害者大约 0.001~0.01 毫升的血。
蚊子的唾液是由麻醉剂、抗凝血剂(防止血液凝固,使其无法逃脱)、血管扩张剂(保证能从寄主获得大量血液)、酶类和蛋白质调配而成的“鸡尾酒”,后两者有助于其唾液在人体组织内的传播,并具有一定的抗菌功能。在被叮咬后,属于异体成分的蚊子唾液会触发真皮中的肥大细胞释放瘙痒信使组胺。虽然它们的唾液中含有抗菌成分,但抓挠皮肤仍会引发细菌性感染,破坏皮肤保护屏障,使细菌侵入更深处。
研究发现,大约有 20% 的人是非常招蚊子的。对它们来说,具备这些特征的人会散发猎物的味道。人体汗液在皮肤细菌的分解下,会生成独特的个人香型,乳酸、氨、尿酸、脂肪酸以特定比例混合后,更会让蚊子难以自持。没有比脚味儿更招蚊子的了,蚊子最喜欢围着沾满“细菌动物园”的臭脚团团转。因此,在坦桑尼亚,人们会将臭气熏天的袜子放在门口和窗沿,把疟蚊引到室外。借由“臭脚之观”,专家们致力于研究开发针对蚊子的“脚味香水”,以此来控制疟疾的传播。
呼吸产生的二氧化碳,尤其是运动时,会让蚊子心神荡漾,从 50 米开外便能觉察到猎物的跃动;香水、柔顺剂、香喷喷的身体乳和沐浴液同样也会招惹蚊子。O 型血对蚊子来说可是绝佳美味,这些人常常被蚊子尾随和叮咬,民间称为“甜血”;相反,A 型血的人往往“无蚊问津”。至于此间原理,没人说得出。大多数人的皮肤表面都能产生化学信号,偷偷向蚊子泄露主人的血型。
综上所述,蚊子最喜欢的顶级大餐便是涂了须后水、大量出汗、呼吸深重、O 型血且有脚臭的运动员;至上珍馐则为怀孕的运动型女性,原因在于她们体温较高,且呼吸时会产生更多的二氧化碳。
那么为了避免成为蚊子的“吃到饱自助餐(All you can eat)”,我们该怎么做呢?避蚊胺(DEET)和埃卡瑞丁都是十分有效的化学驱蚊剂,可以有效防蚊(以及蜱虫)六个小时。不过,DEET 对黏膜和神经系统具有刺激性,因此不推荐儿童与孕妇使用;埃卡瑞丁虽然威力较弱,但也比所有生态产品有效很多。非常遗憾,生物材料并非合适的替代品,因为与人工合成物质相比,其效力过于微弱,蒸发速度快,涂抹两个小时后便得重新补涂。包括:椰子油,以及各种由香茅油、茶树油、薰衣草萃取液、桉树、康乃馨、天竺葵、雪松、罗勒、大蒜、薄荷等制成的植物精油,不但蚊虫受不了,就连我们人类自己的鼻子也难以忍受,不过幸好没毒。然而要是真以为生态产品无害,那就错了,天然香料恰恰正是导致接触性皮炎的重要诱因。毫无疑问,唯一无害的防蚊措施便是机械性保护——穿上长袖长裤,并使用防蚊纱窗。
哎哟!有的刺伤很危险
蜜蜂和黄蜂不会故意叮人,只有在紧急自卫时才会,它们的刺对过敏症患者来说极其危险,对非过敏者来说也很疼。
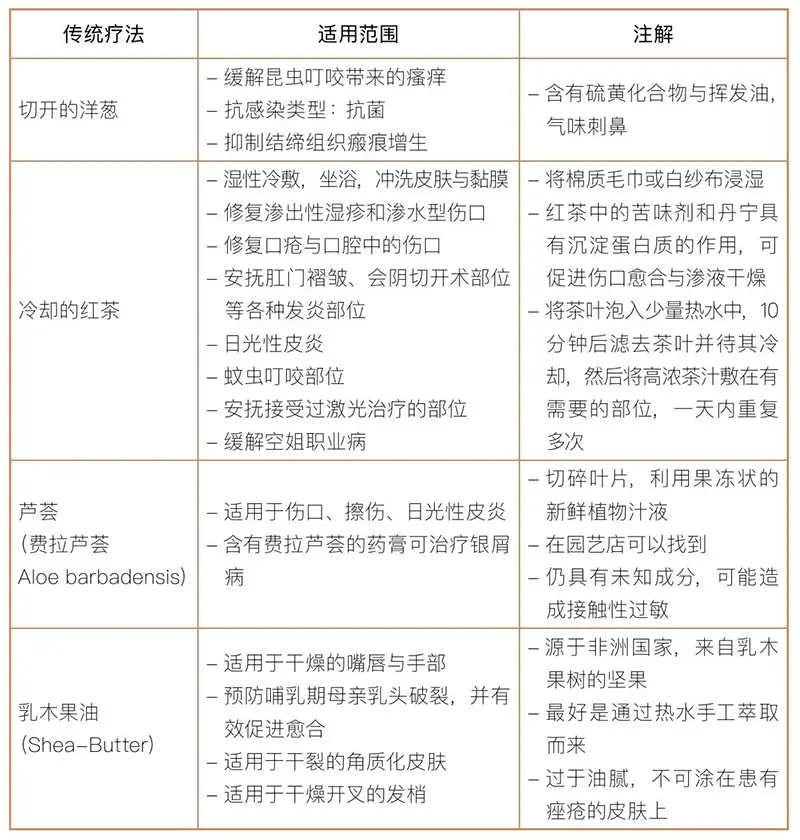
针对蜂蜇:切一个新鲜洋葱,将挤出的汁液直接涂到被蜇部位。
小心翼翼地将毒刺挑出,千万不要挤压,以防更多的毒液进入皮肤深处。如果手边有条件,可以对蜇伤部位进行冰敷,低温可使血管收缩,减缓毒液在皮肤内的渗透。
对于已深入人体的毒液,可采用短时间高温疗法来处理。可将汤勺在热水里浸一会儿,然后在蜇伤部位按压几秒钟,一定要注意时间别太久,否则会造成烫伤。
顺利的话,当组织内的毒液加热到 40~50℃ 时,毒液内的蛋白质结构会被破坏,瘙痒随之减轻。与此同时还能迷惑神经末梢,使其无法向大脑传递瘙痒信息。总体来说,对蜇伤的正确处理方法是:先来“洋葱疗法”,然后低温疗法,然后高温疗法。此外,强效激素药膏也能有效缓解炎症。
刺伤部位之所以瘙痒、发红、肿胀,是因为过敏信使组胺在“大闹天宫”。对昆虫毒液过敏的人会因此全身长满疹子,即“荨麻疹”。更严重的是,组胺会使血管扩张,在与重力的共同作用下,血液会沉积在腿部,导致大脑与心脏缺血,血压下降,组胺还会诱发呼吸道狭窄。因此,昆虫毒液过敏会危及生命安全,过敏性休克有时是致命的。
第 7 章 身体护理:过度清洗,反倒发臭
对皮肤保护屏障和酸性保护膜来说,护肤品统统都是灾难警报级别!大自然母亲并没有规定我们每天得为皮肤做什么,还要做很多次。数十万年前,人类还生存在森林中,通过打猎、采集维系生活。那时候可没有香皂、没有眼霜,更别说透明质酸针剂;我们没有止汗剂可使,也不用去除腿毛。从那时到现在,除了肤色上的变化,我们的皮肤并没有发生任何划时代的衍变。换句话说:石器时代其实是皮肤最为向往的美好年代。
如果您能有机会问问自己的皮肤,究竟该多久淋一次浴、泡一次澡,那么她很可能会告诉您:“最多每周一次!”
但现实生活中呢?
大多数人每天至少洗一次澡,有时晚上运动过后还会再来第二次。洗澡时,大家都会认真地用肥皂打擦身体,洗头、洗腿、洗肩,有时还要给生殖器部位和躯干刮刮毛。各种散发着柠檬草或魅力男性香水气味的液体香皂,都添加有大量的防腐剂、色素,以及各种生成大量泡沫的化学制剂。对儿童用品来说,草莓味、泡泡糖味与童话般的晶莹闪烁都是不可或缺的重要元素。
日化工业到底在做什么?在向我们销售这些产品的同时,为了消除肥皂和泡沫带给皮肤的损伤,还为我们准备了相应的修复产品。如此系统化护理流程简直不能再讽刺:首先,用清洁皂去除皮肤油脂,然后拍上滋补爽肤水——要知道,所有这些“强化”或“清爽”的功效,全部都是由日化工业自己发明的——最后再涂上护肤霜,润润肤、保保湿。
对于这一系列摧枯拉朽的攻势,即便是最健康、最坚韧的皮肤也会出现干燥瘙痒问题,甚至是接触性皮炎等刺激性反应。对皮肤的过度清洁保养,离伤害身体仅有一步之遥!
您还记得吗?修建那层薄薄的,承载着我们整个保护屏障的角质层,要花费表皮四周时间——但我们却做了些什么?不断拿各种充满泡沫、香水和色素的肥皂去清除油脂,碱洗浸滤去“砖石”间的混凝土,一心致力于摧毁皮肤辛辛苦苦搭建起来的保护膜。还有数不胜数的刺激物:香料、色素、乳化剂、防腐剂、各种过敏原……简直是恐怖统治。
7.1 洗刷刷,洗到去医院
现代人的卫生观念当然完全有别于钻木取火年代。但只要身体健康,身上穿的也不是万年没洗的化纤 T 恤,那么就不用担心自己的体味问题,因为只有干了又干的陈年旧汗才会酸臭到腐蚀鼻黏膜。
不幸的是,很多人都觉得体味是肮脏的。我们总是忧心忡忡地恐惧身上沾有看得见的脏物与看不见的病菌,习惯购买各种消毒液揣在包里,甚至觉得与别人接触都十分恶心。有些人会用肘部来开公共场所的门把手,用鞋去踩马桶的冲水按钮。从小我们就学会了如何在上厕所时避免坐到马桶圈上,如何熟练地“悬浮”在上。害怕感染和清洁过度去看医生,两种情况通常相伴而行。
如今,我们总喜欢用人工合成的香料遮盖自己的体味,也就是香水。
对很多人来说,把自己洗得香喷喷是很正常的事,但事实上连牛皮都受不了这么折腾,更何况是人的皮肤。倘若还是不愿放弃,那么请您至少在使用香水时,只喷到衣服或头发上,以防皮肤对香料过敏。
“泥”是老化的角质细胞和皮脂。洗澡时适当地搓一搓,可以及时地清除皮肤上附着的排泄物和灰尘。脖子、耳后、腋下、手脚关节处等,这些平时流汗较多但又不容易经常清洗的地方重点搓一下就可以了,但不要过度。
天天洗澡可以,但请主要使用清水,水的 pH 值为中性,与肥皂相比,不会让皮肤变得过干。如果想用点沐浴露等清洁剂,请一定选用无味、最好不起泡沫、不添加色素的产品。关于人工合成的清洁剂,不妨选择由油、脂肪、碱液和活性洗涤剂合成的传统清洁皂,虽然清洁能力较强,但通常都额外添加了护肤保湿成分和润肤油,基本可以满足皮肤需求,还可以把 pH 值校准回酸性。相比之下,各种业余手工皂产品虽然采用天然植物油,刺激性要比超市量产的清洁皂小,润肤效果较好,但它们的 pH 值仍为碱性,并不适用于所有皮肤。
传统的碱性清洁皂会将我们的酸性 pH 值变成不健康的 7~8,需要 2~6 小时艰难维修皮肤才能把pH值扳回来。而在等待恢复的这段空白时间内,很容易引来不健康的细菌和真菌——它们手舞足蹈地大量滋生,病毒也能轻而易举地侵入皮肤。造成这一惨状的原因在于,碱性肥皂破坏了隔离敌人的酸性保护膜,是我们消灭了自己的战士,本应把守边关的护卫们尸横遍野。
过度使用香皂反而会发臭!因为过分清洁后的皮肤酸度不足以牵制细菌,于是细菌突然大量滋生,将原本正常的体味变得令人作呕。
维持皮肤酸性十分重要。建议您使用酸性的清洁剂。最好不要选择液态产品,因为很容易过量使用,可以改用固态清洁剂,最好带一点润肤成分。
在每次清理个人卫生时,根本没必要把全身上下都拿香皂擦洗一遍,而是只把个别部位认真洗一下就好,比如脚部、肩部、腹股沟、臀部褶皱,其他部位用水就能洗得干干净净,汗液、灰尘、脱落的细胞都是完全可以水解的。对于表皮投入大量时间、精力,呕心沥血花四周时间制造出的自体皮脂,我们应珍视和保留,而不是用肥皂“一洗而空”。
此外,关于皮肤干燥和体味难闻的问题:对皮肤来说,淋浴要比泡澡更健康,但不管采用哪种方式,最好都使用较为温凉的水快速完成。数小时之久的热水泡泡浴会使皮肤完全变干,可见的后果便是发白起皱的指尖,这是因为皮肤屏障被“一网打尽”,洗澡水使表皮皱缩起来,此时则急需保湿护肤品来修复受损的表皮屏障。
关于涂霜环节:手臂与腿部尤其容易发干,因为皮脂腺又少又小。皮脂腺流出的脂质不断供应着表皮油脂,先后形成的皮脂混合后会形成一种柔和的“皮肤釉质”,使皮肤轻软光滑。特别是头部、面部、耳朵和上身,由于分布有很多大型且十分活跃的皮脂腺,皮脂储备绰绰有余。
如果没给皮肤频繁强力去油,那么涂抹护肤霜其实意义也不大。当皮肤感到紧绷、瘙痒或脱落皮屑时,仅需在问题部位涂抹护肤霜。脸部通常是颧骨和嘴唇比较干,T 区(额头、眉部、鼻子、下颌)通常十分油腻,也就不需要多此一举了。
发型看上去如何,也倚赖于皮脂的魔法。您是否知道,光彩照人的秀发,其头发本身的质地也是十分平滑的?如果用显微镜观察细小的头皮屑,会发现眼下的皮屑并不像绽开的松球,而是平坦又服帖。头皮皮脂就像护发素、柔顺剂一样,起着抚平、护理以及赋予它迷人光泽的作用,没有了皮脂,头发就会变得粗糙易断。对长发来说,皮脂很难接济到远离皮脂腺的发尖部位,因此发梢很容易开叉。频繁洗头发、漂白、染色,用梳子或吹风机蹂躏,或是长年保持过肩长发,都会导致分叉问题……
只要不过分,洗头发一般没什么伤害。头油得厉害必须每天洗头的人,最好选用较为温和的酸性 pH 值洗发水,有一个小窍门:醋水洗头,酸性 pH 值不仅能增强头部皮肤的抗病能力,还能给头发带来迷人光泽。对于受损的发梢部位,可以购买非洲商店的纯乳木果油,稍微加热后涂到受损部位进行护理——或是直接剪掉也行……
上上下下
该以什么顺序清洁?有人会想到排尿、排便和其他体液气味浓重的部位,毕竟一有味儿便能引人注目。但是请注意!女性外阴与男性包皮下的黏膜和口腔黏膜一样,千万不可以使用香皂或其他洗液清洗,而是仅使用温水。一切分泌物、尿液、脱落的细胞等脏东西都能溶于水,因此用水清洗便足够了,不然您也试试给嘴里填点肥皂泡泡?皂液不但会损伤黏膜,还会消灭发挥保护作用的菌落——从而引发瘙痒和炎症。正是由于对气味腺的误解,觉得体味十分肮脏,一些人很喜欢用香皂洗啊洗,引发各种皮肤问题。要知道,气味腺会持续不停地生产挥发油,使患者陷入清洗—瘙痒的恶性循环,最后不得不绝望地去看医生。
特别敏感的肛门括约肌的皮肤与黏膜紧紧挤在一起,彼此相嵌。我们的“玫瑰花饰”之所以很恐惧皂液,反应激烈,是因为该部位没有空气流通,一切来自清洁皂的刺激物都会渗入皮肤,从而引发瘙痒,甚至肛门湿疹与真菌、细菌感染。如果非要用香皂清洗肛门褶皱,请务必使用大量清水冲净皂液。
私处洗液其实也是鸡肋,虽然其 pH 值接近阴道的酸性,但也请您只在外生殖器部位使用,内阴部位只用清水。
那上面呢?天天见人的那张脸当然得打理好了,就连一些男性也会吞吞吐吐地询问,有没有什么管用的护肤品和延缓衰老的产品。不过也有一些人对此毫不在意,其实这样也好,不闻不问并不意味着保养不善,反倒能让皮肤顺其自然、休养生息,保持在完全自然的平衡状态。
想知道“不修边幅”的自然美秘诀吗?洗脸时只用清水!毛巾擦擦干就出门,不论早晚,对女性也一样。毛巾的清洁力足够擦掉不含矿物油、不具吸附工艺的轻薄妆容,对于留在皮肤上的残余化妆品,可以使用含酒精的清洗液、去油的爽肤水或洁面皂清除。
另外,当您在淋浴花洒下洗头时,大量的香波泡泡总会不经意流到面部,为面部肌肤进行被动的“深度毛孔清洁”,后果十分严重。我们的毛孔并不肮脏,里面充满皮脂、细胞和一些喜脂“居民”——马拉色菌、痤疮丙酸杆菌、蠕形螨……让它们静静待在毛孔里就好,没必要赶尽杀绝。
接下来涉及的产品,是几乎没人需要的:磨砂膏。您有没有想过,尼安德特人和石器时代的祖先们有磨砂产品吗?没有。角质细胞拥有自我脱落功能,因此健康的皮肤并不需要额外的打磨。只有当皮肤过度角化、长满痤疮时,磨砂膏的使用才有意义,否则,会有破坏皮肤保护屏障的危险,而坐收渔翁之利的只有日化生产商。
大多数日化护肤品带来的美好感觉其实纯粹都是心理作用。它们会花 2~3 天时间清除皮肤的细小皮屑,通过保湿成分使角质层竖立起来,但效果却保持不了多久。频繁地清洁毛孔根本没必要,且没有任何医学依据,只会提高皮炎风险,让面色看上去很糟糕。
一些宣传可以年轻肌肤的昂贵高级护肤品,有效成分其实完全渗透不到皮肤深处,也多亏了我们的皮肤屏障与坚韧的表皮,没能让它们进到皮肤内来强行绷紧早已松弛老化的纤维们。
至此,如果您还是不愿意放弃护肤霜,那么请您选择适合您皮肤的产品,而不是承诺连连的天价产品。要知道,贵的很多时候并不意味着是好的。护肤霜需要满足的特性包括:容易吸收、不会堵塞毛孔、不含矿物油、接近皮肤脂质,最好选用遵循皮肤细胞膜结构原理、模拟人体皮脂配方的护肤霜,能更好地协助皮肤的保护屏障。传统的乳液、面霜需要靠乳化剂把油脂和水分融合在一起,而乳化剂很容易带走我们的皮脂,还会引起过敏。另外,模拟人体皮脂的配方不会堵塞毛孔,这一点算是面霜的“基本素质”,让您远离化妆品痤疮的困扰。
嘘嘘在皮肤上
撇过富集皮脂腺的面部,身体其他部位的皮肤很容易发干,尤其是手臂、腿部、脚部,还要遭受洗澡时的肥皂泡泡裹挟,洗得干干净净,完事再来一大坨身体乳给身体“返脂”。模拟人体皮脂的护肤霜十分容易吸收,皮肤也会感觉很舒服,因为它不会堵塞毛孔,从而不易闷出汗。药店的传统类脂质乳液也可使用,并且还含有较少致敏成分。
对于干性皮肤,建议使用含有尿素成分的身体乳,但实际上也还是与尿液有关的物质。尿素产生于身体蛋白质代谢,因此,如果肾功能有问题,血液中的尿素含量就会上升。
尿素具有超强锁水能力,无毒,属于皮肤的天然保湿因子之一,在很多护肤品中常有添加。
高浓度尿素可以软化角质细胞,因此常被用于软化脚部皮肤,甚至还可以去除长癣、厚化的病甲。
在古代,人们为了利用尿液中的尿素,会把尿直接涂在皮肤上,但气味十分刺鼻。单一的尿素是无味无菌的,含有尿素的现代乳液均由人工合成,推荐不同程度的干性肌肤使用。但当皮肤严重受损时,尿素会灼烧皮肤,因此,在使用含有尿素的产品前,应先等皮肤筑好稳定的保护屏障再说。
油:马虎大意的身体伤害
纯净的橄榄油、摩洛哥坚果油、葛缕子油,或其他某种有着神秘功效的护理油。非常抱歉,油类产品虽然脂肪丰富且为液态,但对身体来说也是没必要的。油的性质使其成为一种高效清洁物质,新生儿第一次排出的极为黏稠、发黑的大便,往往很难从宝宝皮肤上弄掉,此时,大人们通常会用油来帮忙;粘在皮肤上的强效含锌软膏、防水化妆品也都只能通过油类产品去除。但要把油当作护肤品来使可万万不行,油会与我们宝贵的表皮脂质黏结、混合,接下来被一同洗去。
一些孕妇很喜欢给身体和腹部涂油——注意,这种做法很容易招致干性湿疹,皮肤会变得越来越干,发红、瘙痒、皴裂,最终带来乏脂性湿疹。有人还会给宝宝也涂点儿油,这种做法会让宝宝的皮肤失去大量水分,伤害身体。现代按摩师和理疗师早就淘汰了油类按摩剂,而是利用脂类乳液工作,否则他们会患上瘙痒的手部湿疹,久而久之甚至还可能丧失工作能力。
对干性皮肤来说,有效的润肤方式是采用油性较大的护肤霜、软膏、脂质乳液,最好是添加有尿素的增强版。您还可以通过膳食摄入的方式,让油物从内向外滋润皮肤。
接触性皮炎
年轻妈妈打开一个装有乳液的小瓶子,从中捏了一点出来,不,这个不好,连一点香味都没有!接着又打开下一瓶深闻一口,好!这瓶闻起来很赞!然后哐地把她中意的乳液扔进购物车中。触目惊心,大错特错!
香喷喷的香料对谁都不好。护肤品与化妆品中的香料很容易操纵我们的购物心理,但就和其他很多添加剂一样,都是造成接触性皮炎的元凶!
接触性皮炎中未与过敏原直接接触过的皮肤部位便也会发炎。如果一开始没有及时处理产生湿疹的局部皮肤,之后某一天将有可能遍布全身,即出现扩散反应。
皮肤干燥或过度使用清洁皂、消毒剂破坏皮肤脂质层,会进一步导致皮肤屏障破坏,此时,表皮内会集聚大量的接触性过敏原。主要过敏原除了金属镍之外,还包括化妆品和香水,因此,对这三大类过敏的消费者一定要提高警惕,因为它们无处不在。比如金属镍存在于牛仔裤扣子、人造首饰、手表表壳、眼镜架、哑铃、硬币、钥匙中,这些还只是九牛一毛。另外,不同金属间的交叉过敏也很常见,比如钴与铬酸盐会作为鞣料添加到皮革中,于是在没有袜子保护下光脚穿皮鞋,有可能导致严重的瘙痒性湿疹。
即使下这么多功夫,消费者还是几乎无法避开引发过敏的香料,当研读产品配方表时,也无法识别出皮肤的潜在敌人。香料往往会将自己伪装在“Fragrance(香水)”“Aroma(香精)”或以下天然的精油中:栎扁枝衣(Eichenmoos)、胡须地衣(Baummoos)、异丁子香酚(Isoeugenol)、亚肉桂基(Cinnamal)、羟基香茅醛(Hydroxycitronellal)、肉桂醇(Cinnamyl Alcohol)、新铃兰醛(Lyral)、金合欢醇(Farnesol)、芳樟醇(Linalool)、苯甲酸苄酯(Benzylbenzoatv)、丁香油酚(Eugenol)、秘鲁柠檬烯香脂(Perubalsam Limonene)、香叶醇(Geraniol)等。您能认出这些成分其实是香料吗?或许根本不会……总而言之,只有当产品外包装上明确写有“不含香料”时,才算保险。
标示往往只有在达到一定浓度时才会给出,可对消费者来说,仅仅一点点问题成分便会引起过敏反应。此外,生产商们还在不断开发研制新的香料,于是,还没来得及列入法规的那些产品,往往会在未经测试前就大量涌入市场——然后来到我们的皮肤。
关于预防接触性过敏的办法,首先,一层完好无损的皮肤屏障必不可少;此外,请您避免皮肤直接与香料、防腐剂、色素,以及除铂与高纯度黄金以外的金属接触。
7.2 腿部
当您去蒸桑拿浴时,请务必穿上桑拿鞋,并且千万不要光脚接触地面或长凳,我就是这么做的。我还会站在木凳上,不好意思地用毛巾把拖鞋挡住。在进入桑拿浴室前脱去拖鞋,光脚在温暖潮湿的地面上僵僵地蜗行几米,在那布满 1500 种具有传染性微粒的地面上!对我们这些脚癣行家来说是绝对的“此路不通(No-Go)”。
因此,时不时地我便会被桑拿浴室里的“万事通”、游泳池工作人员、天真的年轻人们粗鲁地训斥。我通常会无辜地凝视对方,若有所思地点头并解释道:“是,当然,您说的很对。但您知道吗,我觉得我还是穿着鞋比较好,因为我长了危险的足癣和可怕的疣!”于是,批判者们便会立马安静下来,厌恶地悻悻走开,并为我能主动保护其他蒸桑拿浴的人高兴。在这又小又热的屋子里,其实挤满了无数真正携带有传染病的裸体。
疣与足癣
据数据统计显示,每两三个人中就有一个人患有病毒疣或足癣,足癣算得上是身边人最能慷慨解囊相赠之物,无人幸免于难。据统计,患有足癣的德国人口比例在欧洲占中等,足癣的传染率随气候与地区不同徘徊于 5%~80% 之间。最常见的传染源是宾馆地毯、公共浴室、游泳池(尤其是跳板与更衣室)以及之前提到的桑拿浴室。
真菌孢子属于最为顽固的寄居物,其顽劣程度不堪设想,它能跟您耗上数月之久,寒冷与炎热都不会对它造成任何影响。足癣由不同种类的皮肤真菌引起,其中大多数喜好角质。温度保持在 35℃、冰冷潮湿的双脚及趾甲尤其受真菌欢迎,因为这里堆积着充足的角质饲料。而最佳“培植器”则是滑雪靴、沉重的工装鞋与闷热的运动鞋。
光脚走路沾染上“前人”足癣的概率相当高,请您设想一下,一只有足癣问题的脚每走一步,大约要脱落 50 块具有传染性的角质皮屑。当“后来人”的汗脚或从游泳池出来的湿脚踏上去时,因为过度使用肥皂和消毒剂导致脚部皮肤过干,以及血流不畅或微量元素缺乏造成免疫力下降,他们的皮肤屏障很容易被真菌小队突破。皮肤医生每天要面对大量的足癣患者,不要惊讶,就连闲暇时间我们也能注意到周围所有人的“香港脚”。比如挤着 30 多个大汗淋漓顾客的桑拿浴室里,根本不用专心去数,只要大致一瞥,就能发现其中至少有 10 个人携带足癣……
一些足癣瘙痒红肿,伴随脓疱、软化的角质皮屑和水疱;有的则不那么引人注目,仅会产生一些粉末状的皮屑,这种情况下可能只是因为没有涂够护肤霜,脚部皮肤变得过干。
我们必须给干巴巴的双脚抹油,协助皮肤屏障的修复,从而防止真菌轻易突破。请选用适合自己的添加有尿素的油性护肤霜和软膏,在此之前,最好先仔细检查一下真菌是否早已登陆双脚,免得皮肤干燥其实只是一个幌子。
长足癣的人往往同时还长有甲癣,皮肤真菌喜好角蛋白,即角质,于是脚部环境便完全成为它们的不二选择,趾甲当然也是宜居之所,从脚部皮肤蔓延到趾甲上易如反掌。真菌会从长了疣子的趾甲顶部渐渐向内侵蚀,趾甲当然会变得心烦意乱:颜色渐渐泛黄,甚至变成棕黑色,变得粗厚、易碎,还会扭曲变形。
如果修甲店(包括指甲与趾甲)没有对修甲工具彻底杀菌,顾客便会“免费”染上甲癣,这里说的杀菌可不仅仅是简单的消毒!超声波清洗器和消毒液根本不够,这两种方式只能降低病菌数量。要知道,修脚工具可是要琢磨到各个角落,清洁所有褶皱,打磨粗糙表面,这些部位恰恰都是残余病菌安家落户的风水宝地。因此,只有对工具充分高温杀菌,才能彻底消灭所有真菌。
还有,如果足癣患者光脚穿内裤,当脚通过裤腿时未免总会蹭到布料,于是很容易进一步散播具有传染性的皮屑。腹股沟与皮肤褶皱处当然也是病菌们的理想寄居地,这里环境偏碱,皮肤间的相互接触又营造了湿润的气候。
桑拿浴顾客中,其中不少人还长有足疣,足疣也是一种传染病,由人乳头瘤病毒引起。一些病毒亚型喜欢我们的手和脚,另一些则更偏爱生殖器部位。
当疣病毒涉足某一皮肤部位时,会利用角质搭起小小的“疣屋”,有时甚至会恶化成角质肿瘤,变成具有传染性的病毒大本营。手指上的疣通常呈凸起状,脚底的则会因行走压力向内凹陷,此时只能通过观察脚上是否出现环状物来进行判断。很多人根本不会注意到自己脚上的“疣环”,因为他们从来不会近距离观察自己的脚,更别说是脚底板。毕竟脚丫子那么远,眼不见心不烦。
当疣侵入较深时,真皮的毛细血管会被挤破,于是血管锁闭,在疣内形成一个小黑点。因此,疣里的小黑点不是脏东西,而是嵌在皮肤里的迷你血栓。
疣不仅能传染给他人,还会传染给自己,所以别拿指甲挠来挠去,防止病毒进一步扩散。
对于协助身体的抗疣战役,免疫系统的调节不可或缺,锌、维生素 C、维生素 D 等微量元素都能增强免疫力。增强锻炼、光脚跑步,避免使用会过度干燥皮肤的清洁皂与护肤品,为干燥的脚部涂抹护脚霜等都是有效支援前线的方式,对了,脚丫们还很享受含 5%~10% 尿素的油性软膏护理按摩。请杜绝各种所谓的强力去角质,因为角质能够保护软组织不受挤压。用日化店买的锉刀仔细打磨,完事再拿刨刀或修剪工具进行一番加工,不仅会剥落过多角质,还会伤到自己。
总而言之,只有保持脚部干爽,包括各个趾头之间,才能有效防止病原体入侵。洗袜子时,请务必使用 60℃ 或 90℃ 的水!(德国洗衣机几乎全部都有加热功能)对于携带病菌的袜子,40℃ 的水温反倒会刺激病菌繁殖,洗完从洗衣机拿出来后,其传染性与之前相比并无差别。
另外,请不要轻易尝试浸脚消毒池,这种设备会把皮肤保护屏障溶尽,而且往往积攒有大量真菌孢子,因为几乎没人能坚持到清洁生效所要求的 5 分钟,大部分人只会把脚趾打湿、泡 5 秒钟草草了事。如此一来,不仅消毒剂没能发挥功效,反倒多此一举削弱了皮肤抵抗力。
静脉曲张
一些皮肤病与静脉息息相关。静脉是血液循环系统的回程线路,流经器官与各个身体末梢部位,氧含量降低的血液会通过静脉,返回到心脏与肺部接受“再加工”。
腿部有两大静脉系统:浅静脉与深静脉,前者可以很直观地看到,即皮肤下那些发蓝的血管,在关节与坚硬的肌肉部位往往会凸起来。在一些特定的相交部位,它们会接上深静脉。
腿部静脉尽其一生都在与地球引力抗衡,保证把血液从下肢传送到上端。静脉需要三种机制才能完成任务:泵,闸,吸。
首先,心脏会将血液从左心室上泵入大脑与手臂,然后继续向下流入躯体与腿部,完成一次体循环后再流回右心室。静脉中的瓣膜只会给向上流淌的血液放行,而不会允许血液折返静脉瓣膜回流,同时,血流整体的滚滚趋势也会防止回流。其次,腓肠肌和动脉会给血液施加压力并往上泵——因此,保持小腿肌肉紧实十分重要,它们相当于我们的内部压力袜。再者,呼吸时横膈膜的抽吸作用会与心房相互配合,将血液泵向上方。
腿部静脉的老化速度与基因有关(来自父母或祖父母的馈赠)。静脉内壁松弛后会导致静脉瓣膜无法完全闭合,于是血液会不断下流,此时身体会试图将血液重新向上输送,但不是每次都能成功,毕竟每一下心跳又会带来新的血液。为帮助身体实现一次回运,人应当平躺下来,同时把腿部垫高,或者只把腿部位置抬高。白天久坐、久站都会让静脉血管里阻满陈血,并使静脉变得越来越松,久而久之也就愈加明显:一片片蜿蜒在皮肤下发蓝、增粗的静脉曲张。静脉曲张一般分布在小腿,有时会蔓延到大腿。从蠢蠢欲动到惨不忍睹,其间是长年累月的堆积。
静脉曲张会让人感到腿部沉重乏力。这是因为长期的血液回流同时也在一点点地将组织液从老化的静脉中挤出,患者会因此出现水肿。
如果您想检查一下自己是否出现静脉曲张,那么请认真回答下面的问题:您的袜子是否过紧?您是否会久站或久坐,很少给自己的静脉泵活动活动?天气炎热时,由于高温血管发生扩张,此时袜子收口处是否总会留有明显印痕?用手指在皮肤上按出一个浅窝,是否需要好几秒才能恢复原状?如果答案是肯定的,抱歉,您很有可能患有静脉曲张。
静脉曲张的真正可怕之处不在于疼痛:长期淤积的组织液会导致组织缺氧,从而刺激到纤维蛋白导致组织老化。老化静脉下端的血管通常完好无损,但由于上流长期淤塞,原本没事的下流部位则会发生鼓胀,最常见于脚踝内侧。特别是正当年的四五十岁男性,很容易出现慢性静脉功能不全,即“冠状静脉窦扩张”,您快再给自己检查一下……
如果脚部与小腿发生色变,并出现伴随渗血的黄褐色斑点,那么便是黄赭色紫癜。如果组织变得稀薄且色浅,看上去就像一块瘢痕,但里面其实并没有任何创伤,这种情况则叫作白色萎缩症。有时,这种受伤的组织会进一步恶化为淤积性湿疹、静脉炎,甚至溃疡、腿部皮肤破裂,只有闭合或移除发生曲张的静脉,患处皮肤才能痊愈。
蛛网状毛细血管扩张
蛛网状血管扩张也属于静脉曲张,只不过曲张的是那些最细微的静脉分支。虽然不太好看,但大都算不上病,不过,蛛网状血管扩张经常会指向肉眼看不到、潜伏在更深处的曲张静脉。
除了遗传因素,妊娠也会造成静脉曲张和蛛网状毛细血管扩张,这是因为孕妇腹部承压过大,静脉血回流受阻。不但有肚子里的宝宝,还有大量的孕期荷尔蒙软化血管。因此,推荐怀孕的妈妈们穿弹力袜,可以有效对抗静脉曲张的形成,并预防血栓与静脉炎。现代弹力袜和过去的米色松紧袜完全不同,现代弹力袜均由透气性极好的高科技材料支撑,并搭配各种时髦色彩,对女性顾客来说还有蕾丝吊袜带可选。
静脉曲张、痔疮和扁平足都是先天性结缔组织松软造成的,因此三者往往相伴而行。
如果您或您的家庭成员患有蛛网状毛细血管扩张与静脉曲张,您应该去做一次彻底的静脉超声波检查。
所有脚部、腿部疾病都可能与抵抗力、自愈力衰弱有关,如果对自己的腿脚长期置若罔闻,就很容易忽视足癣、疣等疾病。攻占趾头间的破损皮肤,对病菌细菌来说简直易如反掌。
穿过紧的袜子(短袜、长袜)和跷二郎腿都是静脉护理之大忌,请您尽量避免久坐和久站,时不时地活动锻炼一下小腿。
由于职业需要经常久站的工作人员,以及长途飞行的旅客和孕妇,都应该为自己准备一双专业弹力袜,其压力强度要比普通护腿袜高出一倍之多。比如马拉松运动员会通过穿着弹力袜来提高自己的运动能力,同时也有助于跑完步后迅速恢复。
第 8 章 面部操控
妆容在装饰的同时,还具有一定的性暗示。火热的红唇与浓重的眼影,会让自己显得更年轻,更接近于时下的审美。
古希腊人早知道,美丽存在于旁人之眼,但这种认识有时却会导致心理障碍。身体畸形恐惧症是一种患者对自体畸形的恐惧,或忍不住对自身体貌进行丑化臆想,患者总会觉得自己的脸、鼻子、全身上下都十分难看。对此周围人往往都难以理解,因为该心理障碍恰恰常见于那些很有魅力的人身上。畸形恐惧症患者照镜子时,总会盯住一个小小的瑕疵或臆想出的某个缺陷不放,全然忘却其他匀称好看的部位。患者极度关注自己的体相,不会放过任何旁经橱窗的机会来检查自己,亟亟需要他人持续不断的肯定。他们的自我价值观严重扰乱,成因大多来自童年经历,症状从青春期开始显现。长久以来,广告和媒体总是拿所谓的“完美典范”来折磨我们,而这对更为敏感的“畸恐患者”来说可谓万点暴击。外科整形与皮肤医生是最受忧郁美人们追捧的避难所,扭曲的自我认知甚至会让他们陷入无休止的整容美形中,永远不会与镜子里的自己妥协。因此,只有心理治疗才是唯一治愈“畸恐症”的方法。
8.1 肉毒杆菌毒素:剂量决定毒性
肉毒杆菌毒素与腐肉
肉毒杆菌毒素是一种强效毒物,是由肉毒杆菌细菌产生的神经毒素。败坏的肉制品含有肉毒杆菌毒素,会麻痹人的呼吸肌与肺功能。
那为什么这种危险的致命毒素会被用于医疗呢?只要 1 克就足以让上百万人丧命;对一个人来说,口服 70 微克便会丧命,肌肉或静脉注射 0.1 微克就够了。不过,每一支肉毒杆菌毒素安瓶中的实际剂量微乎其微,大约注射 50~70 小瓶才会有致命危险。祛皱美容或多汗症的治疗,所需剂量为 1~2 小瓶。
自 1978 年起,肉毒杆菌毒素就被作为一种治疗药物投入使用,用于医治斜视、眼睑肌肉痉挛、斜颈、出生时缺氧导致的儿童痉挛型脑瘫,换句话说,也就是用于治疗严重抽筋、硬化的肌肉组织。通过注射肉毒杆菌毒素,可以软化肌肉,使其不再绷紧。
肉毒杆菌毒素作为“皱纹杀手”,来自于一次意外。早在 20 世纪 80 年代,一名美国医生为他的患者注射了肉毒杆菌,用来治疗眼部肌肉痉挛,不久之后,他惊奇地注意到了随之而来的副作用:不但肌肉组织放松下来,就连眼周皱纹也都奇迹般渐渐消失了。为什么呢?原因在于,当肌肉组织不再绷紧时,位于其上的皮肤便也不再皱起。以上便是“肉毒杆菌毒素抗皱”的诞生故事,自 1989 年以来,世界范围内肉毒杆菌的使用增加了上百万倍。
肉毒杆菌毒素会阻断神经肌肉接头处释放乙酰胆碱,注射几天后便会生效,通常能保持 5 个月左右,失效后便会回归“衰老”模式。有趣的是,在面部肌肉麻木的治疗期间,会让人“戒除”很多凶神恶煞、严肃可怕的表情,倘若没有定期进行正规训练,便会很快失去模样。注射肉毒杆菌后的面部肌肉变得柔弱,相应部位的皮肤得以放松,于是皱纹也不再紧锁在一起。不过,当肉毒杆菌失效后,除皱效果也会随之消失,肌肉组织便重掌大局。
史波克先生与他的小型秘密武器
所有发生痉挛或过度活跃的肌肉,都可以由肉毒杆菌来医治。肉毒杆菌毒素还被用于治疗中风后的肌肉痉挛症;胃肠内科则用来治疗肛裂。
为祛除垂直的眉间纹,医生会将肉毒杆菌毒素以 V 型注射五个小点在患者的两眉之间,接下来的几天,两眉间的肌肉会渐渐放松下来,波及范围大致在以每个注射点为中心的 1 厘米范围内。现在,要想瞪眼挑眉毛基本上不可能了。就这点来说,肉毒杆菌可是造福了那些家有“母老虎”的丈夫们,即使妻子们气得暴跳如雷,她们的面部表情也一直会友好轻松。
上述现象基于前额肌肉内部的“轮班”,未经肉毒杆菌注射的部位,会因其他部位的突然休假而获得动力,比以前更卖力工作。于是,眉部皮肤会向上提拉,发挥得好还能起到“开阔眼界”的作用,这也是很多女性所追求的效果。
肉毒杆菌毒素的“息怒效应”还被精神学科用来治疗抑郁症,其原理在于切断看上去气呼呼的眉间纹与大脑间的联系。抹去眉间纹的生气能力后(无法皱眉),大脑会认为:“太好了,没什么可气的,我可以继续保持开开心心!”通过自我观察,我们也能发现这一效应,比如开怀大笑后,即便是与自己无关的事,也会元气满满。情绪制造表情,反之亦然。
“皱纹杀手”的利与弊
世界范围内的美容行业盈利每年远远超过数十亿,对于开发新卖点,它们永远乐此不疲。不惜为广告斥巨资,曝光那些原本身世普通的皱纹,让各种难听的皱纹名时刻萦绕在我们脑海,并且非得肉毒杆菌才能“药到病除”:两眉间的“恼怒纹”、眼部的“鱼尾纹”、鼻子上的“鼻背纹”[72]、额头上的“抬头纹”、嘴上的“木偶纹(唇纹)”、“鹅卵石下巴(下巴上浅窝过多)”、“露龈笑”、上唇的“衣褶”,最后还有一个“火鸡颈”。消除以上“百拙千丑”所需要的肉毒杆菌,市面上大多数产品其实都不合法,尽管如此,人们都能利用“适应症外使用”的借口来接受注射。
是面部表情让我们看上去活力年轻、生机勃勃,最主要的是讨人喜欢,具有“可读性”。在我们面对他人时,通常都不会留意自己的表情,于是会出现友好亲切地攀谈,却挂着一张满不在乎,甚至冷冰冰的脸。
在我看来,那些认为皱纹让人看上去老态或丑陋的态度是很有问题的,60 岁的人当然不可能和 20 岁的人看上去一样,而且也没必要折腾。在用肉毒杆菌熨平坎坷的面容后,接下来又该拿什么来修整衰老的脖颈、前胸和肩膀,还有松垮下垂、皱皱巴巴的胳膊?无论如何,返老还童终归也只是天方夜谭。
8.2 充盈饱满:嘴唇不该形单影只
大量整形失败案例,让透明质酸声名狼藉。透明质酸与肉毒杆菌一起,长久以来为医学领域广泛使用。不论是关节疼痛、伤口、龈乳头萎缩、眼睛干涩、瘢痕凹陷,还是畸形或事故后身体缺陷,透明质酸都是十分可靠的好帮手,且通常情况下不会与人体产生排异反应,有问题也容易重新修正。对于凹陷的瘢痕,透明质酸可算得上是见效快、疗效好的填充物,会使瘢痕弹回到正常皮肤高度。
透明质酸是医学美容炙手可热的宠儿,不仅能够淡化阴影、饱满肌肤,让组织变得水嫩多汁,还能紧实肌肤、柔化轮廓,让嘴唇丰满性感。好看的唇部弧度、恰到好处的上下唇比、微微上扬的嘴角,再给上唇做一粒美美的唇珠,艺术品般完美,一件杰出的雕塑作品。尽管如此,整体上完美的嘴唇还是会与面部不太和谐,至少大家看到后都会有所猜疑。有一些“艺术家”医生,特别喜欢自作主张地给患者大填特填,结果最后给人家脸上造出一条气垫船来。
透明质酸是一种本身就存在于人体的物质,是天然组织填充物的一部分。透明质酸相当于水库,理论上,1 克透明质酸能够凝结 6 升水,从而让我们的皮肤看上去水嫩有弹性。不幸的是,随着时间推移,身体中的透明质酸水位会显著下降。虽然水库的完全清空十分缓慢,但当人 70 岁时,与初始量相比,最多也就能只剩下 20%,有时甚至一无所有,人也因此变得干瘪皱缩。
透明质酸的分子相当大,涂抹到皮肤上时最多只能深入到角质层,再深就不可能了。不过,涂上之后至少能给皮肤锁水,让皮肤吸水膨胀,但也仅能维持几个小时。那些涂在皮肤上,宣称抗衰老的昂贵透明质酸安瓶,全部都是假大空。坐收渔翁之利的照旧还是日化行业。
如果真想给真皮层送一些回去,那么只能通过针刺的方式穿过表皮与基底膜带来实现。透明质酸大分子会由特殊技术联结在一起,从而能在组织中保持更长时间。等到哪天透明质酸凝胶吸收殆尽,就需要“回炉”补针,在此之前它会一直很理想地充当皮肤水库,为肌肤增加弹性与水分。
通过吸引治愈细胞,刺激结缔组织新生,透明质酸还能促进伤口愈合与血液凝固——也正是这一能力,让透明质酸拥有年轻化皮肤的功效。适当注射透明质酸最多算是微整形,可以避免糟糕的整容意外,如果进行不顺,最坏情况也只需在相应部位注射些透明质酸酶,几小时后便会将透明质酸凝胶分解。相反,肉毒杆菌功效与副作用的消退,往往都得等它在数周、数月后自行消散。
8.3 美的狂热:误入歧途
一个视颜值与“小鲜肉”为一切的时代,无形中催生出巨大的社会压力。一旦演员脸上出现第一条小细纹,便会在入镜前第一时间被抹去,直到窈窕淑女彻底变成了老太太,才终于能以真面目现身镜头前。现在很多电视节目中的女性,女演员本身年龄都能当自己剧中出演角色的妈妈。
如今,不但是公众人物压力重重,就连我们普通人的日常也渐渐向所谓的“完美”流行趋势靠拢。歧途啊歧途!有次我在舞台上亲眼见到了一位著名电影女演员,耀眼的聚光灯把贮存在她面部的所有透明质酸照得一清二楚:植入的苹果肌、拉扯在鼻子和嘴唇间的皱纹和各种人造的前凸后翘。还有一次,在一场关于祛皱的学术报告上,讲台前的一位海外知名皮肤医生,显然他的前额注射了大量的肉毒杆菌,额头几乎都要滑到眼睛上了。而为了克服这个问题,他又垫高了眉毛,把自己弄得像个尼安德特人而不是美容医生。
最近,一名女患者请求我给她唇部注射透明质酸,以平衡一个小小的不均匀部位(对我来说几乎看不见),为了消除这个“瑕疵”,她简直急不可待。在美容医学领域,或多或少都充斥着一些受虐情形:痛感、兴致,恭顺地全心委身于手持注射器的大师、塑形师。
从心理分析学的角度看,肉毒杆菌面具与香肠嘴所反映的不单是对衰老的恐惧,更进一步,其实是对死亡的恐惧。
从我们来到这个世界的第一天起,进行第一次呼吸后,每一天便离死亡更近一步。所以说呐,我们应该好好学会与自己相处,进行正确自我定位,好好享受生活,而一切生活的故事同样也都写在我们的脸上。
8.4 文身——给皮肤的血腥片
我们现在正坐在皮肤停车场的地下二层。突然,一枚巨大尖锐的针头刺破了我们头顶的天花板,不明黑色液体瞬间溅得到处都是,一下接一下。过了一会儿,入侵终于停止,渐渐传来了受伤皮肤的呻吟和它因疼痛而发出的颤抖,阵阵痛感与充满毒性的异物吞噬了一切,炎症信使们也都在目瞪口呆地观望这一局面。很快,身体便发现是一种来自外界的有害物质暴力地突破了皮肤保护屏障,把颜料喷了进来,有的黏着在支柱上,有的蔓延到受伤的淋巴上。有些部位连地板都给刺穿了,于是颜料渗向地下三层与脂肪组织。这样的炼狱场景恐怕只有在噩梦般的血腥电影里才见得到,真是令人毛骨悚然。
以上就是文身进行时与结束后,皮肤大楼中居民们的感受了。
该怎么处置这一堆危险废料呢?到处都是扰民的异物颗粒,致癌、致敏的色素,各种防腐剂以及强力毒物,但事已至此,无力回天。
不久之后,基底膜带会渐渐痊愈,但由于被暴力刺破,可能会产生难看的瘢痕。如果某处文身不尽如人意,用激光消去后同样也会产生瘢痕,即使不断变着法儿修缮也基本上无济于事:恰恰是之前的着色部位,取而代之的会是由白色瘢痕组织组成的幽灵文身。
真皮层内,清扫小分队(巨噬细胞)和垃圾收集站(淋巴)都会继续和文身颜料斗智斗勇。其中一部分色素会被免疫细胞包围,作为异物永久保留在真皮层中;另一部分则会被淋巴管满怀希望地交给淋巴结,或许淋巴结知道该怎么处理。显然,淋巴结对此也手足无措,于是最终变成了永久废物。
然而后果是灾难性的,局部淋巴结会因此着色。一名 32 岁的美国女子不幸罹患宫颈癌,注意,她的双腿上布满文身。女患者的 PET/CT 扫描照片结果显示,癌症已转移到了她的下腹淋巴结,治疗方式为立即进行大型腹腔手术。然而结果显示,堆积在淋巴结中的其实并非癌转移,而是文身墨水的沉积物,手术于是告停。
文身色素不仅会沉积在淋巴结中,还有可能漫游到其他器官。虽然机体一直在孜孜不倦地寻求解决方法,但根本无计可施,这些色素微粒就像滴答作响的微型定时炸弹一样分散在人体各处。
定时炸弹
迄今为止,没有任何针对文身色素的明文规定。
文身颜料中往往含有镍、铅、镉、铬、锰、钴等重金属,以及有毒的砷、铝、汞和各种工业合成材料,其中部分具有高致敏性与致癌性,甚至可能损伤遗传物质,影响到下一代的繁育。但消费者们往往对文身颜料毫不知情,更没有机会对其进行检测。
文身颜料会占据人体各处,无法排出。更糟糕的是,对此不存在任何严格监测机制。
德国 14 岁以上的人口中有 1/10 的人拥有文身(30~39 岁人群中,23% 拥有文身)
人摄入的大部分铝来自食物和药物,尽管如此,全世界却都在为止汗剂中微乎其微的铝元素操心,就害怕那么一点儿铝通过皮肤进入人体引发痴呆症和乳腺癌。
拜拜,荡妇戳记
不管是自己年轻时犯下的错,还是成年后随大流去文的身,总有一天会忽然开始厌恶刺在皮肤上的纹样或彩图。文身且在,生活照旧,皮肤却开始老化。当皮肤慢慢变得松弛、耷拉,当年刺的红玫瑰也随之“枯萎”。有时还会出现文身师未能满足顾客需求,即文身失败的惨案。接下来该怎么办呢?
激光疗法是众多方法中较为有效的一种,但现有技术并不能完全祛除所有颜色,尤其是红色与黄色。此外,激光可能提高色素毒性,带来一系列常见问题:过敏,自体免疫反应,潜在的皮肤癌风险上升。
文身真正派得上用场的时候,是利用它来遮盖难看的瘢痕。大多数时候人们文身往往是心血来潮,其副作用之恶劣从一句呼吁便能略知一二:“文身之前请三思!”
第三部分 去生殖部位远足
第 9 章 皮肤,性
9.1 性敏感带与性的三位一体
性高潮的到来基于三要素间的相互配合,生殖器、皮肤、大脑——共同为我们创造愉悦满足的性经历。
男性和女性的性敏感部位几乎没有区别,多数时候,女性对触摸性刺激的感受要比男性强烈。性敏感带似乎与社会化、性取向、国籍没有任何干系,对于拥有异国伴侣的男性女性,没人会因此需要去上对方当地习俗的入门课,来学习怎么在性交中取悦对方。
性敏感带仅仅特指那些在受到爱抚、触碰、亲吻后会唤起内心悸动的部位。曾有过这样的实验:用电流刺激受试人的相关大脑部位,即与皮肤性敏感带相连区域,脑部在受到刺激后并未感到兴奋,取而代之的是相应皮肤部位的剧痛与麻木感——与情欲毫不相干。
最受欢迎的皮肤性敏感带包括生殖器、乳头、大腿内侧、颈部、耳朵附近、臀部。尽管为恋足癖们所追捧的双脚上布满神经,但也未能挤入性敏感带的前十名。
性爱使人美丽
当一名男性和自己心仪的女性聊天时,他唾液中的睾酮水平会迅速上升。当感到性兴奋或经历一次性高潮后,体内便如同点燃荷尔蒙烟火,不仅幸福快乐,有利身体健康,还有美化肌肤的功效。一个人体内性激素水平较高时,周围人往往会觉得此人很有魅力,比如排卵期的女性对男性来说就有着神秘的吸引力。一个人长时间禁欲,再次开始一段新的关系与规律的性生活,将会招来一大波对他(她)感兴趣的人,这是因为大家都不约而同地嗅到了此人“大有可为”……
性交或爱抚皮肤会刺激大脑分泌催产素,可以提高“性趣”,消除恐惧,缓解痛感,让人平静下来,也有利于人际交往。与此同时释放出的“荷尔蒙鸡尾酒”还包括多巴胺、内啡肽、血清素、催乳激素和抗利尿激素,都会让人感到快乐放松、平和满足。不断增强的刺激还会提高肾上腺素水平,让我们的意识敏锐,头脑保持清醒。
性生活提高女性雌激素水平,有助于消退痘痘,使秀发浓密,使皮肤变得光滑细腻。对男性来说,睾酮会巩固他们阳刚的肌肉,促进胡须生长,但也会导致脱发,因此在一些年轻男性拥有稳定的女友后,脱发问题会愈加严重……
性交可以降低心肌梗死和骨质疏松症的风险,减少抑郁感,为身体塑型,让女性更具女人味,男性更具男子气概。
至此您应该明白了,对性交来说,乳房是否硕大、阴茎是否笔直、阴唇是否对称并不重要,真正让两个人亲密纠缠在一起的是热烈的思绪与幻想,以及一定的心理准备与灼灼激情;否则便是劳燕分飞,不欢而散。这些都与生化因素有关——一个人闻上去怎么样、对方的“荷尔蒙鸡尾酒”味道如何、免疫系统好坏——都会反映两个人是否般配。除此之外,心理因素也十分重要,即来自早期童年经历潜移默化的影响。大多数人的伴侣选择,都是有意无意地在延续或弥补自己的童年经历。如果这些因素全部符合,那么我们将会被意中人深深吸引,开始一段时间的共同生活,甚至相伴终身,永不分离。
私密处剃毛与G点注射
大家私下里谈论生殖器的话题时,往往会“分享”对阴茎和胸部大小的担忧,害怕自己的性器官不够完美,不足以点燃欲火和取悦伴侣。但事实上这些都无足轻重,因为我们无法干预身体的生化反应,更别说垫在乳房里的硅胶。
头发和阴毛都属于散播诱人体味的“扩香器”。跟 10 年前相比,如今给自己腋下或私密处脱毛的人大大增加。
早在古希腊罗马时期,人们就已经开始勤奋地给自己脱毛了。那时剃除阴毛和其他体毛不仅是为了美观,还为的是有效防御寄生虫滋生。在伊斯兰文化中,男女私密部位除毛是来自宗教的卫生要求。
其实,阴毛发挥着保护生殖器的作用:它可以传播特殊的性吸引气味,阻止皮肤与皮肤发生直接接触,从而防止温暖的皮肤褶皱内出现“汗湿仓”。
不过从一种特殊的美学角度看,当一名男性剃除阴毛而保留浓密的腹部体毛与腿毛时,看上去很有味道。
现如今,裸露身体的时尚大潮把人们的目光第一次引向了那些本为衣物遮盖的部位。于是,一些女性开始担心,甚至怀疑自己的小阴唇是否要比别人的长,或是纠结小阴唇没有被大阴唇完全包裹。一些人去寻求私处整形,想通过手术刀来让小阴唇变得对称;为小阴唇注射透明质酸使其饱满——特别是一些岁数稍大的女性;阴蒂与 G 点注射也成了十分流行的私处整形项目。
女性外生殖器主要有以下三种不同类型:
- 大阴唇将内部结构完全包裹,从外面根本看不出里面藏了什么;
- 小阴唇大胆地探出大阴唇向外张望,前部阴道狭缝微微张开,从外面能看到一部分里面的世界;
- 小阴唇来到外面的世界,完全可见,与大阴唇平起平坐,有时甚至要略微长于大阴唇。
当然,这里仅有的只是三种基本类型,小阴唇外观各式各样,五花八门——一些对称,一些不对称,一些十分丰满,一些十分狭长。因此,如果您发现自己的小阴唇似乎不同于常见类型时,不用去做私处整形,它本来就该那样……
包皮的事儿
男性剃除阴毛,有时有一个明确的目的:让阴茎显得更长。
事实上,仅有 2% 的人拥有异常过小或异常过大的阴茎。2015 年,一项关于男性生殖器的大型科研项目,涉及了 15000 个不同种族的男性受试者,受试男性的阴茎在疲软状态下平均长度为 9.16 厘米,勃起状态平均为 13.12 厘米。
男性有多种多样的生殖器外形:由小到大,由粗到细,有弯有直,龟头有箭头形、蘑菇形、帽形以及圆锥形。发挥保护作用的包皮,有的人长,有的人短,有的人则是切掉没有。至于有无包皮的外观差别只有在阴茎疲软时才能看出,因为当阴茎勃起时,原本包裹龟头的包皮会自然后缩,与切掉包皮的阴茎毫无二致。
包皮保护着敏感的龟头,特别是在还没发明内裤的年代里,龟头上分布有大量的感觉神经,对其所有者与伴侣来说都是最棒的性爱玩具。出于卫生考虑,应定期使用温水清洗龟头及包皮下的皮肤。在缺乏卫生护理和乱交的情况下,包皮下很容易滋生病原体,于是让人患上具有传染性的性病。然而,切除包皮的医学原因只有一个,即当它与疾病挂钩时:包茎或反复发作的包皮炎。
阴茎有三种类型:一种是肉阴茎,一种是血阴茎,还有兼备两种类型的。“肉阴茎”是指疲软状态下,体型仍然较长的阴茎;相反,“血阴茎”则是在疲软状态下较小,而当海绵体充血勃起后会明显增大。
提睾反射
睾丸过着遥远的独立生活,它悬挂在男性体外,远离喧嚣且温度较低,这是很有必要的,原因在于精子所处的环境不能过热,否则将可能导致不育。
睾丸完全不受保护地暴露于体外,处境简直是危机四伏。对此,自然有相应的预防措施,即赋予睾丸对痛感的高倍敏感度,外加一种自我保护机制:提睾反射。
轻轻抚摸男性大腿内侧上方的皮肤时,可以触发阴囊神奇上提的现象,这与包裹着睾丸的特殊肌层有关。对于过去只穿着遮羞束带在草原上打猎的男性来说,这种反射机制十分重要,因为当大腿内侧皮肤被禾草或树枝刮到时,下一步很有可能就会伤到睾丸。于是,在意外发生前“提睾反射”会迅速将睾丸上提。
爱如青春之泉
精液含有睾酮、雌激素与其他性激素,以及若干不同的信使。与性伴侣不采取任何防护措施性交的女性,很少会有抑郁问题,这是因为精液中的一部分激素被阴道黏膜吸收,并随着女性的体循环渐渐生效。倘若停止一段时间性生活,抑郁感随即上升。安全套让女性失去了一剂“快乐之泉”和改善面色的机会。要知道,所有这些荷尔蒙都对我们的情绪、皮肤平衡、皮肤健康、毛发生长有着深刻影响。
所有体细胞都有的亚精胺以高浓度状态存在于精子中,这是一种可以延长免疫细胞寿命的化学物质。于是,作为潜在的新型青春秘方,精液进入了人们的视线。其实亚精胺还存在于小麦胚芽、柑橘类水果、大豆、奶酪和其他很多食物中,尽管如此,精子仍可能会被视为“抗衰老疗法”席卷全球。无话不谈的闺密们总有一天会讨论到,到底该“吞下去还是吐出来”的话题,但无论是“返老还童”功效还是 5 千卡~7 千卡的热量,射精可都爱莫能助。
黏膜分泌液
黏膜分布在口鼻、女性外生殖器、男性包皮内以及龟头处。黏膜的结构与皮肤十分相似,但没有角质。黏膜始终会由小型腺体的分泌物来保证它的黏滑湿润。当口腔或其他部位的黏膜发炎,或是机械性刺激造成创伤时,黏膜便会发生角化,于是,口腔或生殖器黏膜便会突然泛白发肿。此时最好去看医生,否则可能恶变成黏膜癌。切除包皮后的阴茎,当龟头不再有包皮保护时,会自动生成一层角质层。
嘴唇与亲吻
因为没有皮脂腺的分布,嘴唇很容易变干。不停用舌头舔舐干巴巴的嘴唇,非但于事无补,还会每况愈下。
很多润唇膏中都含有矿物油,会在唇部皮肤上形成一层类似塑料薄膜的油膜,接下来嘴唇会享受一阵柔软时分。好景不长,唇部散发出的水分再也蒸发不出去,会积聚在不透气的油脂层下。就像婴儿尿布一样,积聚的水分会带走具有保护功能的自体皮脂,导致唇部越来越干,甚至皴裂。如果润唇膏中含有纯甘油,这一效应便会更强。虽然甘油属于人体天然保湿因子之一,但如果把高浓度甘油涂在皮肤上,反倒会夺走水分。
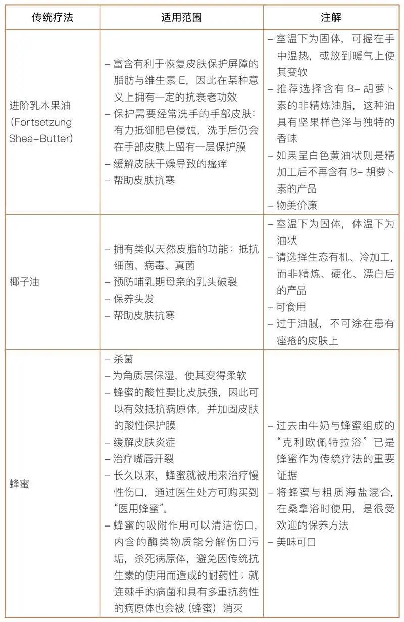
传统润唇膏不是办法,取而代之的是使用护唇软膏,比如与皮肤接近的乳木果油或可可脂等天然植物油,蜡质的蜂蜡、绵羊油,纯蜂蜜也行。如果这些都不能改善嘴唇的干燥发炎问题,那么应该去检测一下血液中的微量元素,特别是铁、锌、维生素 B12,以及甲状腺激素状况,除此之外也可能是护唇产品引发了接触性皮炎。
购买护唇产品(其他护肤产品也是)时请务必注意:软膏的油性要比霜体的大,前者含有较少甚至不含水分,对于干燥唇部的护理要比后者有效得多,因为它能够提供嘴唇所缺乏的油脂,减少快速蒸发,并较长时间地为组织锁水。顺便说一下,一种极好的为嘴唇补充油脂的方式是接吻,因为接吻时,我们能够把嘴唇周围皮肤的皮脂匀到唇部,并增强唇部的血液循环,加强免疫系统功能。简而言之:接吻乃完美的唇部护理术!
接吻会涉及黏膜接触,当然还有唾液交换——话题中的话题。唾液来自口腔内三种不同的腺体——腮腺、舌下腺与颌下腺,且都成对分布。这些腺体的分泌物部分黏滑,部分呈水状,每天我们都要分泌 1~1.5 升的唾液。
在我们的口腔中大约居住着 700 多种类的 2200 万个细菌,长时间的拥吻则会让这些细菌获得充分交换。接吻不一定会传染疾病,相反会为免疫系统带来多种多样重要的细菌接触,有效提高免疫力。
当皮肤受伤时,直觉会让我们把唾液用作急救清洁剂。舔舐伤口时,舌头与唾液会将污物清走,此外,唾液不仅含有多种蛋白质、抗体与天然杀菌物质,还具有镇痛效果。通过加速血液凝结,促进细胞新生,可以加快伤口愈合,所含的酶抑制剂还能抵御破坏人体组织的酶类物质。
牙齿与口腔保健尤为重要。自从摆脱石器时代的食物之后,大量的含有过多碳水化合物(也就是黏黏的糖类)的食物登上餐桌,需要咀嚼的根茎食物则越来越少,而这些都使得口腔内菌落状况急转直下。细菌多样性减少,敌人大肆蔓延,从而造成一系列的龋齿、牙龈炎、口臭等问题。荨麻疹、湿疹、银屑病等皮肤疾病,往往是口腔感染的伴随症。因此,细心的皮肤医生不仅会专心于病人的感染问题,还会让他们去看牙医。
牙龈炎往往是口腔内有特别顽固恶劣的细菌在作祟,甚至会让整个有机体瘫痪。患有牙周炎的孕妇出现早产的风险要比健康孕妇高出 7.5 倍,且她们的早产儿往往重量不足。
除了在嘴巴里,其他任何情境下的唾液闻上去都十分糟糕。这种霉臭气味来自于那些生活在牙齿各个角落、牙龈与舌头的生物薄膜上的细菌,它们不与空气接触,默默制造着各种化学物质,比如挥发性硫化物、胺、短链脂肪酸等。在口中时,这些臭臭的物质通常会被唾液、饮料和食物稀释;而当它们走出去时,由于缺水它们便会被浓浓地保留下来。
除口臭清单
- 每天刷两次牙。
- 坚持每天使用牙线,认真深入地清理齿间的缝隙,让氧气接触到厌氧菌,从而清除散发霉臭味的牙菌斑。
- 轻轻刷洗舌头,减少菌苔。
- 扁桃体修复:将导致口臭的扁桃体结石从扁桃体裂缝中挤出。
- 规律饮水:将异味细菌冲走。
- 规律膳食:将异味细菌带走。
- 吃东西时多加咀嚼,有助于唾液分泌:将异味细菌带走。
第 10 章 兴奋与病原体
生殖器黏膜上神经密布,其高敏感度除了让人有时瘙痒、疼痛、灼热,还能给人带来愉悦的享受。
女性外阴前端的“珍珠”是阴蒂,类似于男性的龟头,由“迷你黏膜包皮”包裹在内。很多人认为看到的这部分就是整个阴蒂了,但其实这仅仅是冰山一角,整个阴蒂体要大得多。通过强有力的阴蒂脚,阴蒂向下扩张与阴蒂海绵体相连,总长 6~9 厘米,且成对出现。整个阴蒂连接着外阴内部左右两侧直至阴道,以及能给人带来快感的 G 点。可见的阴蒂头上分布有 8000 个神经与感觉细胞,是男性龟头上的 2 倍,换句话说,再没有其他身体部位能像阴蒂这般完美地装配神经,且一心一意地专心取悦女性。
正如男性包皮下的黄白色包皮垢,在女性的阴蒂包皮下也会积攒类似的分泌物。
包皮垢由细胞、皮脂、细菌、尿混合而成,清水便能洗去。积攒女性包皮垢的黏膜褶皱内温暖潮湿,在清洁皂和剃毛工具的蹂躏后,很容易真菌、细菌、病毒、寄生虫有机可乘。倒霉时这些侵略者还会长期驻扎,于是在性交时会进一步传染给他人。
在过去的 15 年间,美国与欧洲的可传染性病患者人数大大增加。究其原因,可能一来是艾滋病预防没有做到位,二来大多数人更喜欢无保护措施的性爱。
亲密的肌肤接触与性交都会感染性病。
梅毒与淋病
口交不能逃避传染性疾病,于是一些有创造力的人便参照安全套,发明出了“口交套”,这个词起源于牙科的口腔橡皮布。口交套看上去像家用薄膜,在用嘴巴取悦伴侣前,可将其贴在外阴或肛门上。
一些批评人士指责口交膜剥夺了大量的触觉享受,想想也是,贴上这层膜后还能剩下多少激情。然而对一些人来说,口交膜反倒会让他们兴奋,就像性交前垫一块毛巾防止弄脏床单,或是留着袜子不脱去。尽管如此:当您不知道将要与什么人发生关系,或不确定性伴侣是否健康,那么最好还是用上一层类似于安全套的保护膜。
当我在急诊室值夜班时,遇到过很多极为热情的同我握手问好的患者。这种情况下,我一般都能预感到将会发生什么——对方患有淋病或梅毒。通过多年观察,这背后涉及的是心理原因。
其实,淋病不会通过握手传播,而是性交、口交与肛交。此外也不会经由厕所传播。沾在马桶上的病菌往往要比想象中的少。马桶坐垫通常会被定期清洁,而且我们是将大腿,而不是排泄器官直接坐在受污染的马桶圈边缘上。
性病症状包括:早晨,男性淋病患者的阴茎里会流出一些乳脂般的脓液,叫作“早安滴漏”;对女性来说,其症状第一眼看上去通常不是很明显,感染处会有灼烧感、渗液,小便伴随疼痛,或完全没有任何症状。后者的结果是灾难性的,因为未及时发现的淋病会带来更严重的问题,甚至会导致不孕。
当梅毒患者的病菌已经扩散到手部时,与其握手便有可能也感染上梅毒。梅毒有好几阶段分期,倘若未及时发现,将会从生殖器进一步蔓延到皮肤、脊髓、大脑、主动脉、骨骼与内脏中。
对皮肤医生来说,梅毒就像是“疾病中的猴子”,因为它几乎可以模仿所有其他疾病的症状,比如脱发、斑疹、湿疹、疣,这让医生的诊断难上加难。
性病多发生于男男间的性行为,而对女性来说,感染源要更为广泛。比如某老板的妻子染上的性病,很可能是她丈夫上次出差带回来的“小礼物”,不过也可能是在丈夫不在家时从园丁那儿感染上的。
患有某种性病的患者,务必要检查一下自己是否还感染了其他传染病,毕竟这种事总是祸不单行……常见的还有,一些艾滋病患者雪上加霜地染上了梅毒——忘记使用或故意未使用安全套所致。
真菌
外阴被真菌感染时,往往很容易扩散至阴道,导致外阴与阴道同时出现瘙痒灼烧症状,并分泌乳脂状碎屑。对男性来说,真菌感染通常是在包皮下,表现为皮肤黏膜红肿,性交时伴随痛感。
女性外阴褶皱多多、沟壑纵横,因此洗澡时应该轻轻把它掀起打开,确保清洗到各个角落。温水即可,没必要使用清洁皂,皂液反倒会误杀那些尽心尽责看门守卫的菌群。
涉及性行为时,真菌在伴侣间的传播就像是打乒乓球。如果一方健康,那么他(她)仍然可能从患病伴侣那里染上病菌,因此,出现真菌感染的性伴侣应该一起去接受治疗。擦药时,女性患者应给内阴、外阴都仔细涂抹好抑菌霜,一次是不够的,且不要遗漏各个褶皱角落部位,否则,躲在暗地里的病毒细胞随时会进一步扩散。对男性患者来说,应仔细给包皮内外侧涂好药膏。
还有一种真菌来源是肛门:当肠道中驻有很多真菌时,便后擦拭很容易将病原菌从肛门带到阴部,因此对女性来说,便后最好从前向后清洁肛门。如果体内真菌过多,则有必要清洁一次肠道,即摄入高纤食物、开菲尔酸奶、益生菌或药物,从而将致病真菌彻底从肠道中清除出去,为有益菌落提供足够的生存环境。
性行为之外的性病,有时安全套也救不了你
正确使用安全套可以有效防御艾滋病与肝炎,因为安全套能够防止黏膜间的直接接触,避免沾上带有病毒的分泌物。异性恋间艾滋病的感染率并不是太高。
一层橡胶制品——不管什么形式——都可以在鱼水之欢时把大部分病原体拒之门外。然而,也存在很多安全套和口交膜无法防御的性病,这些病毒的病原体不仅能在阴道分泌液与精液中畅游,还能轻松登陆皮肤,特别是生殖器周围与受安全套保护区域之外,亲密的摩擦亲热就能把病菌传染给对方。
阴虱与疥螨
最近,一个年轻的父亲深深怀疑,生活在他阴毛上和那些从睡衣掉到床垫上的蜘蛛形小虫,一定是之前他从圣诞树上清掉的蜱虫幼体,其实它们是阴虱。阴虱不仅活跃在阴毛上,还喜欢往别的地方乱窜,这位患者便是某次在宾馆过夜时沾上的。治疗方法十分简单:彻底剃毛,并使用化学除虱剂或除虱油。
螨虫的传播与性行为不沾边儿,通常携带者身上约有 20 只螨虫,它们尤其喜欢深夜温暖的床铺,让人感到瘙痒和刺痛,导致手脚、乳头、肚脐、生殖器部位出现皮肤病。对于免疫功能较差的身体,螨虫会在寄主身上滋生到数百万只,并继续繁衍下去。
不但握手、铺床,就连将胳膊平置于血压袖套上,都会使螨虫到处翻飞,最后落到新的位置,此时螨虫便会成为流行病传染源。在我以前待过的一个诊所中,有段时间内,从病人到主治医师——所有人都在接受治疗。
传染性软疣
传染性软疣就属于性行为之外的性病之一,它由传染性软疣病毒引发。中央脐凹状的半球形丘疹,类似于粉刺,从中可挤出具有传染性的病毒浆液。成人的传染性软疣往往是位于生殖器部位的性病;对儿童来说,通常来自于皮肤干燥与特应性皮炎,会遍布全身。
关于传染性软疣的感染,我曾遇到过一个十分离奇的病例。一名结束培训之旅的已婚男士回到家后,他的阴茎和阴阜处突然出现大量的小肿块,当我询问他是否有过不正当性行为时,他对天发誓绝对没有,并推测有可能是因为他游泳后用了酒店毛巾,然后回到自己房间手淫所致。也就是说,这名患者没有与他人接触就感染上了传染性软疣,然后又自行缜密地扩散了一遍……
从这个故事中我们所学到的已不言而喻:被感染的毛巾确实可以传播软疣。
疱疹
存在于安全套及其保护范围内的疱疹病毒,还会进一步感染更远处的皮肤。大部分人在一生中某个时候都会染上疱疹,年龄越大,发生重度感染的概率越高。但这种病毒不会在所有人身上爆发,而是受遗传易感性所决定。压力过大、发热、感染、女性经期时都容易出现疱疹,在太阳下暴晒也会,因为紫外线会抑制人体的免疫功能。最好前去检查一下自己的肠道菌群、免疫系统和血液中的微量元素状况,因为这些都与人体的病毒防御功能有着紧密联系。
疱疹病毒喜欢在感觉神经的肌肉神经接头处安家。在神经受到刺激后,病毒会沿着感觉神经一路蔓延到嘴唇或生殖器,患者甚至会有所察觉:恼人的麻痒刺痛感。到达目的地后,它们会开始大肆屠杀表皮细胞,于是皮肤上便出现了小水疱和痂皮。
根据发病部位,疱疹病毒主要分为两类:口唇疱疹与生殖器疱疹。但两者的嗜好并非完全绝对,因此口交便有可能使病毒从下面传播到上面,比如吻遍全身的狂吻和给女性口交。
通常情况下,只有水疱具有传染性,一个星期左右结成的疮痂则没有。常见的治疗方式包括涂药与服药,如阿昔洛韦和喷昔洛韦,硫酸锌凝胶也是不错的选择,物美价廉且无须处方就能在药店买到。与其他成分相比,硫酸锌的优点在于它不但可以消除皮肤痛痒,还能治愈已经破裂的疱疹。传统的阿昔洛韦仅适用于伴随蚁走感的初期阶段,当疱疹进入到水疱阶段时,阿昔洛韦便不再有效,且此时的病毒已具有抵抗力,但硫酸锌不会这样。另外,低强度激光、热针、皮肤专用的染料激光器,都是常见的疱疹高温疗法。
尖锐湿疣
安全套无法完全预防尖锐湿疣,湿疣病毒可以在阴阜、阴茎、龟头、尿道口、睾丸,以及外阴、阴道、肛门落户,肛交后甚至会感染到直肠。尖锐湿疣鸡冠状的表面十分容易辨认,呈肤色或红棕色,有时也会与无害的痣肿块和不具传染性的纤维瘤相混淆。
尖锐湿疣形成于人乳头瘤病毒(HPV),HPV 有一百多种变体,其中一些是定居在脚部或手指的寻常疣;另一些则是生殖器疣,其中有几种具有致癌性。
专家建议,青春期前的少女和少年,都应该接种 HPV 疫苗。少年和成年男性都有感染 HPV 病毒的可能性,携带者会将其传播其他人,严重者还会导致癌症。
第四部分 你食,即你肤
第 11 章 好皮肤“吃”出来
摄入的食物会影响皮肤外观,因此,保持肠道健康有着重要意义,因为在分解的食物抵达皮肤前,必先经历肠道部位。肠道与皮肤是一对好朋友,它们相互交流沟通,共同保护着整个有机体——一个从内,另一个从外。
一位心身医学的教授来给我们讲课。当教授向所有人提问:“亲爱的同事们!营养和食物间的区别是什么?”很多在场的同事——他们早已都是各自领域经验丰富的专家——却没有任何反应。
安静,不知所措,沉默的场面十分尴尬。于是我急忙站起来大声回答:“营养强调的是生物化学,食物更看中我们的乐趣!”教授很愉快地接受了我的答案,讲座也终于得以继续下去。
在营养医师群体中,“健康食品痴迷症”尤为盛行,这是一种神经性的健康食品强制症。恰恰正是这些专家自己在清心寡欲地遵守各种饮食营养规则,而完全丧失了享受食物的乐趣。
营养缺乏、卡路里过剩、食物过敏或不耐受、消化不良和食物成分比例,都会直接反映到皮肤上。
食物在通过血液和淋巴为有机体吸收前,早在口腔咀嚼时,便已由消化酶开始预先消化。然后,食物进入到胃部由胃酸分解,再进入小肠由各种消化酶进一步分解。最后,分解好的成品大致分为两类:维持正常生长发育所需的宏量营养素,包括碳水化合物、蛋白质、脂肪,以及珍贵的没有热量的微量营养素,包括矿物质、微量元素、维生素、氨基酸、植物生化素(植物化学物质)和必需脂肪酸。
11.1 宏量营养素:有机体的能量源
主要由蛋白质、脂肪和碳水化合物组成的宏量营养素,构成了人体所需的基本物质,我们的身体从中汲取能量。值得一提的是,酒精算作一种宏量营养素的特殊能量源。虽然从严格意义上来讲,水也算宏观营养素,但由于机体从中几乎无法获取任何能量,水通常都被单独考虑。人体至少有 60% 是水,水是人体最不可或缺的一部分,虽然听上去似乎多得取之不尽,但仅仅缺水 0.5% 便会产生干渴感,7% 则会导致重病,身体也无法继续正常工作。相反,损失 15% 的蛋白质或 90% 的脂肪身体才会进入危急状态。总之,缺水要比其他任何养分的缺失危险得多。
碳水化合物
为了在咀嚼时将固体食物初步粉碎分解成糊状,口腔中分布有三对唾液腺负责唾液分泌。唾液的黏稠度分为稀薄流质、黏滑、稀薄且黏滑三种,其中所含的 α-淀粉酶会使碳水化合物在口腔中开始第一道消化过程。
吞咽之后,糊状食物将会经由食道进入胃,喷射而出的胃酸会杀死一切潜在的病原体。举个例子,一段含有蛋白质的小香肠进入胃部后会由胃酸进一步分解,其中的脂肪会被降解为小小的脂肪球;碳水化合物会被更多的胃液分解成单糖,比如葡萄糖、半乳糖和果糖。然后,这些小能量包会通过小肠黏膜进入到血液,再由血液循环分配到有机体的各个角落。比如葡萄糖会进入所有人体组织,包括皮肤,葡萄糖是皮肤维持细胞工作的重要燃料。最后的剩余部分将会作为糖原储存在肝脏中,当缺乏新的食物补给时,储备葡萄糖便会重新进入血液。
我们的身体收集葡萄糖、各种各样的碳水化合物、蛋白质,作为建筑材料提供给皮肤的每一层。同时生成的还有酶、抗体、荷尔蒙、凝结剂和血型物质。此外,储存基因信息遗传物质的组建也少不了碳水化合物忙碌的身影,氨基酸与脂肪的代谢都离不开葡萄糖。
酒精
胃里 20% 的酒精会进入血液,其余 80% 则会进入小肠,然后迅速扩散到整个有机体中,并由肝脏逐渐分解。在肝脏中,所有类型的物质都会被分解、转换与储存,除了碳水化合物、蛋白质、脂肪,还有药物、酒精、毒品、食物毒素。此外,重要的血液蛋白——为伤口止血的凝血因子与分解脂肪的胆汁酸也在肝脏中合成。除了糖原,铁、铜、锌、锰等微量元素以及维生素也都储存在肝脏中,为某一时刻的大量需求做好准备。
血液中的酒精促进血管活性的激素让面颊发红。红葡萄酒中影响血管活性的成分叫作酪胺,会使血压升高,引起头痛,并让皮肤泛红。酪胺还会阻碍组胺代谢,因此一些人身上会出现红色丘疹、流鼻涕,并引发循环问题和肠胃不适。此外,血液中酒精含量过高有损于男性性功能。
酒精具有利尿作用,会让人体丧失大量水分,使皮肤组织变得干燥干瘪,通过排尿,人体排泄出大量的液体与矿物质。原来,酒精会妨碍脑垂体分泌后叶加压素。在夜里,人体会大量分泌这种“抗嘘嘘激素”,从而减少尿液生成,避免持续排尿。如果晚上大量饮酒,半夜一定会尿急上厕所。第二天,大量液体、镁、钙的流失全都会写在面部皱纹和黑眼圈上,还有宿醉感、心跳过速或心律不齐等问题。
长期饮酒会使男性睾酮水平下降,使男子女性化,失去大量体毛(少于头发),男子汉气概也会缩水,甚至长出乳房。过多的酒精还会损害控制面部血管的神经,导致血液循环系统无法对日常的冷暖、压力、伤害和恼怒做出正常反应。酒渣鼻患者的皮肤极为敏感,鼻部潮红且布满丘疹,如果饮酒会使情况进一步恶化,直到变成增生肥大型酒渣鼻,也就是常说的“酒鬼鼻”。
简而言之,每天饮用两杯葡萄酒便会损害人体的抗病毒能力,感冒时饮酒则会加重病情。长期酗酒还会扰乱人体中的微量元素结构,尤其是锌、维生素 D、维生素 A、叶酸与其他 B 族维生素,皮肤的新生细胞也会被白白浪费,从而更容易出现皮肤感染、发炎以及伤口愈合障碍。
蛋白质
蛋白质有着独一无二的蛋白质结构,由 21 种不同的氨基酸以各式各样的序列组成。吞咽下的蛋白质着落在胃部,会由胃中 pH 值 1.5 的胃酸完全粉碎。接下来,剪切酶胃蛋白酶会将这些短小的蛋白质碎块剪得更碎。然后蛋白质碎片从胃部进入小肠:在这里,由胰腺喷射出大量的消化液,会与来自小肠黏膜细胞的分解酶一起加工粉碎蛋白质碎片,直到剩下游离氨基酸(组成现存蛋白蛋的基本物质),会经由搬运工转移到血液中去。
皮肤在蛋白质的协助下生成角蛋白(即角质),用来建构细胞骨架、维持细胞代谢,搭建皮肤每一层的结缔组织和支持组织,尤其是细胞的表层结构。此外,皮肤免疫系统和一切信使也都需要蛋白质。
构成蛋白质的氨基酸是免疫系统的“特别能量餐”:它们不但会根据需求变身为葡萄糖,还是组胺和神经递质等组织激素的前身,没有它们我们的皮肤将感觉不到触碰和瘙痒,更不能把信息传递给大脑。
身体的每一种蛋白质都有着自己独特的氨基酸排列次序,未经消化的蛋白质会被身体视为入侵者,会有引发机体过敏或生成防御反应的危险。因此,身体往往都会竭尽所能在消化过程中将食物彻底分解,直至全部粉碎成微小的中性氨基酸建筑材料。
脂肪
脂肪对我们来说不可或缺,是碳水化合物之外第二大能量来源,是作为应对饥荒的长期应急能量储备,是人体的热绝缘体,同时脂肪垫还保护着内部器官免受压力和冲击带来的伤害。
在摄入膳食脂肪的同时,人体还获得了脂溶性的维生素 E、D、K、A,只有搭配脂肪,这些维生素才能进入血液。如果直接单吃黄瓜或西红柿,人体将无法吸收到上面所提的维生素,因此在调拌沙拉时应加入适量的食用油。
脂肪的组成要素包括甘油三酯、胆固醇(胆固醇分子与脂肪酸间的化学键联)、脂肪细胞膜。抵达小肠后,在消化道蠕动和胆汁酸的共同作用下,脂肪会被乳化成相互混合的脂肪微粒和甘油。接着,胰液中的酶会进一步将脂肪粉碎成更小的微粒——脂肪酸与胆固醇——然后将其打包成供以输送的粒子。通过所谓的胶束,脂肪微粒进入肠黏膜细胞并在那里进行重组,然后与转运蛋白相连,生成叫作乳糜微粒的新产物,并由淋巴系统输送到血液中。
皮肤中的这些脂肪成分会被多次回收利用,不仅会与蛋白质共同构建皮肤保护屏障和细胞膜,还会在炎症系统处兼职。脂肪还是人体自身的润肤露皮脂与保护屏障油脂的来源。此外,我们所摄入的或由人体自身合成的胆固醇,也会被用来砌建皮肤细胞膜。对于维系皮肤功能完善的维生素 D3 和其他很多激素(例如皮质醇),脂肪也在它们的合成过程中扮演着重要角色。
对减肥来说脂肪也十分有用。它可以让饱腹感持续更久,同时还是重要的风味载体,是让食物可口诱人的快乐因子。拥有高浓度微量营养素的脂肪十分健康,来自油菜籽、椰子、亚麻子、坚果、牛油果、高脂肪鱼类等未经提纯的非工业脂肪,都属于我们平时应该摄入的高级脂肪。
坚果高热量的特点常常让很多人望而却步,但事实上,仅有一小部分热量会被人体利用。我们的牙齿无法完全磨碎坚果,消化系统也无法彻底将其分解,因此,大部分未经消化的果仁都会直接被人体排出。热爱坚果的松鼠们吃得更多,但是您有看到过体型肥胖的松鼠吗?
不对坚果过敏的人每天都应该吃一些坚果,这样有助于降低罹患心血管疾病、癌症和器官炎症的风险,并能延长期望寿命,使皮肤看上去更年轻。同时,坚果还是不饱和脂肪酸、矿物质、植物纤维、维生素与植物生化素的完美综合体。
乏味的低脂食谱其实很难让人实现减肥目标,这是因为缺乏脂肪的食物无法让人产生真正的饱腹感,消费者最后往往吃得更多。没有脂肪的食物,吃起来索然无味,更别提把整个减肥食谱撑下去。此外,很多食品往往会通过直接添加更多碳水化合物的方式,来实现所谓的“低脂”成分。于是这么一来,减肥计划从一开始就失败了。
11.2 微量营养素:新陈代谢的微调
现代人的寿命虽然更长,但这并不意味着大家都过得健康。从遗传、生物、生理角度上看,我们与石器时代的祖先其实相去无几,但是食谱却发生了质的转变。石器时代人类的饮食富含高蛋白和大量的不饱和脂肪酸,而含有较少的饱和脂肪酸,并且还有着丰富的膳食纤维,从而放缓并平衡碳水化合物的吸收。旧石器时代的饮食,也就是现在兴起的“古法饮食”,营养丰富,富含植物生化素,与我们现代的工业食品相比,是真正的健康和预防急先锋。“古法饮食”中维生素含量是现代饮食的 3 倍,矿物质含量是 2 倍;再比下去,现代饮食唯一的加分项也只有卡路里了。
祖先们的食物含有丰富的钙与钾,野生动物瘦肉富含蛋白质的同时还含有大量 Ω-3(Omega)脂肪酸;现代人工饲养的动物通常 30% 以上都是脂肪,且没有任何 Ω-3 脂肪酸。我们每天吃进去的食物,超过 70% 都是由工业加工、精炼、加热而成,在此之上还添加了色素、香料和防腐剂,大部分的烘焙食品也是由精白面制成,只含有少量的膳食纤维。
现代生活就好像是一个悖论:尽管过得十分富足,但日常饮食却往往缺乏人体所需的营养成分,缺乏对人体有益且必需的微量营养素,而这对我们的健康有着直接的影响。微量营养素缺乏会导致细胞提前老化、细胞功能受损、遗传物质损伤,所有的器官都会受到影响,首当其冲的便是皮肤,更确切地说,会加速皮肤松弛、起皱,罹患皮肤癌的风险也大大提高。
尽管微量营养素不像宏观营养素一样为人体提供能量,但它们仍然是人体的必需物质,少了它们很多代谢过程都将无法进行。微量营养素包括维生素、矿物质、微量元素、植物生化素和最基本的脂肪酸。
维生素
我们需要通过膳食来摄入维生素,是因为人体不能合成或合成量不足以维持生理所需。维生素在我们的身体中扮演着重要的生物催化剂和代谢调节剂的角色。
只有当所有维生素都处于平衡状态时,皮肤才会健康,特别是之前多次强调的维生素 D,以及为了抗衰老而服用或涂在脸上的维生素 A、C、E,还有庞大的维生素 B 族、生物素、叶酸。维生素 B 族通常以膳食补充剂出现,但并不建议所有人都额外摄入,而是仅当血液或机体明显缺乏时再补充。维生素 B 缺乏在皮肤上的反应包括:嘴角开裂,嘴唇发炎,舌灼痛,面部、头部、耳部甚至皮炎部位出现脂溢性皮炎,皮肤粗糙,脱发,指甲易断裂,皮肤感染,等等
纯素食主义者十分容易缺乏维生素 B12,这是因为维生素 B12 存在于动物体内,植物中几乎没有。因此,对“杂食动物”来说基本上没有任何问题,素食主义者也可以通过禽蛋与奶制品获取维生素 B12;但对纯素食主义者来说,只能通过膳食补充剂来获取。
患有胃黏膜疾病的人也有着维生素 B12 缺乏的困扰,这是因为炎症使得体内缺乏维生素 B12 的保护者与运送者,严重时患者需通过注射的方式来获取维生素 B12。
维生素 B12 缺乏会导致一系列的健康问题:贫血、皮肤皴裂、湿疹、黏膜病变、脱发;甚至神经损伤,即刺痛感、麻木感、疼痛感,以及明显的行动困难等。
膳食补充剂
膳食补充剂只能作为人体摄入维生素的第二选择。因为它提供的仅仅只是单独某种提取物,而不是含有多种微量营养素的特制“天然鸡尾酒”。但对于难以实现平衡饮食与高度天然饮食的情况,膳食补充剂便是可取的备用方案。随着工业化在农业领域的不断推进,农药的大量使用和土壤贫瘠问题,使得服用膳食补充剂具有意义。即使未对食品进行精加工,真正的“纯天然”食品也是少之又少。
另一种需要服用膳食补充剂的情况是:患有某种疾病,经医学检测确定血液中缺乏某种微量营养素时。未经血液分析而盲目补充维生素或微量元素的做法并不推荐——物极必反,过多的营养素也会带来副作用。
过量摄入维生素 E 诱发致命心血管疾病,过量摄入维生素 B12 造成痤疮爆发,过量摄入 β-胡萝卜素增加吸烟者罹患肺癌的风险。关于运动员的研究发现,在运动引起氧化应激的同时,由于规律的训练,运动员的自身防御系统会始终处于活跃状态,而补充额外的维生素则会摧毁这一人体自我激励机制。
富含维生素的膳食搭配不但能让人保持年轻,还能预防癌症,至于维生素补充剂是否也有此功效还存在争议。此外,对于摄入膳食补充剂的合理剂量,具有参考性的建议少之又少。因此,最好先做一次血常规检查来获得自己的准确数据,从而再决定是否要服用膳食补充剂。同时,还应去家庭医生那里检查一下是否还存在其他压力因素(与疾病相关),从而确定补充额外的维生素是否有意义(比如会与某种药物相冲)。当确实检测出血液中缺乏某种维生素时,便可通过摄入膳食补充剂的方式进行平衡。
氧化应激与游离基清除剂
氧化应激反应指身体与具有攻击性的“流氓独臂氧”(超氧阴离子或超氧自由基)相遇后,所产生的化学性组织反应。氧化应激会损害人体组织与细胞。
坏消息:可憎可恶的氧化应激的产生仅仅是因为我们的存在,时刻都在发生,阳光照射、抽烟、发炎与运动还会加速其进程。
好消息 1:身体对这些入侵者并非毫无防备,它会产生一系列的由酶与其他物质组成的作战单位,然后众志成城地冲向那些“独臂流氓”与其中和。
好消息 2:定期做运动可以明显提高自体防御体系的战斗力,即促进修复酶和抗氧化剂的形成。这些游离基清除剂会在整个有机体中到处巡逻,严密搜寻并修复各种身体损伤。此外,身体会不断大量产生这类抗氧化剂。
下面是一些来自新陈代谢的主要自体抗氧化剂:谷胱甘肽、尿酸、胆红素、褪黑素、辅酶Q 10。通常情况下,人体能够生产足够的辅酶Q 10。因此只有在身患重病或负荷超载等特殊情况下,才需要以霜膏或药片的形式额外进行补充,而不是像广告中所宣传的返老还童仙丹,需要大肆进补。
虽然身体在生产抗氧化剂方面已经做得很好,但仍然需要外界帮助。通过膳食摄入额外的抗氧化剂,我们看上去更为年轻,皱纹减少,罹患癌症和动脉硬化症、甲状腺炎、风湿病、神经紊乱等器质性疾病的风险也会大大降低。
额外的抗氧化剂应从未经工业加工的植物性食物中获取,这样您将在多方面获益。各种彩色蔬菜、水果、坚果、种子、谷物、香料、全麦,都是混合了维生素、植物生化素和植物纤维的“鸡尾酒”,仅需一份便收益多多。人们还为其创造出了一个时髦语:“超级食品(Superfood)”。超级食品并不意味着必须购买充满异域风情的进口产品,本地产物便足以满足需求,毕竟很多进口产品往往都有着重金属和农药过剩的危险。
与富含微量营养素的超级食品相反,快餐则含有大量的宏量营养素——脂肪与碳水化合物,但除此之外也就没什么了。
食用色素
维生素和植物生化素都属于抗氧化剂。
植物生化素不但存在于植物性的食品中,还存在于咖啡、茶、红酒中。植物生化素同时履行着多种功能,包括赋予植物色彩、味道及特定的防护功能,还保护植物免受紫外线、细菌、腐烂、被捕食的侵扰。因此,我们食用植物获得的好处正如植物从植生素中获得的完全一样。比如红茶中的丹宁酸往往被作为自然疗法,用于促进伤口愈合、镇静黏膜与皮肤炎症,是没有任何危险的好法子。
以下是健康的植物色素一览:
位居第一的是来自黄色、橙色、红色蔬果的橙色类胡萝卜素,目前已知的天然类胡萝卜素约有 600 种,其中约有 50 种富含维生素 A 前体,胡萝卜素和番茄红素对皮肤好处多多,它们的一个分子便能使 1000 多个具有毁灭性的单键氧丧失战斗力。β-胡萝卜素会在人体内转换成维生素 A,对免疫系统、癌症预防、细胞生长、皮肤更新以及视力有着重要意义。关于番茄红素的最高机密是:**食用含有高倍浓缩番茄红素的番茄膏要比任何昂贵奢侈的护肤霜胜出几倍,这是真的!番茄汁同样也很好,如果再加几滴油进去,将大大提高肠胃对脂溶性维生素的吸收。**番茄红素可以有效预防皱纹,保护皮肤不受阳光损害,还能够降低罹患心肌梗死、乳腺癌、胃癌、前列腺癌与退行性眼部疾病的风险。
有益身体健康的还有绿色的叶绿素,比如菠菜、生菜、西兰花、欧芹、小麦草等都富含叶绿素。此外,来自绿茶、柑橘类水果、浆果、洋葱、山楂与黑巧克力的黄酮类化合物,与来自蓝紫色葡萄、红酒、紫甘蓝、茄子、樱桃、蓝莓的花青素也十分重要。最佳摄入方式当然是多彩混合,从天然园圃中,我们便能获取心脏与皮肤所需要的一切。
在此基础之上,如果能坚持做运动,保持睡眠充足,定期放松自己,将大大有助于保持身体健康与青春活力。
微量元素
微量元素通常指人体必需的矿物质,正如其名,“微量”就足够了。微量元素属于微量营养素,缺乏时会引起疾病,过量会变成毒药,损伤人体。微量元素摄入不足,往往与个人饮食习惯有关。
硒(Selen):一种具有高度抗氧化作用的微量元素,为皮肤、头发、指甲、甲状腺提供重要的细胞保护。对男性来说,硒是精子的重要“建筑原料”,与男性的生育能力息息相关。
巴西果、椰子、西兰花和卷心菜等芸薹属,以及洋葱、大蒜、菌类、芦笋、兵豆等荚果中都含有大量的硒。部分养殖场也会专门为动物饲料添加硒,从而使肉类、鱼、禽蛋也成为我们日常重要的硒来源。
锌(Zink):维持每天 300 多种酶运作的必需因子,酶是由蛋白质组成的生物催化剂,在新陈代谢中伴随并协调着各种化学反应。锌不仅广泛参与人体内与皮肤中的各大进程,比如遗传物质的组建,蛋白质的生产,皮肤、指甲和毛发中的细胞分裂,还协助皮肤角质化、建构保护屏障、加固毛发,并能够促进伤口愈合,加强人体免疫系统。此外,锌还是一种抗氧化剂,可以有效抑制过度活跃的雄激素、各种细菌与疱疹病毒。因此,皮肤医生通常采用补锌(涂抹与内服)的方式来治疗皮炎、感染、痤疮、脱发,收效十分显著。
缺锌会严重损害皮肤、黏膜、头发和指甲,当肠胃出现针对锌元素的吸收紊乱时,手指和指甲部位以及各种身体孔口处(嘴巴、肛门、鼻孔)受到的影响最大,症状包括脱发、脆甲症、皮肤湿疹、嘴角开裂、口腔溃疡,并让人更容易感染上疣和脚癣。此外,勃起功能障碍、性欲降低、身体疲乏也属于缺锌症状。对此,可通过食用动物内脏、肉类、奶、奶酪、禽蛋等动物性食品和坚果、全麦、贝类,即以膳食方式进行调节。
一次血常规检查可以更准确地测定自己是否缺锌,患者带上自己的报告去医生诊所,会使诊断更有效率。有很多来到我诊所的儿童患者,通常都是先在儿科看过后,涂抹了针对异位性皮炎的护肤霜和激素软膏却不见疗效。对此,一次血液中的锌测定便能立刻找到造成皮肤问题真正的病因:与锌缺乏相关的湿疹,补锌三周后皮肤便能痊愈。锌还能有效缓解过敏性湿疹,对于疗程较长的情况应该注意:锌会降低体内的铜水平,因此,服用补锌药片不应超过三个月,同时应定期进行血液检查。
铜(Kupfer):对于很多种酶的合成,铜也必不可少。在皮肤中,铜不但让结缔组织变得有力、紧绷、富有弹性,还能够促进皮肤黑色素的合成,减少自由基,参与信使制造,以及血液循环的调节和遗传信息的转移。富含铜元素的食物主要是谷物与荚果。
硅(Silizium):也是一种超级微量营养素,作为微量元素在人体中的所占份额居于第三位,仅次于铁与锌。对皮肤来说,硅不但有助于稳定角质和皮肤保护屏障中的“砖块”,加固指甲与毛发,丰盈头发;还参与到结缔组织中保持皮肤紧致,为身体塑形,在一定程度上缓解皱纹、脂肪团、生长纹等问题。
富含硅元素的食物包括绿色豆类、谷物(主要是黄米)、啤酒和矿泉水,膳食补充剂往往是含有硅酸、二氧化硅和硅盐,且能溶于水的泡腾片。
铁(Eisen):铁元素对人体内的氧气运输和红色血细胞中血红蛋白的合成发挥着决定性作用。
缺铁患者不仅面色苍白、身体疲乏、抵抗力薄弱,还有着脱发、脆甲、结缔组织松弛、嘴角开裂、鲜红的“漆舌”等问题。缺铁极为常见,尤见于月经期间大量失血的女性、消化系统出血和慢性感染的患者身上,此外,过量饮用咖啡和红茶也会有碍于身体对铁元素的吸收。为促进膳食中铁元素的吸收,最好能同时摄入维生素 C,比如喝几口橙汁;富含铁元素的食物包括肝脏、肉类、禽蛋、鸡油菇、香料草、黄米、芝麻、荚果、亚麻籽、可可……其中,动物性的铁元素可以更好地被人体所吸收。
脂肪酸
脂肪酸对皮肤至关重要,其中,最为本质的长链多不饱和脂肪酸有助于抵抗各种皮肤炎症(比如特应性皮炎或银屑病),但它无法由人体自行合成,必须通过膳食摄入。此外,长链多不饱和脂肪酸还参与皮肤保护屏障的建筑,保护遗传物质染色体,防止老化过快。
按顺序来说:脂肪的黏稠性随着周围温度的变化而改变,固体脂肪含有大量的长链饱和脂肪酸;相反,液态油主要含有一种或多种不饱和脂肪酸,因此,富含大量不饱和脂肪酸的植物油大多数都为液态。
短链脂肪酸会散发香气,因为含有挥发油,常常会被化妆品行业拿去做香水。此外,屁和大便之所以会散发臭气,也正是短链脂肪酸与其他肠内气(CO2、甲烷、氢气、硫化物、氨的混合物)的共同作用,后者的产生则来自细菌对食物的分解。
当人体缺乏脂肪酸时,会出现皮肤干燥、多皮屑、异位性皮炎与其他皮肤发炎感染问题,还会造成血液循环问题与痛觉障碍。据最新研究表明,Ω-3 脂肪酸能够控制癌症,而过量的 Ω-6 脂肪酸则会助长癌症,因此,对大多数皮肤病患者来说,进行一次血液脂肪酸分析是很值得的,这有助于确定自己体内到底富含哪种“欧米伽”,而缺少哪种“欧米伽”。
如果摄入大量 Ω-3 脂肪酸,把 Ω-6 脂肪酸驱逐出去,将降低身体与皮肤发炎的可能性。
Ω-6 脂肪酸经常会摄入过量。植物性版本(亚油酸)存在于大多数的色拉油中,比如玉米胚芽油、蓟油、葵花籽油;动物性版本则大量存在于鲜肉、香肠和黄油中。
在石器时代,人体中 Ω-3 和 Ω-6 脂肪酸的比例相对平衡,大致为 1:1。营养学所提供的可耐受最高比为 1:5,但如今在日本,其比例长期停滞在 1:4,西方世界更是攀升到了 1:10,甚至 1:20,随之而来的便是各种文明病、身体组织发炎和皮肤问题。据研究,因纽特人、日本或挪威的渔夫们体内仅含有 3 克的花生四烯酸(Ω-6 脂肪酸的一种),消费大量肉类的发达国家人口则高含 30 克,也正是这些发达地区,面临着严重的风湿病、癌症、动脉硬化症的威胁。
倘若不愿通过膳食补充胶囊来摄入重要的脂肪酸,那么下面则是一些供您参考的天然来源:从亚麻籽油、菜籽油、奇亚籽、大麻籽、核桃油中,我们可以获取 α-亚麻酸等植物性 Ω-3 脂肪酸。尽管人人都爱的橄榄油并非主要的 Ω-3 脂肪酸来源,但它仍对人体健康好处多多,因此依然值得推荐。据统计,可以至少延长 2 年寿命的“地中海饮食法”中,橄榄油充当着主要的脂肪来源。
拥有宝贵 Ω-3 脂肪酸的还有高脂肪海鱼,与植物性来源相比,它们有着更强的抗炎能力和更为有效的有益影响,这是因为植物性 Ω-3 脂肪酸在转换成动力物质 DHA 和 EPA 后,身体只能有限地吸收其中一部分。因此,我们应当每周至少吃两次高脂肪海鱼——最好是鲱鱼、鲭鱼、鲑鱼、金枪鱼、沙丁鱼。且最好是野生鱼,而非渔场养殖鱼,因为通常饱食富含 DHA 与 EPA 的海藻。
虽然鸡蛋也是 Ω-3 脂肪酸的来源之一,但前提是母鸡处于自由放养、食用青草与种子的条件下,才会达到对人体有益的含量。当一些母鸡额外食用海藻或鱼油时,鸡蛋中 DHA 与 EPA 含量将大大提高。
不幸的是,由于现在很多鱼体内累积有甲基汞、二恶英、类二恶英等有毒物质,亚麻籽油便成为更安全的 Ω-3 来源,很多人还会通过直接服用亚麻籽来帮助消化。但是,纯亚麻籽中往往含有大量的镉,这是由于无数次的岩石风化与火山爆发使得土壤中沉积了大量的镉元素。相反,纯亚麻籽油的危害则大大降低,这是因为镉元素通常存在于亚麻籽的外壳中。亚麻籽油和鱼油确实可以在方方面面显著提高我们的健康水平,省去医药开支。此外,市面上各种通过审查的油类与胶囊,可以在阅读产品包装信息后理性购买。
第 12 章 饮食习惯与生活方式是如何影响皮肤的
大自然为我们准备的是一套杂食齿列。因此,只要不是过于频繁,偶尔在餐盘中加一块肉也是可以的。
大多数素食主义者只放弃了畜禽肉和鱼,而依然食用禽蛋与奶制品。
素食者与绝对素食者通常都是认真生活的人,他们大多数都很少抽烟,且十分关注自己的身体。
在饮食方面,素食者会选取富含植物纤维的食物和各种健康的蔬菜,不但有效降低了染上文明病的风险,还有助于避免罹患肥胖、高血脂、糖尿病、心血管疾病、痴呆、肠癌等疾病,然而代价则是更容易出现骨质疏松、皮肤湿疹、皮肤干燥、脱发、脆甲、嘴角开裂、黏膜病变等问题。
对绝对素食者来说,由于缺乏来自奶制品的钙和来自鱼类的 Ω-3 脂肪酸,只能通过植物性的 α-亚麻酸来获取,但只有一小部分的 α-亚麻酸会被人体转换,效率不是很高。除此之外,由于拒绝来自深海鱼、禽蛋奶的维生素 D,绝对素食者会接受充足的阳光照射,食用牛油果、鸡油菌、蘑菇,但这些远远不够,还会出现维生素 D 缺乏。同样,由于植物中所含的铁元素无法有效为人体所吸收,伴随绝对素食而来的还有缺锌、缺铁问题。
合理搭配,适度适量最为重要。过分强调某方面,乃至绝对极端化,都会造成不良后果。皮肤症状通常是多方因素共同作用而成的,比如遗传、环境、生活状况(关键词:压力)、心理、饮食等。
表观遗传学涉及的是:在外界因素影响下,遗传物质中的基因如何被激活与切断,它解释了为何基因相同的物种,会拥有明显不同的外部特征(发色或躯体大小),罹患不同疾病。举例而言,通过改变维生素叶酸的剂量,可以完全改变克隆鼠的皮毛颜色与体型,因此,遗传物质完全一致的克隆鼠却会看上去完全不一样。
影响我们基因的首要因素已被发现。一个人是在乡下还是在城市中长大,对哮喘与过敏的发生都有着重要影响。甚至药物与食品、皮肤上的菌落,都可以操纵我们的遗传物质。
更令人担忧的是,对于还未出生的胎儿,其父母却早已开始影响他们的表观遗传信息,父母的生活习惯会直接影响到胎儿的基因。但值得庆幸的是,不利的基因族系并不会注定新生命的命运,通过合理的生活方式,健康的膳食搭配,将会为基因带来很大的积极影响。同理,倘若选择不健康、非理性的生活方式,则会恶化早期的错误基因编程,或是损坏原本完好的基因结构。
12.1 痤疮与丘疹
在西方文明国家,80% 的青少年都会有痤疮粉刺问题。如之前所讲,痤疮的产生是由于皮脂腺过分活跃、毛孔过度角质化,以及痤疮细菌的大量繁殖。其中,过度刺激皮脂腺的因素有很多,包括荷尔蒙、生长因子,当然还有食品配料。
大部分人认为痤疮是典型的青春期表现,但实际显示,很多青春期早已结束多年的成人却依旧饱受痤疮之苦。因此,关于“痤疮”这一话题,只谈论皮脂腺是远远不够的,而是应深刻认识来自饮食的影响。痤疮属于文明病,是牛奶过量和“拿铁玛奇朵一代”的典型症状。
我们每天摄入的牛奶添加剂会使皮脂腺扩大,导致身体更容易发炎,并增加罹患糖尿病、痴呆症,很有可能还有癌症的风险。
牛奶并非普通的日常食品,它肩负着一项重要的生物使命。在人或动物出生后,牛奶中所含有的信号系统可以促进宝宝们的生长,而成年人早已停止生长发育。据此,尽管牛奶富含有重要的氨基酸,但大量饮用牛奶对成年人来说实则有害,因为其中的激素反倒会刺激细胞向肿瘤方向恶性生长。
除了雄激素,另一种具有决定性的痤疮导火线是血液中的胰岛素样生长因子 1(IGF-1):青春期结束后,人体中的 IGF-1 水平通常会下降,这也解释了青春期结束的成人,为何能同时保持体内含有大量的雄激素,却没有任何痤疮。长有痤疮或开始出现痤疮的成人,血液中有着较高的 IGF-1 水平。这一信使会提高脂质含量,使得喜脂的痤疮丙酸杆菌在毛孔中疯狂滋生,然后进一步产生黑头,皮肤也开始发炎。
此外,鲜奶中的基因信使事实上是母牛提供给小牛犊的生长信息,这些信使由小分子核糖核酸(Mikro-RNA)组成,就像是可以校准、调整基因的微型调节器,其体积小到近似于纳米微粒。一纳米是一毫米的百万分之一,将纳米微粒与足球相比,就相当于把足球与地球相比。一根头发大约有 100000 纳米粗,细菌通常有 1000~10000 纳米大,病毒则仅有 100 纳米——牛奶中充满了这些微小至极的基因操控 RNA 微粒。
据最新研究发现,饮用鲜奶会同时摄入大约 245 种属于牛类的信使,它们会影响到超过 11000 种人类基因;研究还表明,这种对基因的影响会使人体组织过度增生,增加罹患癌症与糖尿病的风险,并会加速老化进程,造成肥胖问题,即便是巴氏消毒奶也仍然含有一定量的具有生物活性的小分子核糖核酸。
另一方面,有很多关于牛奶有益人体健康的研究指出,牛奶是钙与蛋白质的优质来源,可降低罹患肠癌的风险。尽管如此,最新研究显示,成人每天摄入牛奶不应超过 200 毫升,处于生长阶段的儿童每天 500 毫升,至于明确上限至今还未能确定。但学术界可以肯定的是,成人每天摄入 1 升以上的牛奶算作过量,日积月累会对身体造成长期损害,正如帕拉塞尔苏斯(Paracelsus)所说的,“过量即毒药”。此外,为了促进肌肉生长,很多健身达人都会饮用添加有酪蛋白与乳清蛋白的混合型饮料(通常还添加了大量的牛奶),细心的人会发现,他们同时还新添了很多痘痘,即使是无乳糖牛奶也无法避免这一问题。
一些人的消化系统内缺乏水解乳糖所必需的乳糖酶,导致其无法将牛奶中的乳糖转换为单糖吸收。于是,当摄入的乳糖无法被消化时,会在肠体中开始发酵,人体便会很快出现腹痛、腹胀、腹泻等问题。因此,乳糖不耐的人应购买“无乳糖牛奶”,这也在很多非乳糖不耐症的人群中成了一种时尚。而对牛奶爱好者来说,燕麦浆、杏仁乳、米浆、椰浆、大豆浆也可作为与牛奶交替饮用的健康选择。
发酵后的奶制品危险性明显下降,然而在过去的 10 年内,患文明病的人群数与奶酪的消耗量却同时增加了 5 倍,隐约存在于二者间千丝万缕的关系并不能完全排除。但至少可以肯定的是,开菲尔酸奶(Kefir)、酪浆(Buttermilch)等发酵奶制品不但仅含有极少量的致敏乳糖,而且含有大量的活性益生菌,对我们的肠道十分有好处。
12.2 工业脂肪——经久保存、廉价、致命
导致痤疮与其他很多文明病出现的重要罪魁祸首是:反式脂肪酸。反式脂肪酸是一种劣性、有损健康的脂肪,通常被快餐店用作烹调用油、坚果酱、薯片、薯条、速食比萨饼、蛋糕,这些仅仅只是冰山一角。反式脂肪会增加结构肌梗死、中风的风险,导致血压升高,且对引发癌症、2 型糖尿病、皮肤早衰、过敏也有着不可推卸的责任。不仅如此,反式脂肪还会促进皮脂生产与角质化,使毛孔迅速堵塞,导致痤疮产生。由于反式脂肪的严重危害,在美国已禁止将其用于食品生产。
取代反式脂肪对经济也有好处。美国的一项研究预测,在 20 年的时间里,清除这些有害油脂将带来 1300 亿美元的净收益。在欧盟层面实施限制反式脂肪的政策,将在 85 年内节省高达 500 亿欧元,并延长人们健康生活的时间。尽管反式脂肪在低收入和中等收入国家造成的死亡人数最多,但迄今为止,几乎所有的政策行动都是在富裕国家进行的,这意味着由反式脂肪引起的心脏病和死亡对生活在贫穷国家的人打击最大。(* 死亡人数降低、时间延后,剥削时间更久)
中国居民反式脂肪的最大来源是精炼植物油。在精炼过程中,会产生一定量的反式脂肪。不过,其含量有限。中国人平均每天吃的反式脂肪是 0.39 克,远低于世界卫生组织的建议的 2 克。不过,在城市居民中,有大约 0.42% 的人,反式脂肪摄入量超过了 2 克,需要注意控制。尤其是在校学生,食量较大,吃的高脂肪食品也比较多。从“尽量减少”反式脂肪的角度,首先要减少烹调用油(中国居民摄入的反式脂肪超过一半来自于植物油)。如果能做到膳食指南推荐的烹调用油 25-30 克,那么摄入的反式脂肪量也就不必纠结。此外,一些高脂肪的加工制品可能使用氢化油,选择其中反式脂肪含量为 0 的食品就可以了。
当油发生化学硬化或过度加热食用油直至开始冒烟时,都会形成反式脂肪酸。因此,煎炸用油应符合高度加热的需求,比如椰油、亚麻籽油、葵花籽油。橄榄油只有在其精炼或专为煎炸而制,能耐受煎炸高温的条件下才可行;相反,健康冷榨的橄榄油并不适用于煎炸,它在相对较低的温度下便会开始冒烟,从而生成不健康的反式脂肪酸,其宝贵的营养成分也随之流失,因此仅适用于调拌沙拉。
倘若痤疮患者能够坚持食用大量的蔬果、谷物、坚果、种籽、不含有害物质的有机鱼类,并避免反式脂肪、精白面、糖、大量牛奶的摄入,在几周后皮肤状况便会改善很多,至少可以提高一个等级。
12.3 嗜好品与污染物质
吸烟者的血液循环较差,面色往往发灰、苍白,这是由于尼古丁会导致血管变窄,甚至持续堵塞血管,从而只有较少量的氧气与营养物质抵达皮肤。
吸烟者的面颊与嘴部很容易松弛,法令纹也会极为深刻明显,上唇则会出现许多很深的小细纹,嘴唇一周也会被辐射状的粗糙皱纹所围绕。由于胶原蛋白纤维的流失,皮肤也会变薄,眼周肌肤看上去会呈灰蓝色。
吸烟会导致黑头粉刺发炎,并进一步长出痤疮丘疹,会波及头发毛囊、腋窝、生殖器、肛门部位的腺体,甚至腹股沟,从而出现反常性痤疮,表现为严重发炎肿胀的丘疹、脓疮,并伴随有痛感。
饮用水中出现越来越多的残余避孕药激素和药物,这是因为在服药者的尿液进入废水系统后,现有的污水处理方式无法将这些有害物质完全清除,而这也未能得到人们的高度重视。其后果对人皮肤和整体健康带来的影响尚不确定,但在医生和环保工作者看来完全不容乐观。
12.4 小麦与麸质
过多精白面的摄入不但会导致发胖,还会带来一系列的皮肤病与过敏反应。距离小麦第一次登上人类食谱的时间其实并不长,约为 12000 年前,90% 的人基本都能很好地与之相处。小麦被大量用于制作烘焙食品和食物增稠剂,除了让人发胖外似乎没有其他明显后果,而造成发胖的原因在于,小麦粉和其他完全经工业加工的面粉会使人体内胰岛素水平上升,导致血糖降低,从而使饥饿感大大增加。但这并不是导致肠道或皮肤问题的原因,但对饱受折磨的人们来说,很可能是受小麦粉中某种蛋白质的影响,即麸质。
现在,无麸质食品已成为一种饮食趋势,然而从中获益最大的却是食品工业的商家们。虽然“无麸质”似乎意味着“低碳水化合物”,但“无麸质”仅适用于一小部分人,即那些饱受麸质不耐的人。
宝贵的小麦麸皮富含大量维生素与植物纤维。麸质不仅存在于小麦中,还包括黑麦、斯佩尔特小麦、燕麦、大麦等谷类植物种子中。
乳糜泻——麸质的错
小麦过敏
非乳糜泻麸质敏感
慢性炎症会让人加速老化。
第 13 章 皮肤病与食物
13.1 异位性皮炎
声名狼藉的异位性皮炎,即通常所说的特应性皮炎,没有固定位置。因此,往往难以对这种湿疹的成因进行明确归类,既有内部成因,也有外部因素。
在发达国家,有 15%~20% 的人口患有不同程度的异位性皮炎。
这是一种由基因病变导致的免疫平衡失调,表现为皮肤干燥、瘙痒性湿疹和过敏反应,花粉、动物毛、尘螨、食物等都可能引发过敏性鼻炎、哮喘、食物不耐受症与湿疹。
腘窝为膝后区的菱形凹陷。
在宝宝 4~6 个月大之前完全哺喂母乳(6 个月为世界卫生组织的建议),这对婴儿肠道菌群和免疫系统的建立非常重要。最晚在 6 个月后则应开始添加辅食,有助于锻炼宝宝的免疫系统,并且,经细菌分解后的植物纤维可以丰富幼儿的肠道菌群,使发挥保护功能的有益菌不断扩散,从而有效巩固加强免疫系统,同时可以预防哮喘与过敏反应。
13.2 荨麻疹
过敏源于免疫系统攻击那些原本无害的物质。一些人认为,过度保洁、疫苗、抗生素、哺乳期过短、剖腹产分娩,都导致了孩子们从婴幼儿时期开始便出现肠道菌群多样性失衡,增加了出现过敏的敏感性。
荨麻疹可能仅出现在局部接触器官(对过敏性鼻炎来说是鼻子与眼睛),也可能遍布全身(如过敏性休克的情况)。典型的“速发型过敏反应”通常是因为与花粉、螨虫、动物毛发、真菌、杀虫剂、乳胶、药物、食品等的接触,“速发”意味着在短短几秒钟到几分钟内大量过敏抗体进入血液,将原本驻扎在真皮中的组胺释放了出来。
以苹果过敏为例:一旦身体决定,它最好将苹果拒于体外,并要生产相应的抗体。于是,当某人在享受苹果时,口腔黏膜中早已开始了组胺大释放,先是嘴巴与喉咙感到发痒、刺痛,同时,由于血管扩张、血管溢液,组织会发生肿胀,出现瘙痒、腹痛、腹泻、恶心、呕吐,甚至舌头、呼吸道与鼻腔内的黏膜膨胀发肿,阻碍呼吸,开始哮喘型咳嗽,此时皮肤上也可能会出现荨麻疹。最严重时还会引发伴随心跳骤停与呼吸困难的过敏性休克,可危及生命。
13.3 假性过敏荨麻疹
13.4 玫瑰痤疮
酒渣鼻好发于面部的隆起部位,脸颊与下颏的毛细血管会变得十分明显,皮肤有灼热刺痛感,不管是油腻还是干燥,都极为敏感。进阶状态还可能出现丘疹、脓疱,再后期会变成肥大型酒渣鼻,并进一步蔓延到下巴、脸颊与眉间,甚至是耳垂部位。
玫瑰痤疮是由皮肤血管异常扩张造成的,诱因包括长期作用于皮肤的冷热交替,脆弱的植物性神经系统,淋巴堵塞、皮脂腺增生、皮肤螨虫过敏、阳光过强不耐受、心理压力、过度使用化妆品等。咖啡、吸烟、嗜酒、辛辣刺激的调味品等也会刺激血管,导致皮肤恶化。
由于面部皮肤与消化系统同受植物性神经系统支配,因此当消化系统受到刺激时,炎症也会反映到脸上,很多玫瑰痤疮患者往往同时患有胃炎、大肠激躁症或微生态失调。微生态失调是一种严重的肠道菌群紊乱,如今通过便检就可以确诊。因此,保持肠道清洁并摄入健康的有益菌群,对玫瑰痤疮患者来说十分受用,前者可通过摄入富含植物纤维的食物,比如全麦、荚果、种籽、坚果、谷物、根茎、蔬菜、水果等来实现;后者则可通过摄入富含益生菌的食物,比如未经巴氏杀菌的德国酸菜、酸奶、开菲尔、酪浆等。此外,药店销售的小包装肠道菌群粉剂也能够有效帮助人体补充益生菌。在此基础之上,通过专业实验室对粪便的分子遗传学分析,可以准确了解粪便的组成成分,从而配置出更具有针对性的菌群混合物。肠道菌群制剂通常是无味粉末,并添加有益生元——刺激活化消化系统细菌的饲料。这一产品有时也被称为“合生元”,即益生元与益生菌的混合剂。总而言之,皮肤科对玫瑰痤疮的治疗方案包括涂霜、服药、激光疗法。
13.5 银屑病
禁食时,人体必需的蛋白质含量会迅速减少,这会影响到燃烧脂肪的肌肉组织。我们的身体结构决定在两天,最长三天的禁食后,需要恢复能量摄入。
身体会将较长的节食期视作饥荒,于是把自己调到节省模式,激活所有的储备物资,从而保证自己至少还能找到一点食物,并会渐渐开始分解肌肉组织。当然,心肌可不会被消耗掉。直到饮食恢复,身体会开始拼命补偿自己,从而出现声名狼藉的“溜溜球效应”(身体出现快速减重与迅速反弹的变化)。
节食期间,人的知觉和味觉都会变得极为敏感,短暂的食物匮乏可以推动身体的健康意识。
13.6 对激素的恐惧
药物是否能缓解病情,是否会带来不良影响,都取决于摄入剂量与给药方式。
脸部用药时得多加小心,因为激素会造成菌群失衡,仅仅小剂量使用便会导致嘴周、鼻部、眼部长出顽固的小丘疹。涂抹 1~2 天激素药膏后,往往会收效明显,但接下来将会出现小丘疹,导致皮肤状况甚至大不如前。此时则应该为皮肤禁食——停用一切霜膏、化妆品、激素,让皮肤清静地干燥几天,同时还可以用冷却下来的浓红茶进行冷敷,使用皮肤医生开的药粉,并服用抗炎药。
对于酒渣鼻、痤疮和一切感染性疾病,不建议使用激素,因为它会降低人体对病原体的抵抗力。这里也很好地解释了为何长期压力下更容易得传染病:血液中的皮质醇处于高水平时,自体防御力相反会严重降低;长期压力会造成男性勃起功能障碍,女性月经失调、脱发、丘疹。究其原因在于,当人体内皮质醇含量上升时,其他激素水平反而会降低,其中包括性激素。可见,压力大真真是皮肤的一大天敌。
第五部分 内心的镜子
第 14 章 皮肤透露了内心的什么
14.1 情绪与精神官能症
胚胎时期,皮肤与神经组织一同形成于外胚层,二者紧密联系,因此情绪便会直接反映到皮肤上,都是无意识的行为。神经冲动支配着人的感受,并不会受外界气温影响,通常当我们生气或激动,害羞或兴致勃勃时,它会使皮肤血管扩张,让人面红耳赤或仅在脸部出现红斑,而操控这一整体的神经叫作交感神经系统,属于植物性神经系统的一部分,在应付压力、忙碌、兴奋、出汗等情形中扮演着重要角色。
因羞赧或着急出现的面部与脖颈红斑,在皮肤细嫩透明的年轻女性身上尤为明显。顺便说一句,在男性看来,脸红的女性楚楚可人。
我们眼睛上方的那部分大脑负责人的伦理道德感,一个人如果搞砸了什么事,该部位便会立刻做出羞愧感反应。从演化生物学的角度来看,这种被触发的脸红有着警示功能,作恶者发红滚烫的耳朵表明他对自己的行为感到懊悔,发誓以后一定改正,并接受社会行为规范,从而保证群体间的文化一致性,否则将可能被驱逐出群。反过来说,当人们注意到这一“红色警告”时,通常会因此想过去看看究竟发生了什么,确定是不是有人打破了规则。
脸红是很正常的现象,肢体劳作、运动、发热或更年期,都会使皮肤血液循环加快,酒精与一些药物也具有扩张血管的作用。脸部突然变红,称之为“flush(脸红,指简单的生理反应)”;心理原因造成的脸红则叫作“blush”,通常是因为高兴、思维高度集中、激动兴奋、愤怒、羞愧、害怕以及性兴奋(sex flush)。
来自皮质醇永远的致意
当人感到压力时,会分泌出“压力荷尔蒙”皮质醇,给身体带来一系列副作用——由于愤怒和压力,皮肤长出痘痘;免疫力下降,更容易导致皮肤感染。然而在紧张状态下,皮质醇会帮人处理“战斗或逃跑(Fight and flight)”的处境:无论是过去的祖先面对野生动物,还是我们现在面对烦人的上司、税官和邻居——只要身处压力状态下,我们精密的内分泌系统便会做出反应,增加逃生概率。肾上腺是小型的激素腺体,人体每天会产生大约 25 毫克皮质醇,没有皮质醇人会很快死亡。在压力处境下,肾上腺会分泌“压力荷尔蒙”,包括肾上腺素、去甲肾上腺素与皮质醇,会让血压、血糖升高,增强血液循环,装配能量,从而更好应对潜在的逃跑或战斗状况。不过,因紧张而瘫痪的消化系统则有些拖后腿。
长期处于压力状态对身体极为有害,会给心血管循环系统造成负担,影响心理健康,降低性欲与睾酮水平,削弱斗志。
除了真正的危险,恐惧也让人十分紧张。
自我斗争
自残行为刀割:涉及的往往是年轻女性,她们会用锋利的刀刃割伤自己的小臂。女孩子们更容易出现自残行为或受虐癖,通常是因为女性生理结构更像是接受虐待的一方,于是男性则会利用自己对女性的吸引,而向其施加暴力,进行肉体折磨。这类型的自残行为通常都会留下明显的瘢痕,我的一些女患者不仅割伤了皮肤,甚至还切入到肌肉组织。对非心理学家或精神病医生来说都十分难以理解,为什么会有人如此残忍地伤害自己。4%~19% 的青少年都有过划伤自己一次或多次的经历,其中大部分为女孩子,一些是同性恋男孩。
刀割往往是一种心理障碍的表达,由童年经历所引发,其原因可能是童年期经常感到被忽视,或确实被家人所忽略,造成内心缺爱,形成低自我价值感;性虐待、心理虐待、失去父母、父母间的争吵、离婚等创伤经历也会引发自残行为。这些情形下,孩子会产生受害心理,难以摆脱内心的恐惧与紧张,从而寻求刀割自残的方式来获得短暂的喘息。
自残者往往会感觉身体不属于自己,自己只是站在一个躯壳旁,而第一次的自我伤害会“引导”他们,让他们重新感受到自我的存在,自残所产生的痛感刺激则帮他们摆脱了自我麻木感;疼痛于是也被赋予了积极、欢愉的性质。有研究猜测,某些刀割行为之所以会让人上瘾,是因为自残时大脑会释放内啡肽。很多人不断采用这种方式解压,一些人甚至会不断加大程度,导致正常的痛觉感受失调。
自残割伤同时满足了两种需求:一方面,让自残者重新感知到了自己的身体;另一方面,为内心无法驾驭的焦躁迷惘、精神痛苦找到了发泄地,将无法捉摸到的内在压力具体化到身体痛感上,从而使自残者“有所掌控”。
通常情况下,只有心理疗法才能打破这一恶性循环。通过与心理医生谈话,自残者可以找到痛苦的真正来源,从而以其他合理方式摆脱这种状态。
恋爱的感觉与幸福感
皮肤不仅会表达内心的痛苦与压力,当然还会反映美好的情感:爱让我们的两颊泛起红晕,促进男性睾酮分泌,女性雌激素分泌——对男性来说,伴随“性致勃勃”的恋爱感觉会促进胡子与体毛生长、变得浓密,但也会因此带来脱发问题,即发际线升高和秃顶;对女性来说,机体组织会充满水分,皮肤变得光滑细腻,头发光泽熠熠,还会推迟皱纹的产生。同样,一个幸福的人,他的压力荷尔蒙水平会很低,拥有健康的皮肤状况。抚摸皮肤时所产生的催产素,会让我们感到格外快乐。一个真正幸福的人,不管年龄多大,他的快乐都会很自然地由内而外散发出来,所有人都看得到他的幸福。
第六部分 实践运用
第 15 章 软膏知识
为什么我要等到最后才火急火燎地推荐护肤品。原因很简单,也就是之前多次提到的:让皮肤自个儿休养生息。这似乎有悖于平常读到的各种皮肤护理大法,因此我们得再重申一遍:皮肤是完全自理的器官,过度护肤反而会损伤皮肤。非要在各种清洁剂、肥皂、磨砂膏和乙醇制剂上挥霍当然可以,只不过会适得其反,导致自体维修系统瘫痪。
不经常出油的皮肤,根本用不着或者只需要一丁点儿护肤霜。因为皮肤会利用脂质与皮脂为您量身定制独一无二的混合型护理“产品”——哪儿还找得来这么优质的服务?
试试仅用清水和毛巾做清洁,只在必要时用含糖、含椰油表面活性剂的温和洗涤剂清洗容易出汗的身体部位,比如腋下、腹股沟、臀部褶皱和脚部,坚持几天,几周后便会发现,皮肤渐渐痊愈,干燥、湿疹、炎症、化妆品丘疹等不适症状也都减轻消退。
富含微量营养素与膳食纤维的膳食,能确保新陈代谢健康,建立最佳肠道菌群,而这些也都会直接反映在皮肤上。
从生理发展的角度看,我们的皮肤始终停留在石器时代。现代人的活动范围早已不限于石器时代的族群,那会儿人们仅有三十几个社交联系,少到一目了然的病原体种类,对人体免疫系统来说简直小菜一碟。如今,在公共场所都能直接或间接遇到成百上千的过客,其中不乏饱受病菌折磨的人,有些甚至还具有传染性。
传染病学家指出,自动取款机的键盘要比公共厕所脏得多,这就意味着我们洗手可得比石器时代那会儿更勤快。虽说尼安德特人不怎么用自动取款机,但我们的免疫系统有时也无法应对现如今波涛汹涌的病菌大潮。
众所周知,饭前便后都必须洗手。在医疗医药和食品加工等对卫生有着高要求的行业环境中,更得频繁洗手,洗完后涂护手霜保湿。
对于天生皮脂分泌紊乱的干性肌肤,则需要一些特殊照料,涂霜抹油则为必需,尤其是异位性皮炎、银屑病以及服用异维A酸(一种治疗痤疮的药物)的患者,游泳运动员也得多加留意自己皮肤机能的平衡。护肤霜通常有两种功效:保护与修复。
15.1 知己知彼,百战不殆
化妆品的配方成分往往类似于加工食品和即食餐:读一读产品包装上密密麻麻的小字,就会发现我们居然会从中摄入那么多添加剂和防腐剂。同样,市面上形形色色、数不胜数的混合面霜也不例外,不少都还含有致敏成分、有毒物质和刺激物,而这些消费者又通常难以及时甄别。
大家应尽量选用不含香料、色素及各种危险防腐剂的产品。一切唇部产品要尽可能避免矿物油成分,因为矿物油中的致癌物很容易被吞咽下去。
好消息:市面上当然不乏近乎典范的优秀产品,但广告里推荐的却往往鱼龙混杂。对于(皮肤)敏感的消费者来说,相关应用软件必不可少(比如 Codecheck、Haut.de、ToxFox,目前都仅有德文版)。
15.2 DIY
保质期
自制护肤化妆品只有无水混合时才能经久保存。之所以很难让含水混合物耐久,是因为水分为细菌与真菌提供了养料;此外还得添加乳化剂和防腐剂。其实,皮肤对油脂的需求不高,水状、低稠度的形式也更容易涂抹开,因此您不能放弃水的使用。
相反,油脂可以保持一年稳固不变质,不过也有一些较为脆弱的油会很快变坏。总之,最好少量生产,尽快使用!
小提示:成功率高,且又能让收礼好友刮目相看的产品大多无水,即由“蜡—黄油—油”混合而成的软膏。该产品十分适用于保护并滋养干燥的皮肤部位——手、脚、嘴唇(冬季)、肘部和膝盖——万不可用于出油量大的面部 T 区。
疗效
植物性产品自带的疗效,让它们极受欢迎。不过一定要小心,因为植物化学成分含有过敏原或具有刺激性的精油,可能会损伤患有湿疹的皮肤。
天然油脂和蜡质的独特香气舒适宜人,有的还散发着淡淡的坚果香和蜂蜜味,不过对一些人的鼻子来说可得适应好一阵子。
卫生
自制产品当然也有着一定的基本卫生准线:所有使用到的器具,包括容器、勺子、刮刀等都应事先煮沸消毒,或是用开水冲洗后再拿 70% 的标准异丙醇溶液喷剂消毒,从而确保混合料没有被任何病菌玷污。
防止自制护肤霜过快腐坏的办法:不要保存在敞开的罐子中,也不要常常拿手指蘸取使用。最佳保存容器是 Unguator 药用瓶:按压瓶底,适量膏体会从瓶子顶部所开的小口中挤出。
基本配方
纯净油会让皮肤干透,因为它会与皮肤屏障中的脂质结合,擦拭后导致皮肤变干。不过尽管如此,油还是我认可的配方之一,它在软膏制作中能派上很好的用场:将油液与固体油脂搅拌,由此产生的乳脂状产品便不再具有分离效应,还能保持有益的脂肪酸成分。
护肤霜的制作会用到三种基本浓稠度(固态、液态、油脂状)的原料,不同配方有着不同的混合比例:固态原料包括药粉和淀粉,液态包括水和酒精,油脂状包括蜡、黄油、石蜡和油液。
水加油脂
一些护肤霜管体上会印有 O/W 或 W/O 标识,前者代表的是乳霜状的水包油剂型,后者则是膏体状的油包水剂型。霜体意味着所含水分较多,油脂较少;膏体则是油脂较多,水分较少。
将植物油和水倒入玻璃杯中,油液总会漂浮在上,不会与水相结合。用来做护肤霜的水和油脂相混也同理:因此,您不得不使用乳化剂来混合原料,从而收获乳浊液。
水加粉末
液体和固体原料的完全相混有一个小窍门,那就是强力摇晃酒精、水、溶液。通过这种方式,无须融化,细微的固体成分便会很好地分散在液体中,形成悬浊液。

水粉混合得到的液态粉末叫作洗剂,将其涂在疱疹、水痘、带状疱疹或急性湿性湿疹上能起到干燥作用,当水分蒸发后,干燥的药粉便会留在皮肤上。
直接把纯药粉洒在伤口上不仅会刺痛皮肤,还会粘在伤口上,因此不推崇这种做法。
粉末加油脂
粉末颗粒的外表面积很大,就像微型海绵一样能够吸收水分和油脂。扩大皮肤表面积,可以促进水分蒸发,保持皮肤干燥,还具有一定的降温作用。氧化锌和二氧化钛等粉末颗粒常用于彩妆和防晒霜的制作,淀粉则被用来做黏附剂。固体、油脂配料混合所得的产物叫作膏。
效果如何?
很多皮肤病都可以通过涂抹含有药物,即有效成分的霜或软膏得以缓解。其优点在于,敷在患处的药物可以直接从外部发挥作用。相反,要等到内服药在皮肤上生效,得先等它在肠胃系统和整个有机体走一遭,负担着实沉重。单是不含有效物质的霜、软膏、膏糊、凝胶、乳液就能在皮肤上大显身手,所用到的仅仅是其本身的浓稠性质、水分或油脂含量。
当伤口或长有水疱的湿疹渗液时,往上敷涂油脂软膏是没有意义的,因为软膏会瞬间“游走”。也就是说,软膏基质的选用取决于相应的皮肤状况。
霜体和软膏中的液体为水和酒精,二者蒸发会起到降温作用,并能浓缩皮肤上的有效物质。直接把液体涂在皮肤上,也能发挥干燥、降温、止渗液、缓解瘙痒症状的功效,但一段时间后皮肤容易长出干性湿疹,此时则应及时换用霜体或软膏制剂。沐浴时身体就好像裹上了一层巨大的湿布,对于湿性皮肤病和炎症的治疗,红茶茶包相当有效:茶包变干后,茶叶中的丹宁酸不仅可以促进伤口的愈合,还能够沉淀蛋白质,有利于伤口痊愈。
一层薄薄的塑料膜就能轻易阻碍水分蒸发,泡涨软化的皮肤十分容易受伤,常见于宝宝们的“尿布屁屁”或因创可贴透气性差而发胀的伤口。
无水软膏采用的是纯油脂和相关混合物,比如油液、凡士林、猪油和绵羊油等。
较为坚硬的无水油脂,比如蜂蜡和可可脂,常被用来做油性护理棒。融化后的纯净乳木果油,可用来修复小面积皮肤干燥部位和滋润发梢。
总体来说您只要记住:越严重、越潮湿的皮肤状况,所能承受的油脂越少,最好的对策是湿布疗法,用含水乳液或质地轻盈的护肤霜。如果皮肤含水量本来就少,甚至还有点干,那么则应提高护肤品的油脂含量。
油腻的面部 T 区基本不需要再额外涂霜,最多可以扑点儿粉,吸收多余的油分。
干性肌肤从油脂中受益多多,而非水分。但过多的油脂可能带汗湿感,因此,不断尝试油水比例直到找到适合自己的方子十分重要。
胳膊和腿上的皮脂腺又小又少,因此很容易发干,与之相反的则是皮脂腺丰富的上身两大汗沟部位,包括胸口胸肌部位、肩胛与背部肌肉底端之间的部位。
身体褶皱部位往往会出现“薄膜效应”,皮肤间的直接接触会营造潮湿的局部小气候,相应对策包括粉末、液体粉末或油脂含量低的膏糊。
总之,不要鲁莽草率地乱抹,而是仅针对明显能看出或感觉到有问题的部位因地制宜。少用肥皂清洁去油,也就能少涂护肤霜。请谨记:护肤第一步是尽可能自然地保持皮肤机能平衡!
附件
调配护肤品您需要以下小器具:
- 一个大盆
- 一个用作蒸锅的小型耐热容器,可以在里面融化和搅拌油脂
- 一个搅拌勺
- 一个抹刀
- 一个有克数标度的厨房秤或微量天平
- 装填成品的容器
如果皮肤对精油耐受,不妨在软膏从蒸锅倒出后滴入几滴,在晾凉到 40℃ 时滴入,否则精油会瞬间蒸发。
第 16 章 配方
16.1 足浴和坐浴
液体能够帮助潮湿的皮肤部位蒸发水分,控制渗液,缓解瘙痒症状。因此,所有浴疗、半浴疗、湿毛巾都适合用来缓解湿性皮炎和伤口。
温和的浴疗同样也适用于汗脚——特别是添加了药用植物的鼠尾草,香气宜人的鼠尾草不但可以除臭,还能抑制导致汗臭的细菌。除了鼠尾草叶还可以再加点橡树皮,其中丰富的丹宁酸可以收缩汗腺。做法很简单:取适量橡树皮放入锅中水煮 15 分钟,然后把所得汁液倒入足浴盆。
不添加鼠尾草的橡树皮水适用于坐浴,可以有效抑制瘙痒症状,对臀部瘙痒的痔疮有很好的消炎效果。
配料
- 鼠尾草叶(来自药店、蔬果店、园圃,新鲜或干燥的都可以)
- 橡树皮(来自保健食品店、药店)
配制步骤
将 2 汤匙(1 汤匙为 15 毫升)鼠尾草叶放入 1/4 升沸水中,浸泡 10 分钟后取出;
将 4 茶匙(1 茶匙为 5 毫升)碾碎的橡树皮放入 500 毫升水中煮 10~15 分钟后过滤;
将两种汁液混合,享受 10 分钟足浴。
小提示:汗量大的人还可以每天额外饮用 3 杯鼠尾草茶。
16.2 给老茧层层的脚丫足浴
死海盐可以让疲劳的双脚重获新生。死海盐中丰富的矿物质(主要是镁)不仅能够消炎杀菌,还能水润肌肤,稳固皮肤的保护屏障。当然,您也不用急着买票飞往中东,自己在家配制就可以足不出户享受浴疗。
根据需求和耐受性,您可以在盐浴中添加香精油,类似于有名的桑拿芳疗蒸浴(Saunaaufgüssen)。精油可以激活脚部新陈代谢,促进血液循环。
材料和配方
- 密封大口瓶
- 2 大杯泻盐(硫酸镁)或粗粒海盐(230 毫升容量)
- 8 滴薰衣草精油
- 6 滴薄荷精油
- 2 滴桉树精油
- 1 茶匙干燥的聚合草根粉(Beinwellwurzel-Pulver)
- 1 茶匙干薰衣草
- 1 茶匙干薄荷或迷迭香
配制及使用
- 往密封的大口瓶中倒入半瓶盐;
- 滴入香精油(前提是您没有接触性过敏性皮炎),拧紧瓶盖后用力摇晃;
- 倒入干燥的药草和聚合草粉,拧紧瓶盖后再次摇晃;
- 完成上述步骤后,用盐填满全瓶;
- 一杯盐的混合物加 4 升热水,静享 15 分钟足浴后锉去老茧,涂上护肤软膏。
16.3 洗发精与身体褶皱奇迹
头皮瘙痒、头屑、头皮出油量大的人往往需要频繁洗头。好的药用洗发水可以有效减少糠秕孢子菌的增殖,消灭这些导致皮脂增加和引发瘙痒、皮屑、丘疹的罪魁祸首。
自己动手调配的简易洗发精不仅能稳固头皮的酸性保护膜,抑制糠秕孢子菌,还能给头发带来美丽的光泽:安抚干巴巴炸得像松果似的毛鳞片,使之变得柔软顺滑。
本洗发精同样适用于皮肤褶皱。褶皱部位容易发炎,不时还会散发浓重的汗臭,气味腺笼罩下的皮肤环境呈强烈的碱性,于是酸化疗法此时也十分有效。
配方
- 1 升水
- 1 汤勺苹果醋,pH 值最好在 4.8 左右
配制及使用
将水和苹果醋混合,用于患处,无须冲洗,其味道会自然散去。
16.4 柑橘磨砂对抗皮肤角质化
健康的皮肤无须磨砂就能保持机能平衡,对于上臂毛孔角化过度和患有黑头粉刺、银屑病的人来说,一些天然材料便能有效缓解症状。针对上臂粗糙干涩,可以多涂些油性大的护肤霜,或是含有角质软化酸的软膏,此外还推荐用尿酸产品定期护理皮肤。然而最重要的,仍然是放弃香皂,只用清水洁肤。下面配方中的柠檬含有丰富的维生素 C,其酸性可以改善皮肤 pH 值,收缩毛孔,糖和盐则是不会致敏的磨砂微粒。
配方
- 200 克盐
- 60 毫升杏仁油,或是椰子油、鳄梨油、橄榄油
- 一个柠檬并榨汁
- 柠檬皮和 2 滴柠檬油
- 橙子皮和 3 滴橙油
- 薰衣草花
- 玻璃容器
配制及使用
- 将盐和油混合,根据自己对成品浓稠度的喜好调整油量;
- 加入其他所有配料并完全混合;
- 混合物成品在冰箱中可保存 2~3 周;
取适量产品直接涂在粗糙的皮肤部位,摩擦去角质。
16.5 头发分叉断裂的护发素
皮肤微生物的巩固,通过摄入富含益生菌的膳食便可实现,比如未经巴氏消毒的酸菜、新鲜无农药的沙拉、韩式泡菜、发酵的面包饮料(格瓦斯)、日本纳豆(发酵的黄豆)、希腊酸奶等。可爱的细菌保镖们会从肠道攀爬到皮肤,里里外外地为我们保驾护航。
除此之外,涂抹皮肤益生菌或其代谢产物也能够很好地保护皮肤,即传统家庭疗法中的酸奶。把酸奶涂抹到头部,头部皮肤受益于酸奶中的酸与细菌,头发则因脂肪与蛋白质变得柔顺强韧。而只有当头部皮肤机能稳定时头发才能健康美丽。
酸奶版本
配方
- 1 杯纯正希腊酸奶(不只是“希腊风格”!)
- 1 茶匙蓖麻油
- 1 茶匙椰子油
- 1 个打好的鸡蛋
- 1 顶塑料浴帽
配制及使用
将所有材料在碗内搅拌均匀后涂抹到头发上,戴上浴帽,滋润一小时后洗净。
牛油果版本
牛油果泥也是很好的护发素,其所含脂肪酸可以为发丝提供保护修复作用,以蜂蜜相佐还能保湿。
配方
- 1 个牛油果压泥
- 2 茶匙蜂蜜
- 1 茶匙鳄梨油
配制及使用
(与上篇相同)
16.7 祛痘面膜
药用黏土(Heilerde)从古时闻名至今。泥浆面膜能够吸净皮脂溢出带来的过多油分,且富含硅、钙、铝、铁、钾、镁、钠、钛等矿物质和铜、锌、镍(小心镍过敏)、锰、硒等微量元素。在治疗肠胃问题上,药用黏土也很受欢迎(所含铝元素难以溶解,因此不会对身体造成伤害)。总之,药用黏土成分既能消炎,又能磨砂去皮,清除黑头造成的角质栓塞。
配料
- 2 汤勺药用黏土(来自药妆店、保健品店或药店)
- 温水
配制及使用
将温水与药用黏土搅拌成浓稠均匀的糊状物后敷到皮肤上,15 分钟左右变干后用温水洗净,也可以轻轻画圈按摩皮肤,达到磨砂去皮的效果。如事后皮肤感到十分干燥,可适当涂些护肤霜或用牛油果进行二次护理。
16.8 对抗脓肿和疖
药店的成品页岩油软膏(20%)疗效惊人。膏体色黑,有一股焦油味,能迅速吸干脓液、分解疖,促进伤口痊愈。为了让膏体能在皮肤上多留一会儿,不妨贴一层透气性好的透明塑料薄膜(聚氨酯薄膜)。
另一家庭秘方是亚麻籽,含镉越少越好,镉含量最高为 0.5 ppm,最好仅含 0.1 ppm。
配方
- 1 包磨好的亚麻籽
- 水
- 亚麻小布袋
配制及使用
2 汤勺(2x10克)磨好的亚麻籽加 2 杯水,熬煮成浓稠的糊状并稍微煮沸。将糊状物倒入亚麻小布袋中,尽可能把汁液挤净。趁热将小布袋敷到疖肿部位(小心,不要太烫),每天最多三次,每次 20 分钟左右。
最好还是找医生看一下疖的病情。
16.9 唇部护理
下面介绍到的润唇膏硬度各不相同,您可以多种尝试后从中选出符合自己口味的那款。
唇部护理 1 号(25 克)
配方
- 15 克杏仁油
- 5 克白色或黄色的蜂蜡
- 5 克可可脂(很脆弱,请务必低温加热,低于 33℃)
- 唇膏空管或小罐子
配制步骤
将蜂蜡在蒸锅中加热,一边搅拌一边倒入杏仁油;搅拌均匀后拿开炉灶,等混合物冷却到 33℃ 且仍呈融化状态时再加入不耐高温的可可脂,继续搅拌。将液体成品倒入小罐子或唇膏空管中,装满一支唇膏空管通常需要 9 克溶液。
通过调整各成分含量可以控制润唇膏的硬度。
唇部护理 2 号(25 克)
配方
- 5 克可可脂
- 3.4 克蜂蜡
- 11.6 克夏威夷果油
- 5 克乳木果油
配制步骤
将蜂蜡与乳木果油在蒸锅中融化,搅拌片刻后倒出;将可可脂加入尚热的混合物中搅拌,待全部原料融化后再加入乳木果油,并继续搅拌;将液体成品装入准备好的容器,过一会儿润唇膏就会凝结变硬。
唇部护理 3 号(25 克)
该型号混合物较为坚硬
配方
- 8.3 克白蜂蜡(Cera alba)
- 11.7 克夏威夷果油
- 5 克乳木果油
配制步骤
(同 2 号步骤)
唇部护理 4 号:甜蜜的润唇膏(25 克)
配方
- 3.75 克蜂蜡
- 8.25 克蜂蜜
- 13 克橄榄油
配制步骤
三种原料同时在蒸锅中小心、缓慢加热,一旦蜂蜡融化便可把锅拿开炉灶,轻轻搅拌直到混合物冷却,然后倒入准备好的容器中。
唇部护理 5 号(非常简单,久经考验)
配方
两张嘴
配制步骤
互相热吻
16.10 手部及身体护理:身体黄油
本软膏同样适用于准妈妈们的拨拉按摩。
乳木果慕斯(版本 1)100 克:针对干燥肌肤,护手膏
配方
- 65 克乳木果油
- 10 克大麻籽油(Hanföl)
- 21 克大米胚芽油(Reiskeimöl)
- 3 克玉米淀粉(降低油腻感)
- 1 克维生素E醋酸酯(Vitamin E acetat,防止护肤霜变败,并为皮肤提供细胞保护作用)
- 电动搅拌机
配制步骤
将乳木果油在蒸锅中融化,注意不要过热(保持低于 70℃);软化后拿开炉灶,加入其他所有原料,用搅拌机打蓬松;将混合物倒入塑料/玻璃容器,待其自然硬化。
乳木果慕斯(版本 2)100 克:针对干燥肌肤,护手膏
配方
- 50 克乳木果油
- 37.5 克杏仁油
- 12.5 克荷荷巴油
配制步骤
(同版本1)
16.11 给急性子人的快手版护手膏
配方
- 1 茶匙蜂蜡
- 4 茶匙杏仁油
配制步骤
将蜂蜡在蒸锅中融化,拌入杏仁油,搅拌均匀后倒入塑料/玻璃容器,待其自然硬化。
第 17 章 您信任的药剂师可以做得更多
石蜡的性质不同于皮肤油脂,容易产生塑料薄膜效应,会把水分密封在皮肤中,阻碍水分蒸发。于是,皮肤水分虽然有所提高,但出汗量大大增加,导致面部黑头和丘疹滋生。此外,作为矿物油产品,石蜡还含有致癌物,虽然皮肤保护屏障能将其抵挡在外,但唇部却无法幸免。
17.1 (无)尿素冷霜
针对肘部、膝盖、手部、足部的皮肤干燥,角质化过度问题,尿素十分有效
冷霜必须在冰箱冷藏保存,否则会分解变质,保质期为 4 周。尿素可能会带来灼烧感,因此最好只涂在没有损伤的皮肤上。
17.2 针对银屑病的费拉芦荟橄榄油软膏(阿德勒医生的配方)
17.3 止痒的辣椒素霜
17.4 止痒的聚多卡醇-氧化锌洗剂
17.5 针对角质化的水杨酸软膏
由于儿童皮肤吸收能力过强,吸收过多的水杨酸会损伤肾脏,出现谵妄幻觉、精神错乱。
17.6 针对皮肤开裂、干燥的护肤DAB锌软膏
狭窄的运动鞋或皮鞋常常挤得脚部皮肤十分难受:鞋内空气不流通,大量出汗,导致皮肤软化泡涨,发白破裂。看上去很像足癣,但其实只是典型运动员的脚或汗脚。
17.7 针对干燥、瘙痒的DAC锌洗剂,镇静安抚
后记
要是真心想对皮肤好,就不要为它做得太多。
它完全可以照顾好自己。您能做的,只是在蒸桑拿时穿上拖鞋,少用点儿肥皂,平衡健康饮食;如果无法避免有害健康的物质,一定要将其限定在最佳范围内。除此之外,您只需用无限的吻与爱来宠溺它。
一些特殊嗜好,比如去日光浴室,都应该有意识地戒除。在日光浴床上暴晒自己,会给皮肤造成无法挽回的伤害。
文身也有害身体健康,有毒色素会永久存留在皮肤与身体中,即使花大价钱也往往无法将其清除。因此,最好不要文身!
实用附录:家庭皮肤补救法
如果您想放弃化学制剂,拒绝乳化剂、香料、防腐剂、色素,崇尚物美价廉、简单清爽的护理方法,不妨试试下面这些:

